GM Service Manual Online
For 1990-2009 cars only
Makes
🢒
Chevrolet
🢒
2004
🢒
Monte Carlo
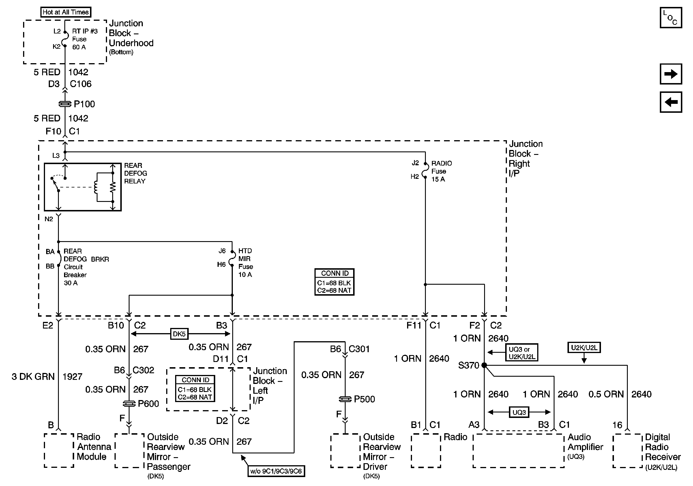
🢒 HTD MIR, RADIO, and RT IP#3 Fuses, Rear DEFOG BRKR Relay
HTD MIR, RADIO, and RT IP#3 Fuses, Rear DEFOG BRKR Relay
HTD MIR, RADIO, and RT IP#3 Fuses, REAR DEFOG BRKR Circuit Breaker, REAR DEFOG RELAY, and Digital Radio Receiver
Master Electrical Component List
FUEL INJ, and TRANS SOL Fuses
ABS/PCM, SRS, STOP, and TURN SIGNAL Fuses