GM Service Manual Online
For 1990-2009 cars only
Figure 1:

Power, Ground, and Serial Data


Object Number: 1648629  Size: FS
Master Electrical Component List
Electronic Component Description
Control Module References
Stop Lamp Switch Signal, TFT Sensor, TCC, and Shift Solenoids
Automatic Transmission Schematic Icons
Fuse Block - Underhood Bussing
INT LTS/PNL DIM, LT T/SIG RT T/SIG, CHMSL/BACKUP, INT LIGHTS, RVC SEN, and ECM/TCM Fuses
Fuse Block - Underhood Bussing
Fuse Block - Underhood Bussing
INT LTS/PNL DIM, LT T/SIG RT T/SIG, CHMSL/BACKUP, INT LIGHTS, RVC SEN, and ECM/TCM Fuses
Stop Lamp Switch Signal, TFT Sensor, TCC, and Shift Solenoids
Ignition Switch
Ignition Switch
High Speed GMLAN Serial Data
G101, G102, G111, and G112 (LS4)
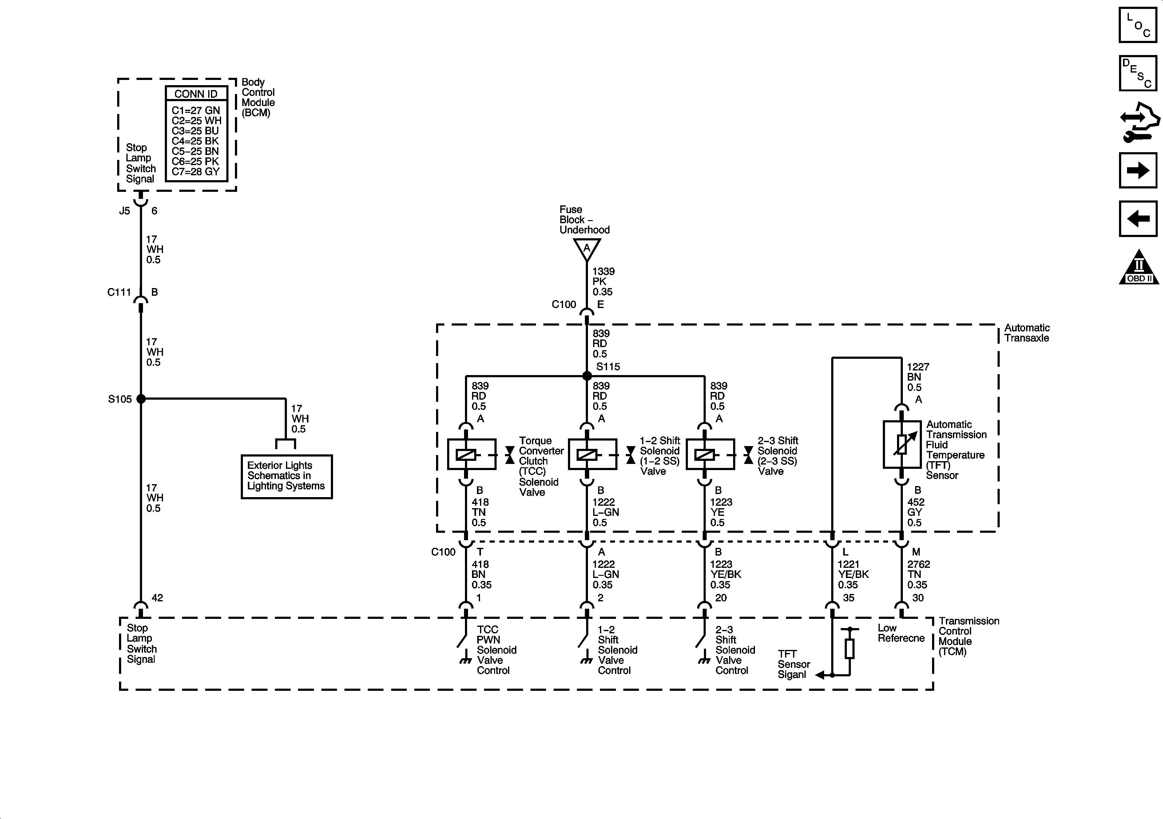
Figure 2:

Stop Lamp Switch Signal, TFT Sensor, TCC, and Shift Solenoids


Object Number: 1648643  Size: FS
Master Electrical Component List
Electronic Component Description
Control Module References
VSS, AT ISS Sensors, Pressure Control Solenoid Valve, and TCC Release Switch
Power, Ground, and Serial Data
Automatic Transmission Schematic Icons
Power, Ground, and Serial Data
Turn Signal, Hazard, and Stoplamps Outputs
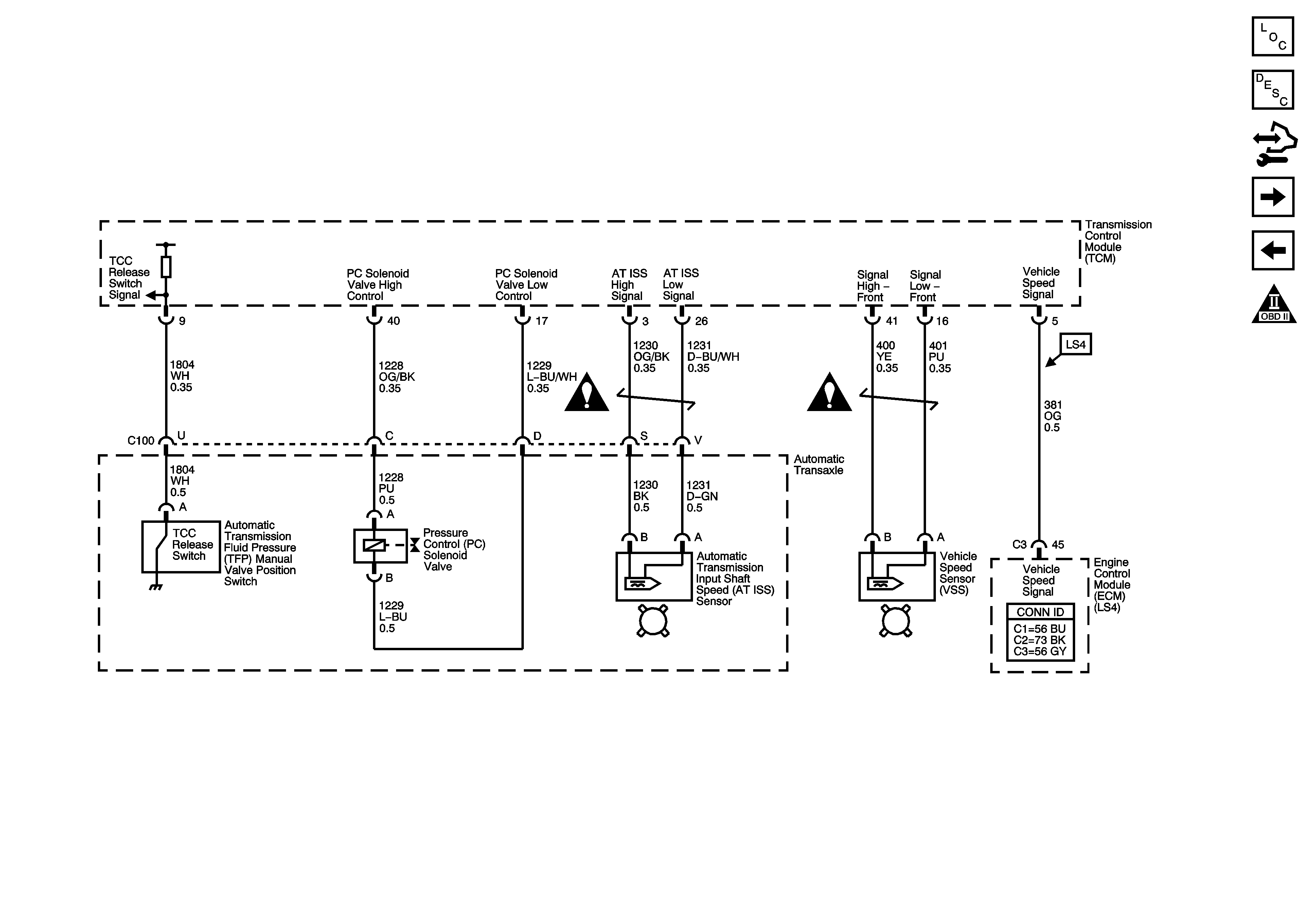
Figure 3:

VSS, AT ISS Sensors, Pressure Control Solenoid Valve, and TCC Release Switch


Object Number: 1648644  Size: FS
Master Electrical Component List
Electronic Component Description
Control Module References
PRNDL, and IMS Switch
Stop Lamp Switch Signal, TFT Sensor, TCC, and Shift Solenoids
Automatic Transmission Schematic Icons
Automatic Transmission Schematic Icons
Automatic Transmission Schematic Icons
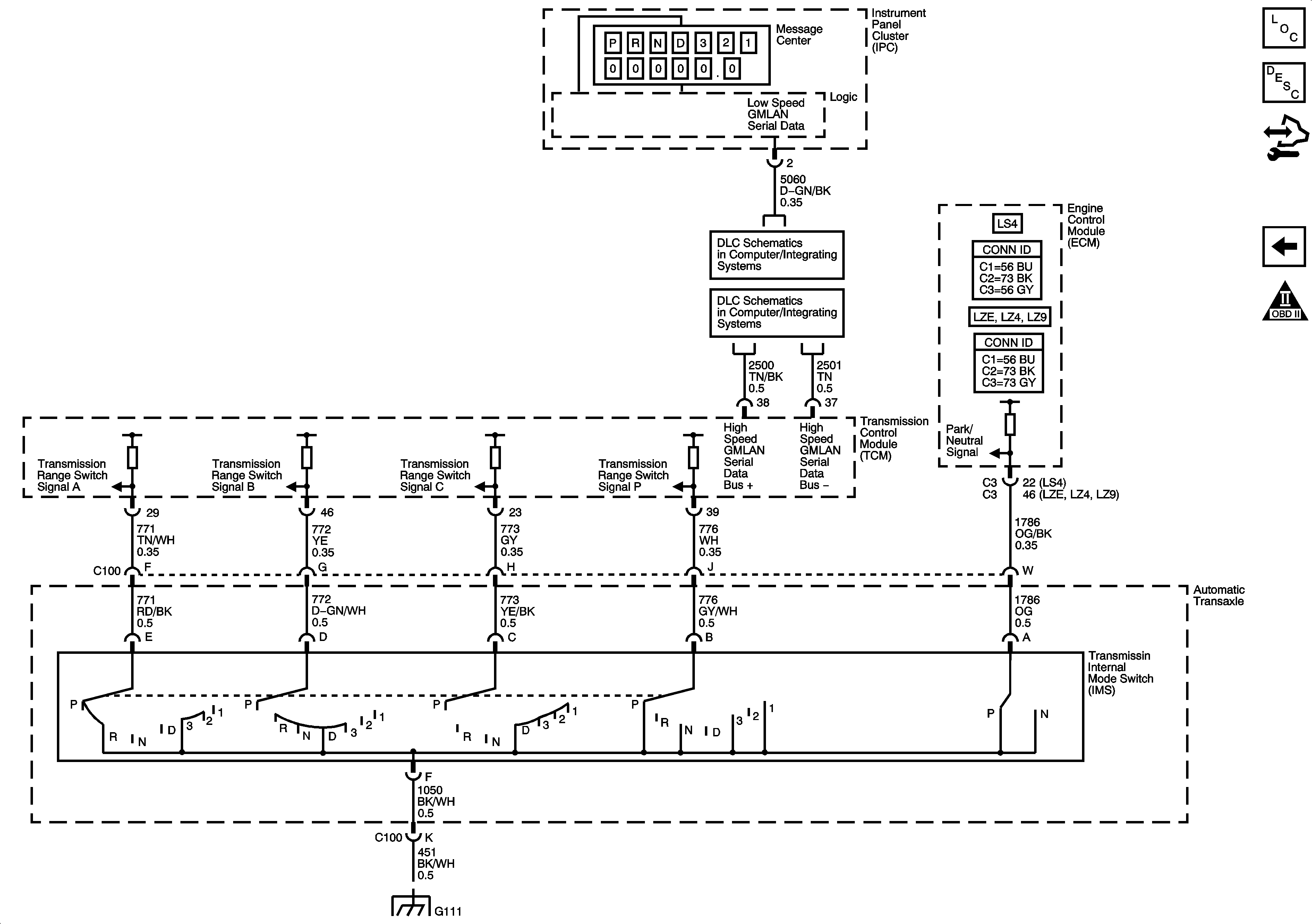
Figure 4:

PRNDL, and IMS Switch


Object Number: 1648646  Size: FS
Master Electrical Component List
Electronic Component Description
Control Module References
VSS, AT ISS Sensors, Pressure Control Solenoid Valve, and TCC Release Switch
Automatic Transmission Schematic Icons
Power, Ground, and Low Speed GMLAN Serial Data
High Speed GMLAN Serial Data
G101, G102, G111, and G112 (LS4)