GM Service Manual Online
For 1990-2009 cars only
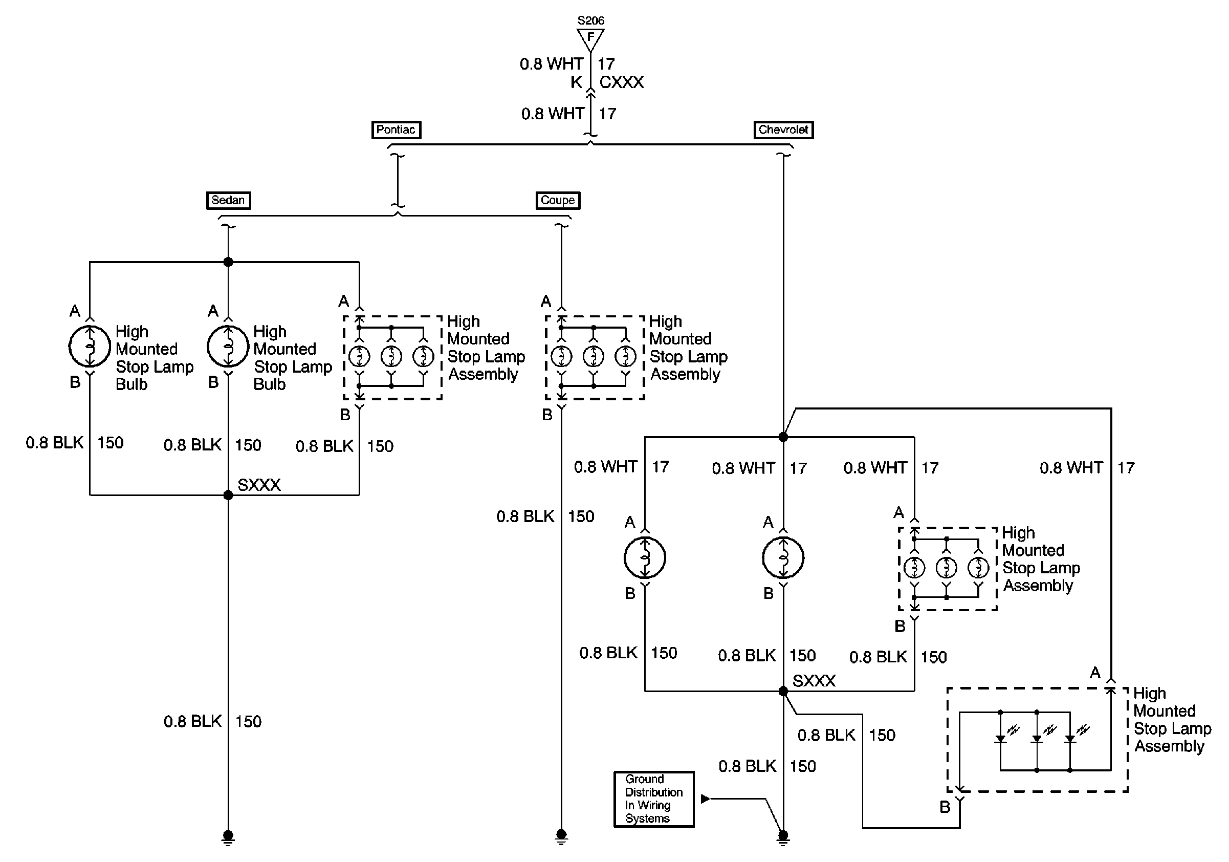
Figure 1:

High Mounted Stop Lamp


Object Number: 574613  Size: FS
Figure 2:

Front Park/Turn Lamps


Object Number: 574601  Size: FS
Figure 3:

Head/Park Lamp Switch Assembly


Object Number: 574546  Size: FS
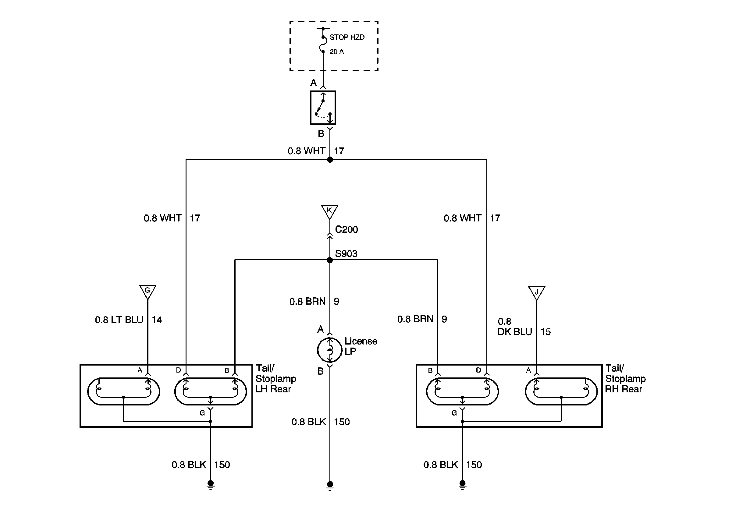
Figure 4:

Tail/Stop Lamps


Object Number: 574539  Size: FS