GM Service Manual Online
For 1990-2009 cars only
Makes
🢒
Chevrolet
🢒
1998
🢒
Prizm
🢒
Engine
🢒
Engine Cooling
🢒 HVAC Compressor/Condenser Fan Control Schematics
Figure
1:
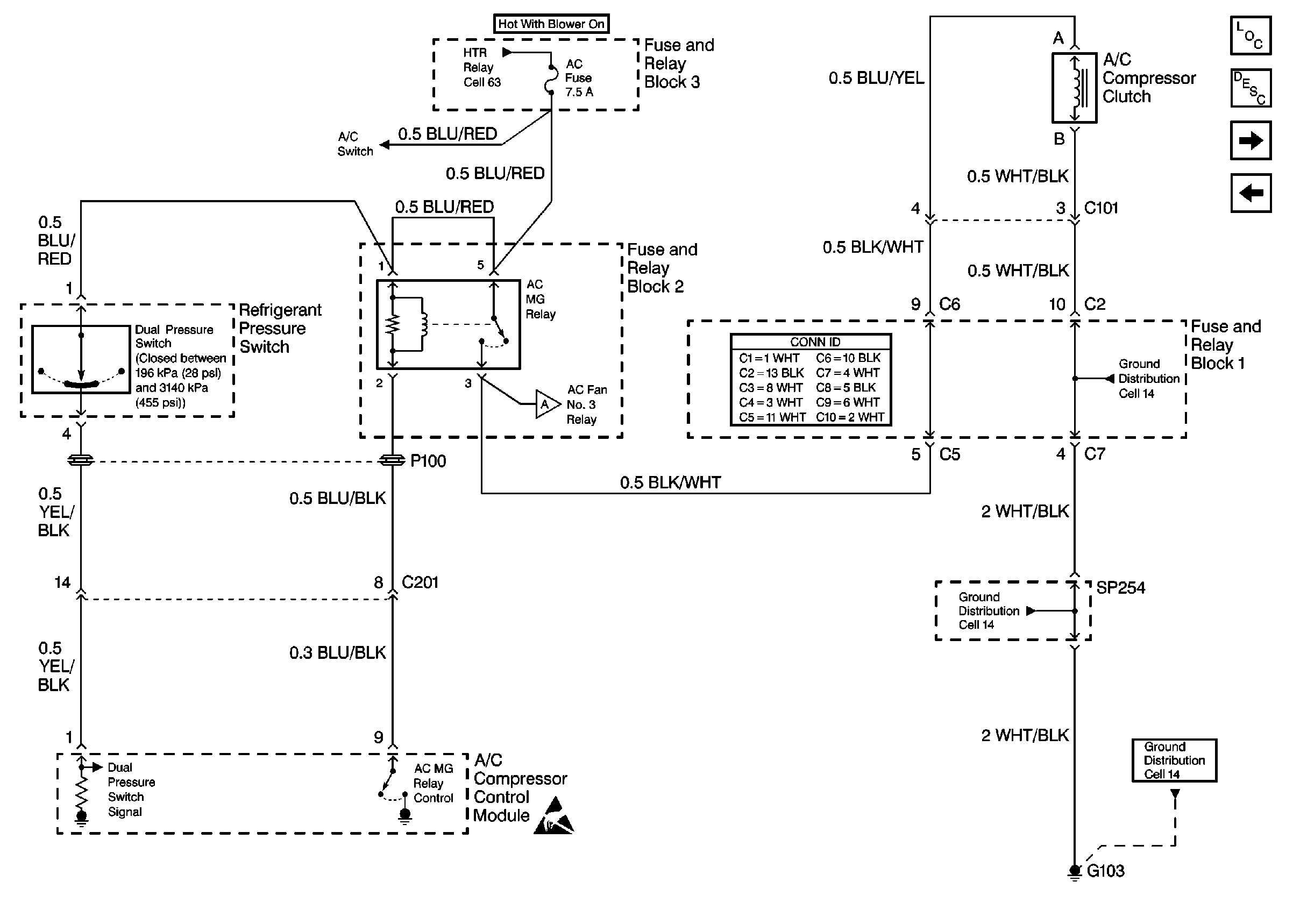
Cell 64: A/C Switch, A/C Amplifier, and PCM
HVAC Components
HVAC Compressor/Condenser Fan Circuit Description
Handling ESD Sensitive Parts Notice
Handling ESD Sensitive Parts Notice
Cell 63
Cell 117: Ashtray, Cigar Lighter, and Manual Selector Illumination Lamps
Cell 14: Junction Block 3
Cell 14: Junction Block 3
Cell 14: G200, G203, SP250 and SP650
Figure
2:
Cell 64: A/C Dual Pressure Switch, A/C Compressor Clutch and A/C Amplifier
HVAC Components
HVAC Compressor/Condenser Fan Circuit Description
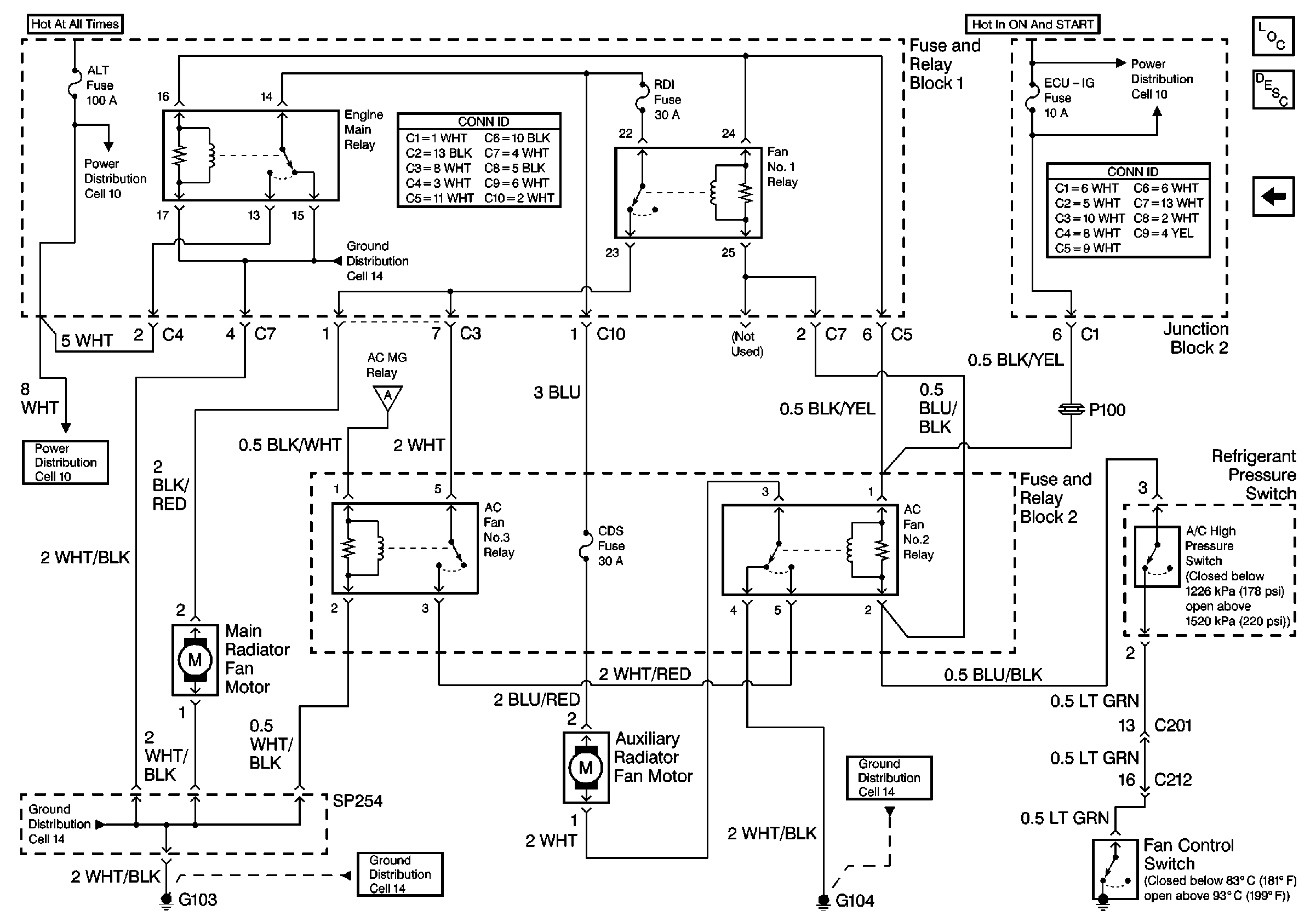
Cell 64: A/C Condenser Fan Motor, A/C Dual Pressure Switch, Engine Main Relay
Cell 64: A/C Switch, A/C Amplifier, and PCM
Handling ESD Sensitive Parts Notice
Cell 63
Cell 14: SP254 and SP261
Cell 14: SP254 and SP261
Cell 14: SP254 and SP261
Figure
3:
Cell 64: A/C Condenser Fan Motor, A/C Dual Pressure Switch, Engine Main Relay
HVAC Components
HVAC Compressor/Condenser Fan Circuit Description
Cell 64: A/C Dual Pressure Switch, A/C Compressor Clutch and A/C Amplifier
Cell 10: ABS, Alt, AMI, Def, D/L, ECU-B, HTR, ODB, Power, and Stop Fuses
Cell 10: ABS, Alt, AMI, Def, D/L, ECU-B, HTR, ODB, Power, and Stop Fuses
Cell 10: ABS, Alt, AMI, Def, D/L, ECU-B, HTR, ODB, Power, and Stop Fuses
Cell 14: SP254 and SP261
Cell 14: SP254 and SP261
Cell 14: Battery, G100, G101, G102, G103, and G104
Cell 14: Battery, G100, G101, G102, G103, and G104