GM Service Manual Online
For 1990-2009 cars only

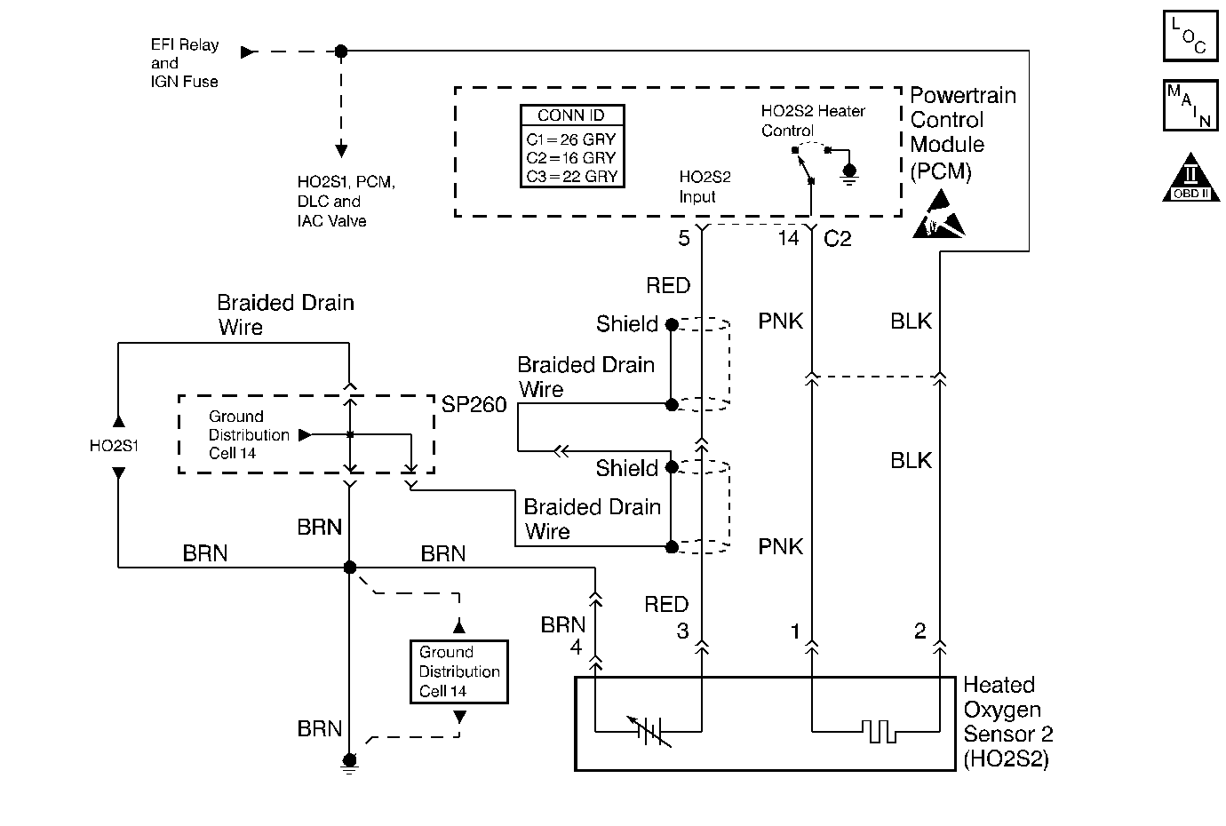
Object Number: 245505  Size: MF
Engine Controls Components
Cell 20: HO2S
OBD II Symbol Description Notice
Handling ESD Sensitive Parts Notice

Circuit Description

Heated oxygen sensors are used to minimize the amount of time before closed loop fuel control operation and to allow accurate catalyst monitoring. The oxygen sensor heater is required by catalyst monitor sensor HO2S 2 to maintain a sufficiently high temperature. This allows accurate exhaust oxygen content readings further from the engine.

Conditions for Running the DTC

The engine is running.

Conditions for Setting the DTC

    • HO2S heater current exceeds 2 amps.
    • HO2S heater current is 0.2 amps or less.

Action Taken When the DTC Sets

    • The PCM illuminates the MIL during the second key cycle in which the DTC sets.
    • The PCM stores the conditions which were present when the DTC set as Freeze Frame Data.
    • The PCM turns the HO2S 2 heater OFF.

Conditions for Clearing the MIL/DTC

    • The PCM turns OFF the MIL on the third consecutive trip cycle during which the diagnostic has been run and the fault condition is no longer present.
    • A DTC clears after 40 consecutive warm-up cycles have occurred without a fault.
    • A DTC can be cleared by using the scan tool Clear DTC Information function.

Diagnostic Aids

Check the following conditions:

Damaged harness. Inspect the wiring harness for damage. If the harness appears to be OK, observe the HO2S 2 display on the scan tool while moving connectors and wiring harnesses related to the sensor. A change in the HO2S 2 display will indicate the location of the fault.

An intermittent malfunction may be caused by fault in the HO2S circuit sensor electrical circuit. Inspect the wiring harness and components for any of the following conditions:

    • Backed out terminals.
    • Improper mating of terminals.
    • Broken electrical connectors locks.
    • Improperly formed or damaged terminals
    • Faulty terminal to wire connections.
    • Physical damage to the wiring harness.
    • A broken wire inside the insulation.
    • Corrosion of electrical connections, splices, or terminals.

Repair any electrical circuit faults that were found. Refer to Wiring Repairs .

The information included in the Freeze Frame data can be useful in determining the vehicle operating conditions when the DTC first set.

Test Description

The numbers below refer to the step numbers in the Diagnostic Table.

  1. The OBD System Check prompts the technician to complete some basic checks and store the freeze frame data on the scan tool if applicable. This creates an electronic copy of the data taken when the fault occurred. The information is then stored in the scan tool for later reference.

  2. This step verifies whether the malfunction is a hard failure or an intermittence.

Step

Action

Value(s)

Yes

No

1

Did you perform the Powertrain On-Board Diagnostic (OBD) System Check?

--

Go to Step 2

Go to OBD System Check

2

  1. Perform the scan tool Clear DTC Information function.
  2. Place vehicle into Check Mode, using the scan tool.
  3. Operate the vehicle within the Freeze Frame conditions as noted.

Does the DTC P0141 set?

--

Go to Step 3

Go to Diagnostic Aids

3

  1. Remove the front floor console. Refer to Front Floor Console Replacement .
  2. Pull the passenger side carpet back from along the console in order to gain access to the HO2S 2 connector.
  3. Turn ON the ignition, leaving the engine OFF.
  4. Disconnect the HO2S 2 connector.
  5. Probe the HO2S 2 sensor connector ignition feed circuit (body harness side), using a test lamp connected to ground.

Does the test lamp illuminate?

--

Go to Step 4

Go to Step 8

4

  1. Turn ON the ignition, leaving the engine OFF.
  2. Probe the HO2S 2 heater control circuit (body harness side) using a test lamp connected to BATTERY POSITIVE.

Does the test lamp illuminate?

--

Go to Step 6

Go to Step 5

5

Start and idle the engine.

Does the test lamp illuminate?

--

Go to Step 9

Go to Step 7

6

  1. Check the HO2S 2 heater control circuit for a short to ground.
  2. Repair as necessary. Refer to Wiring Repairs in Wiring Systems.

Was a repair necessary?

--

Go to Step 12

Go to Step 11

7

  1. Check the HO2S 2 heater control circuit for an open circuit.
  2. Repair as necessary. Refer to Wiring Repairs in Wiring Systems.

Was a repair necessary?

--

Go to Step 12

Go to Step 11

8

  1. Check for an open in the ignition feed circuit.
  2. Repair as necessary. Refer to Wiring Repairs in Wiring Systems.

Is the action complete?

--

Go to Step 12

--

9

  1. Check the connections at the HO2S 2 electrical connector.
  2. Repair as necessary.

Was a repair necessary?

--

Go to Step 12

Go to Step 10

10

Replace the HO2S 2. Refer to Heated Oxygen Sensor Replacement .

Is the action complete?

--

Go to Step 12

--

11

Replace the PCM. Refer to Powertrain Control Module Replacement .

Is the action complete?

--

Go to Step 12

--

12

  1. Perform the scan tool Clear DTC Information function and road test the vehicle within the Freeze Frame conditions that set the DTC.
  2. Review the scan tool data and check for DTCs. The repair is complete if no DTCs are stored.

Are any DTCs displayed on scan tool?

--

Go to the applicable DTC table

System OK