GM Service Manual Online
For 1990-2009 cars only

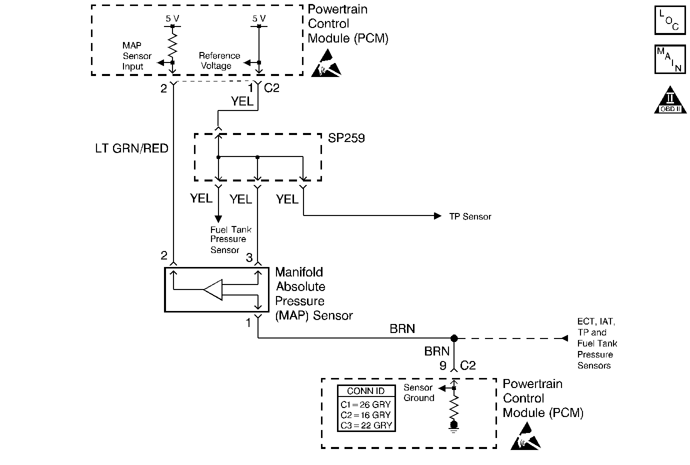
Object Number: 245492  Size: MF
Engine Controls Components
Cell 20:Engine Data Sensors
OBD II Symbol Description Notice
Handling ESD Sensitive Parts Notice

Circuit Description

The powertrain control module (PCM) uses the manifold absolute pressure (MAP) sensor to control fuel delivery and ignition timing. The MAP sensor measures the changes in the intake manifold pressure which results from engine load (intake manifold vacuum) and RPM changes, and converts these into a voltage. The PCM sends a 5 volt reference voltage to the MAP sensor. As the manifold pressure changes, the output voltage of the sensor also changes. Refer to the MAP Conversion table. By monitoring the sensor output voltage, the PCM knows the value of manifold pressure. The MAP sensor is also used under certain conditions to measure barometric pressure, allowing the PCM to make adjustments for different altitudes.

Conditions for Running the DTC

The ignition is ON.

Conditions for Setting the DTC

MAP sensor output is 0 kPa.

OR

MAP sensor output is 130 kPa or greater.

Action Taken When the DTC Sets

    • The PCM illuminates the MIL.
    • The PCM stores the conditions which were present when the DTC set as Freeze Frame Data.
    • The PCM goes into fail-safe mode, giving the MAP sensor a value of 46.7 kPa and fixing ignition timing at 5 degrees BTDC.

Conditions for Clearing the MIL/DTC

    • The PCM turns OFF the MIL on the third consecutive trip cycle during which the diagnostic has been run and the fault condition is no longer present.
    • A DTC will clear after 40 consecutive warm-up cycles have occurred without a fault.
    • A DTC can be cleared by using the scan tool Clear DTC Information function.

Diagnostic Aids

If DTCs P0105, P0110, P0115, and P0120 are also set, the malfunction may be in the sensor ground circuit.

Check the MAP sensor scan tool parameter for being fixed, or slow to respond when the throttle is snapped.

Use the MAP Conversion table in order to view the relationship between manifold pressure (vacuum), MAP sensor kPa and MAP sensor circuit voltage as displayed on the scan tool. Refer to

An intermittent malfunction may be caused by a fault in the MAP sensor electrical circuit. Inspect the wiring harness and components for any of the following conditions:

    • Backed out terminals.
    • Improper mating of terminals.
    • Broken electrical connectors locks.
    • Improperly formed or damaged terminals
    • Faulty terminal to wire connections.
    • Physical damage to the wiring harness.
    • A broken wire inside the insulation.
    • Corrosion of electrical connections, splices, or terminals.

Repair any electrical circuit faults that were found. Refer to Wiring Repairs .

The information included in the Freeze Frame data can be useful in determining the vehicle operating conditions when the DTC first set.

Test Description

The numbers below refer to the step numbers in the diagnostic table.

  1. The MAP sensor display with the ignition ON engine OFF, should indicate barometric pressure. If the MAP sensor display is not near the expected barometric pressure for your elevation check for a skewed MAP sensor or resistance in the sensor electrical circuit.

  2. The MAP sensor display with the engine running at idle, should indicate normal engine manifold vacuum pressure of 47-27 kPa (15-21 in. Hg). If the MAP sensor display is not near the specified values check the engine manifold vacuum with a vacuum gauge.

  3. The scan tool MAP sensor voltage display will indicate 6.99 volts with the MAP sensor disconnected (open in the sensor input circuit). This is caused by the scan tool software and should be considered normal. Ignore the scan tool voltage and use the DMM for all voltage checks when diagnosing a DTC P0105.

    If the reference voltage circuit is shorted to ground, shorted to battery voltage, or open between the PCM and the reference circuit splice, other DTCs should be set.

  4. This step checks the MAP sensor input circuit. The scan tool should indicate 0 kPa when the input circuit is pulled low to ground.

  5. This step checks for a fault in the MAP sensor reference voltage circuit. The most likely location of an open in the MAP sensor reference voltage circuit is between the MAP sensor and splice SP259. If the open in the reference voltage circuit was between the PCM and the splice, other DTCs would also be set.

  6. The most likely location of the open in the MAP sensor ground circuit is between the MAP sensor and splice S206. If the open in the ground circuit was between the PCM and the splice, other DTCs would also be set.

Step

Action

Value(s)

Yes

No

1

Did you perform the Powertrain On-Board Diagnostic (OBD) System Check?

--

Go to Step 2

Go to Powertrain On Board Diagnostic (OBD) System Check

2

  1. Install a scan tool.
  2. Turn ON the ignition, leaving the engine OFF.
  3. Observe the MAP sensor parameter on the scan tool. Refer to the Test Description.

Is the MAP display within the specified values?

90 kPa to 110 kPa

Go to Step 3

Go to Step 5

3

  1. Start the engine.
  2. Idle the engine at normal operating temperature.
  3. Observe the MAP sensor parameter on the scan tool. Refer to the Test Description.

Is the MAP display within the specified values?

20 kPa to 50 kPa

Go to Step 4

Go to Step 5

4

  1. Perform the scan tool Clear DTC Information function.
  2. Operate the vehicle within the Freeze Frame conditions as specified.

Did a DTC P0105 set?

--

Go to Step 5

Fault not Present-Go to Diagnostic Aids

5

  1. Turn OFF the ignition.
  2. Disconnect the MAP sensor connector.
  3. Turn ON the ignition, leaving the engine OFF.
  4. Probe the MAP sensor reference voltage circuit (harness side) using the DMM J 39200 connected to ground. Refer to the Test Description.

Does the voltage read the specified voltage?

5.0 volts

Go to Step 6

Go to Step 10

6

Probe the MAP sensor input circuit (harness side) using the DMM J 39200 connected to ground.

Does the voltage read near the specified voltage?

4.9 volts

Go to Step 7

Go to Step 11

7

Probe the MAP sensor ground circuit (harness side) using a test lamp connected to B+.

Does the test lamp illuminate?

--

Go to Step 8

Go to Step 12

8

  1. Using a fused jumper connect the MAP sensor input circuit to the MAP sensor ground circuit at the MAP sensor connector (harness side).
  2. Observe the MAP parameter on the scan tool.

Does the MAP display indicate the value specified?

0 kPa

Go to Step 13

Go to Step 9

9

  1. Check the MAP sensor input circuit for a short to voltage. Check that the input circuit is not shorted to the reference circuit.
  2. Repair as necessary. Refer to Wiring Repairs in Wiring Systems.

Was a repair necessary?

--

Go to Step 15

Go to Step 14

10

  1. Check the MAP sensor reference voltage circuit for any of the following conditions:
  2. • An open circuit
    • A short to ground
    • A short to battery voltage
  3. Repair as necessary. Refer to Wiring Repairs in Wiring Systems.

Was a repair necessary?

--

Go to Step 15

Go to Step 14

11

  1. Check the MAP sensor input circuit for any of the following conditions:
  2. • An open circuit
    • A short to ground
    • A short to battery voltage
    • A MAP sensor input circuit that is shorted to the MAP sensor ground circuit
  3. Repair as necessary. Refer to Wiring Repairs in Wiring Systems.

Was a repair necessary?

--

Go to Step 15

Go to Step 14

12

  1. Check for an open in the MAP sensor ground circuit.
  2. Repair as necessary. Refer to Wiring Repairs in Wiring Systems.

Was a repair necessary?

--

Go to Step 15

Go to Step 14

13

Replace the MAP sensor. Refer to Manifold Absolute Pressure Sensor Replacement .

Is the replacement complete?

--

Go to Step 15

--

14

Replace the PCM. Refer to Powertrain Control Module Replacement .

Is the replacement complete?

--

Go to Step 15

--

15

  1. Perform the scan tool Clear DTC Information function and road test the vehicle within the Freeze Frame conditions that set the DTC.
  2. Review the scan tool data and check for DTCs. The repair is complete if no DTCs are stored.

Are any DTCs displayed on scan tool?

--

Go to Applicable DTC Table

System OK