GM Service Manual Online
For 1990-2009 cars only
Makes
🢒
Chevrolet
🢒
2000
🢒
Prizm
🢒
Transmission/Transaxle
🢒
Automatic Transmission - 3 Speed-MB3
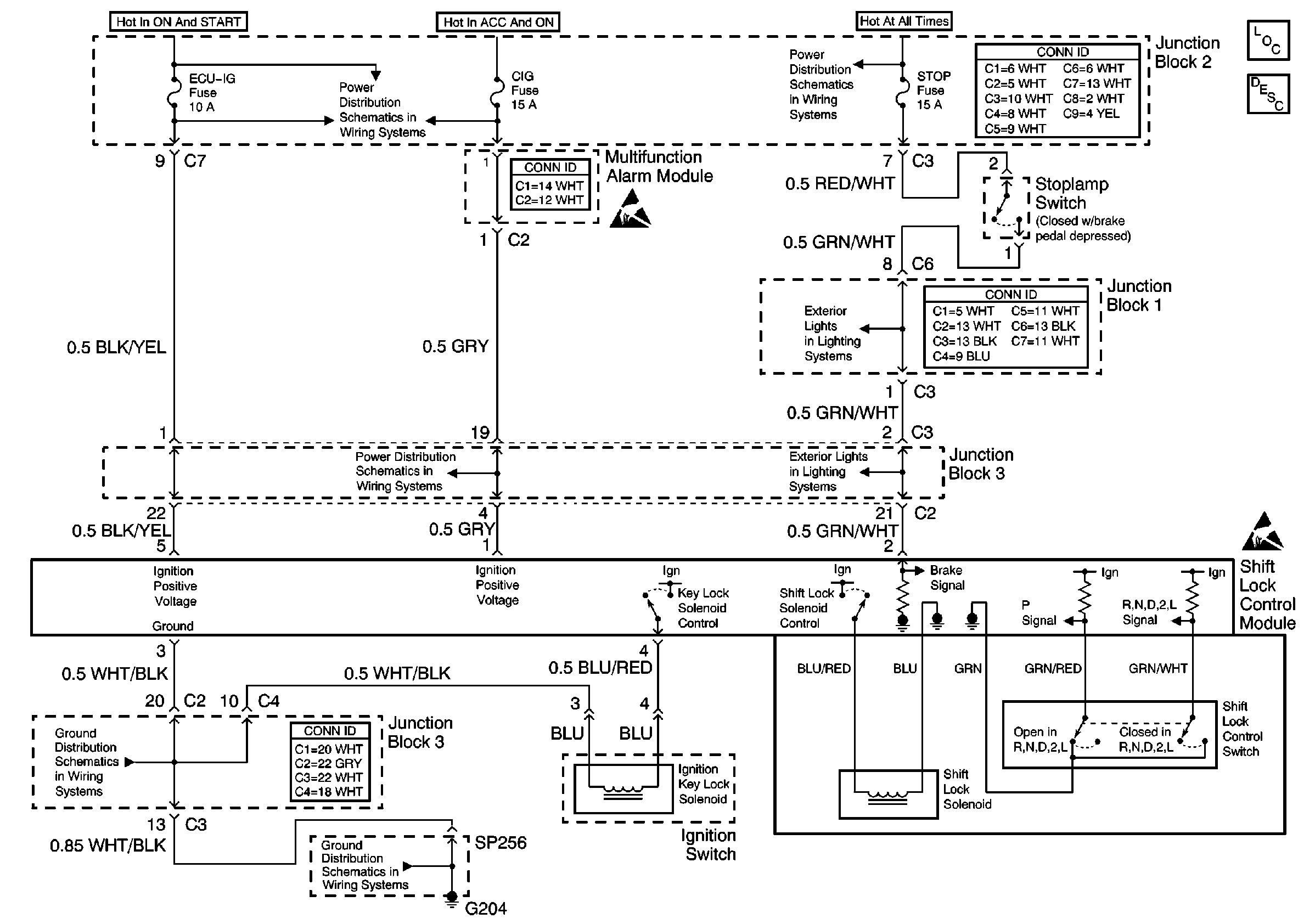
🢒 Shift Lock Control Schematics
Hydraulic Brakes Components
CIG Fuse
ABS, Alt, AM1, Def, D/L, ECU-B, HTR, OBD, Power, and Stop Fuses
Cruise Control Module and Stoplamp Switch
Cruise Control Module and Stoplamp Switch
CIG Fuse
Cell 14: Junction Block 3
Cell 14: G204 and SP256
Handling ESD Sensitive Parts Notice
Handling ESD Sensitive Parts Notice