GM Service Manual Online
For 1990-2009 cars only

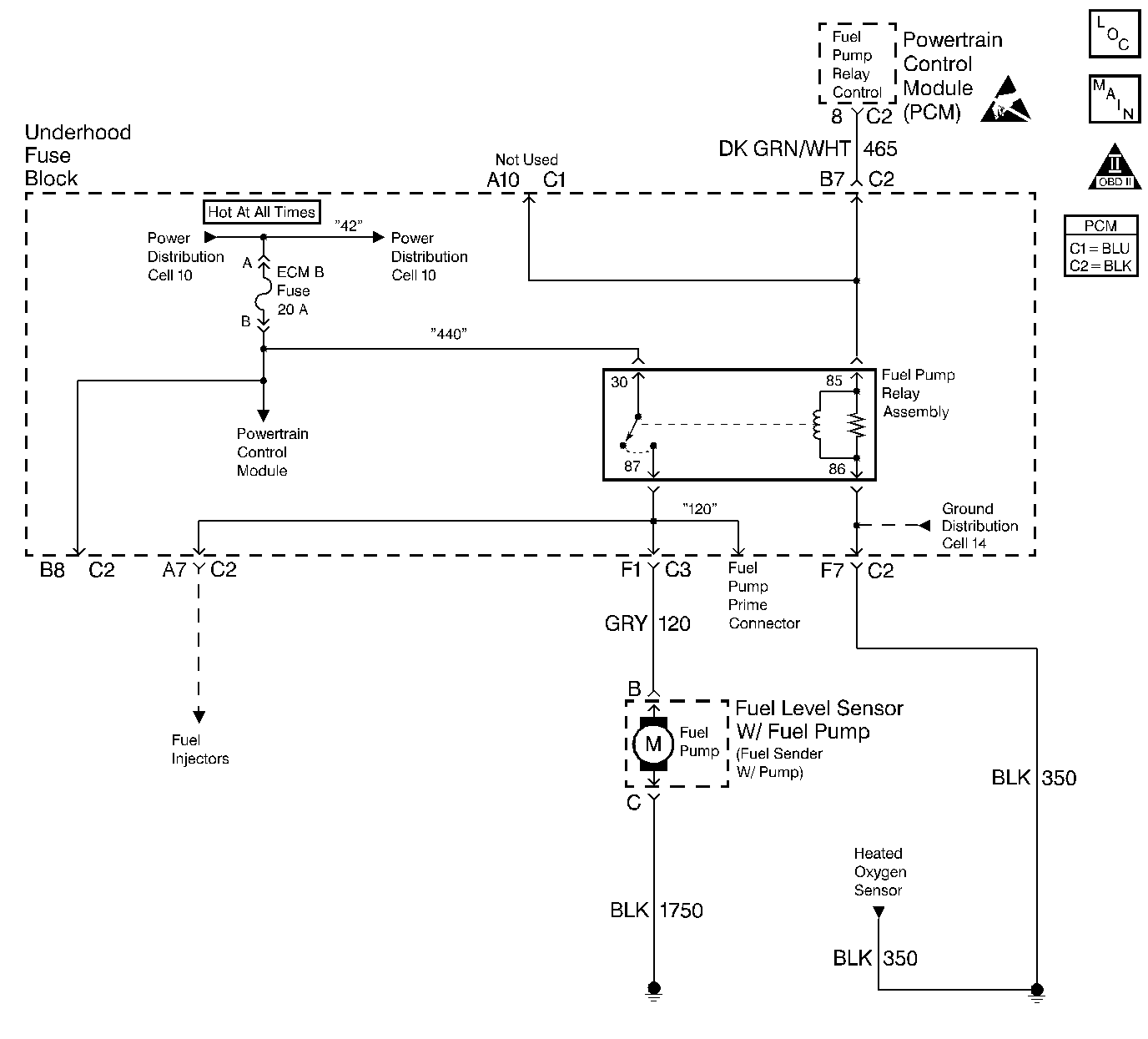
Object Number: 211054  Size: LF
Engine Controls Components
Fuel Level And Fuel Tank Pressure Sensors
OBD II Symbol Description Notice
Powertrain Control Module Connector End Views
Handling ESD Sensitive Parts Notice

Circuit Description

When the ignition is turned ON, the powertrain control module (PCM) turns ON the in-tank fuel pump. The pump will remain ON as long as the PCM is receiving ignition reference pulses from the electronic ignition control module (ICM). If there are no reference pulses, the PCM will shut OFF the fuel pump about 2-3 seconds after the ignition is turned ON, about 10 seconds after the reference pulses stop.

The fuel pump delivers fuel to the fuel rail and fuel injectors, then to the fuel pressure regulator, where the system pressure is controlled to 283-324 kPa (41-47 psi) with no manifold vacuum or 214-303 kPa (31-44 psi) at idle. Excess fuel is then returned to the fuel tank.

Improper Fuel System pressure will result in one or all of the following symptoms:

    • Cranks But Will Not Run
    • DTC P0171
    • DTC P0172
    • DTC P1171
    • DTC P0300
    • Cuts out, may feel like an ignition problem
    • Poor fuel economy, loss of power
    • Hesitation

Diagnostic Aids

An intermittent may be caused by a poor connection, rubbed through wire insulation or a wire broken inside the insulation. Check for a poor connection or damaged harness. Inspect the PCM harness and connectors for the following items:

    • Improper mating
    • Broken locks
    • Improperly formed or damaged terminals
    • Poor terminal to wire connections
    • Damaged harnesses

Test Description

Number(s) below refer to step number(s) on the Diagnostic Table.

  1. The Powertrain OBD System Check prompts the technician to complete some basic checks and stores the freeze frame and failure records data on the scan tool, if applicable. This creates an electronic copy of the data taken when the malfunction occurred. The information is then stored in the scan tool for later reference.

  2. If the no start condition was due to a open fuse, locate and repair any shorts that may have caused the fuse to open before replacement.

  3. This step determines if the fuel pump circuit can be controlled by the PCM. The PCM should energize the fuel pump relay and turn the fuel pump ON when commanded by the scan tool. If the engine is not cranking or running, the PCM should de-energize the relay and turn OFF the fuel pump after 2-3 seconds.

  4. Jumpering fuel pump feed terminal to the fuel pump relay ignition feed terminal verifies that the fuel pump relay ignition feed circuit, the fuel pump feed circuit, the fuel pump and fuel ground are all OK.

  5. Check for an open ground circuit.

  6. Replacement PCMs must be reprogrammed. Refer to the latest Techline information for programming procedures.

  7. This step checks the fuel pump ground circuit on the body side of the body harness only. If the fuel pump ground circuit is OK, then the fuel pump feed circuit or the fuel pump ground circuit in the fuel tank harness or the fuel pump itself is malfunctioning.

  8. This test will determine if a short to ground on the fuel pump feed circuit caused the fuse to open. To prevent mis-diagnosis, be sure the fuel pump harness is disconnected before the test.

Engine Cranks But Will Not Run Fuel Pump Circuit

Step

Action

Value(s)

Yes

No

1

Was the Powertrain On-Board Diagnostic (OBD) System Check performed?

--

Go to Step 2

Go to Powertrain On Board Diagnostic (OBD) System Check

2

Inspect the fuel pump relay fuse.

Is the fuse OK?

--

Go to Step 3

Go to Step 20

3

  1. Turn the ignition switch ON.
  2. Install a scan tool.
  3. Command the fuel pump relay ON.

Does the in-tank fuel pump run when commanded ON?

--

Go to

Go to Step 4

4

  1. Disconnect the fuel pump relay.
  2. Using a fused jumper wire, connect the fuel pump feed terminal to the fuel pump relay ignition feed terminal.

Does the fuel pump run?

--

Go to Step 5

Go to Step 6

5

  1. With a test light connected to ground, probe the fuel pump relay control terminal.
  2. Command the fuel pump ON with the scan tool.

Does the test light illuminate?

--

Go to Step 7

Go to Step 8

6

With a test light connected to ground, probe the ignition feed terminal to the fuel pump relay.

Is the test light ON?

--

Go to Step 9

Go to Step 10

7

With a test light connected to B+, probe the ground terminal to the fuel pump relay.

Is the test light ON?

--

Go to Step 11

Go to Step 12

8

Check for an open or short to ground in the fuel pump control circuit and repair as necessary.

Was a repair necessary?

--

Go to Step 25

Go to Step 13

9

  1. Reinstall the fuel pump relay.
  2. Disconnected the fuel pump electrical harness at the rear body connector.
  3. Probe the fuel pump feed terminal (body side) with a test light connected to ground.
  4. Command the fuel pump ON with the scan tool.

Does the test light illuminate?

--

Go to Step 14

Go to Step 15

10

Repair the open in the ignition feed circuit for the fuel pump relay.

Is the action complete?

--

Go to Step 25

--

11

Replace the fuel pump relay. Refer to Fuel Pump Relay Replacement .

Is the action complete?

--

Go to Step 25

--

12

Repair the open ground circuit to the fuel pump relay.

Is the action complete?

--

Go to Step 25

--

13

Inspect connections and terminals at the PCM and repair as necessary.

Was a repair necessary?

--

Go to Step 25

Go to Step 16

14

With a test light connected to B+, probe the fuel pump ground circuit (body side).

Does the test light illuminate?

--

Go to Step 17

Go to Step 18

15

Repair the open fuel pump feed circuit.

Is the action complete?

--

Go to Step 25

--

16

Replace the PCM. Refer to PCM Replacement/Programming .

Is the action complete?

--

Go to Step 25

--

17

Check the fuel pump feed and ground circuits in the fuel pump harness for an open and repair as necessary.

Was a repair necessary?

--

Go to Step 25

Go to Step 19

18

Repair the open fuel pump ground circuit.

Is the action complete?

--

Go to Step 25

--

19

Replace the fuel pump. Refer to Fuel Sender Assembly Replacement .

Is the action complete?

--

Go to Step 25

--

20

  1. Turn the ignition switch OFF.
  2. Disconnect the fuel pump electrical harness at the rear body harness connector.
  3. Disconnect the fuel pump relay.
  4. Probe the fuel pump feed terminal with a test light connected to B+.

Does the test light illuminate?

--

Go to Step 21

Go to Step 22

21

Repair the short to ground in the fuel pump feed circuit.

Is the action complete?

--

Go to Step 25

--

22

With the test light still connected to B+, probe the fuel pump relay ignition feed circuit terminal.

Does the test light illuminate?

--

Go to Step 23

Go to Step 24

23

Repair the short to ground in the fuel pump relay ignition feed circuit.

Is the action complete?

--

Go to Step 25

--

24

Check the fuel pump feed circuit in the fuel pump harness for a short to ground and repair as necessary.

Was a repair necessary?

--

Go to Step 25

Go to Step 19

25

  1. Using the scan tool, clear the DTCs.
  2. Attempt to start the engine.

Does the engine start and continue to run?

--

Go to Step 26

Go to Step 2

26

  1. Allow the engine to idle until normal operation temperature is reached.
  2. Check if any DTCs are set.

Are any DTCs displayed that have not been diagnosed?

--

Go to the Applicable DTC table

System OK