GM Service Manual Online
For 1990-2009 cars only

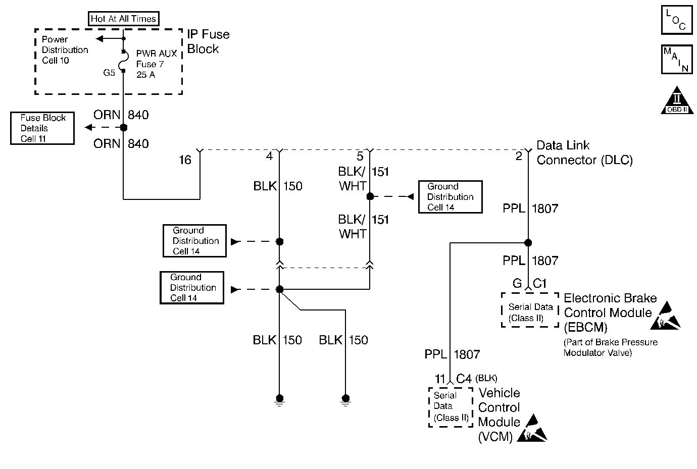
Object Number: 65582  Size: LF
Handling ESD Sensitive Parts Notice
Handling ESD Sensitive Parts Notice
Engine Controls Components
Data Link Connector
OBD II Symbol Description Notice

Circuit Description

This diagnostic determines if the ABS system is capable of detecting a rough road situation. This DTC is a type D DTC.

Conditions for Setting the DTC

    • The vehicle speed is at least 1 mph.
    • The engine speed is no more than 5800 RPM.
    • The engine load is no more than 89.9%.
    • The DTC P0300 is set, and the DTC P0300 is requesting the MIL on.

Action Taken When the DTC Sets

The Malfunction Indicator Lamp (MIL) will not illuminate. The VCM stores a history DTC.

Conditions for Clearing the MIL/DTC

The VCM turns OFF the MIL after 3 consecutive driving trips without a fault condition present. A history DTC will clear if no fault conditions have been detected for 40 warm-up cycles (the coolant temperature has risen 22°C (40°F) from the start-up coolant temperature and the engine coolant temperature exceeds 71°C (160°F) during that same ignition cycle) or the scan tool clearing feature has been used.

Test Description

Number(s) below refer to step numbers on the diagnostic table.

  1. The ABS system must be serviced before diagnosing for misfire.

Step

Action

Value(s)

Yes

No

1

Was the On-Board Diagnostic (OBD) System Check performed?

--

Go to Antilock Brake System

Go to Powertrain On Board Diagnostic (OBD) System Check