GM Service Manual Online
For 1990-2009 cars only
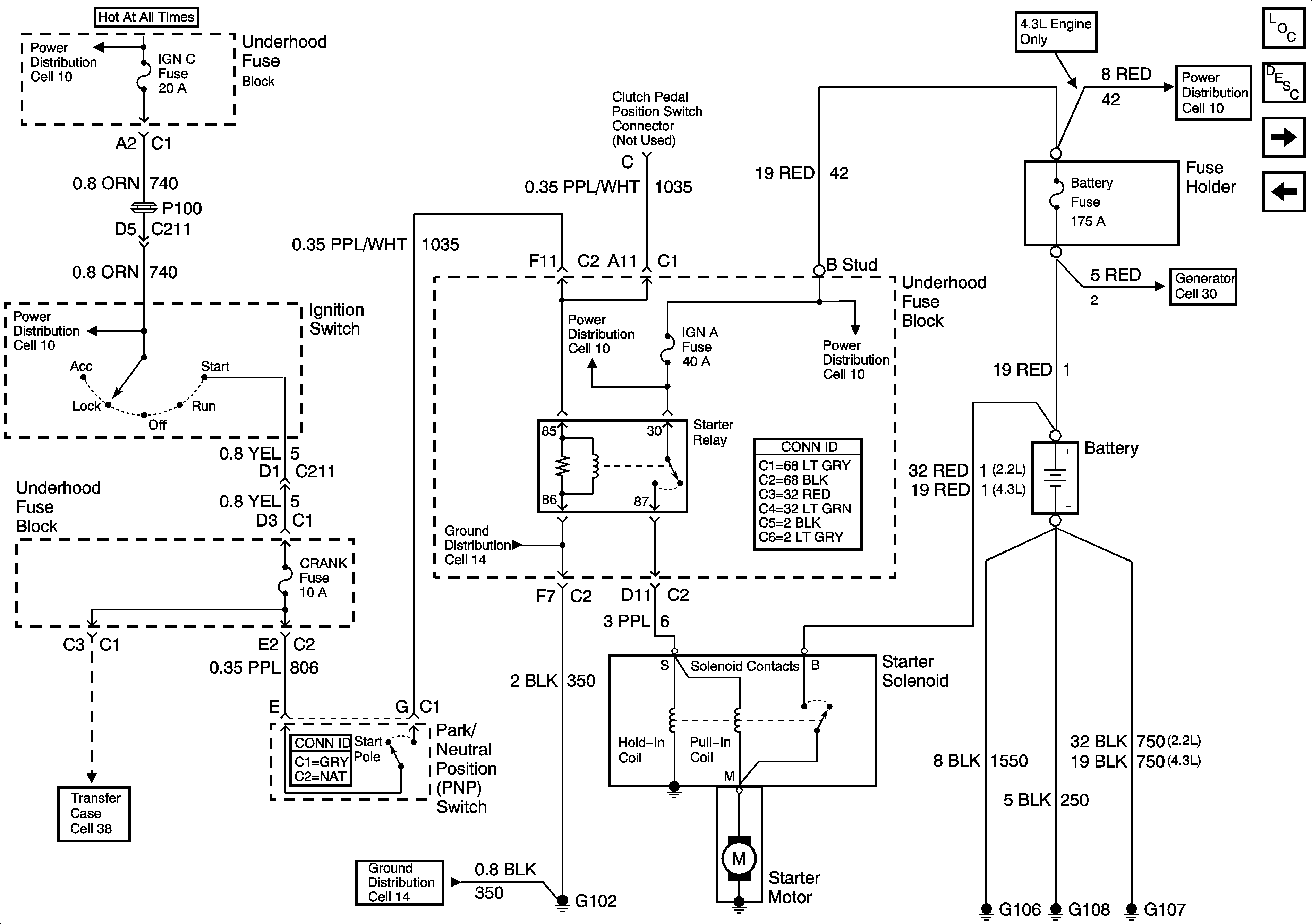
Figure 1:

Cell 30: Manual Transmission Starting


Object Number: 376277  Size: FS
Cell 10: Ign RUN And START Buss Bar
Cell 10: Ign RUN And START Buss Bar
Cell 38: Front Axle Clutch Solenoid and Front Axle Switch
Cell 38: Front Axle Switch and VCM
Cell 14: G102 (Except Envoy)
Cell 10: Ign RUN And START Buss Bar
Power and Grounding Connector End Views
Cell 10: Ign RUN And START Buss Bar
Cell 14: G102 (Except Envoy)
Cell 30: Engine Charging (2.2L)
Cell 10: B+ Buss Bar
Engine Electrical Components
Starting System Circuit Description
Cell 30: Automatic Transmission Starting
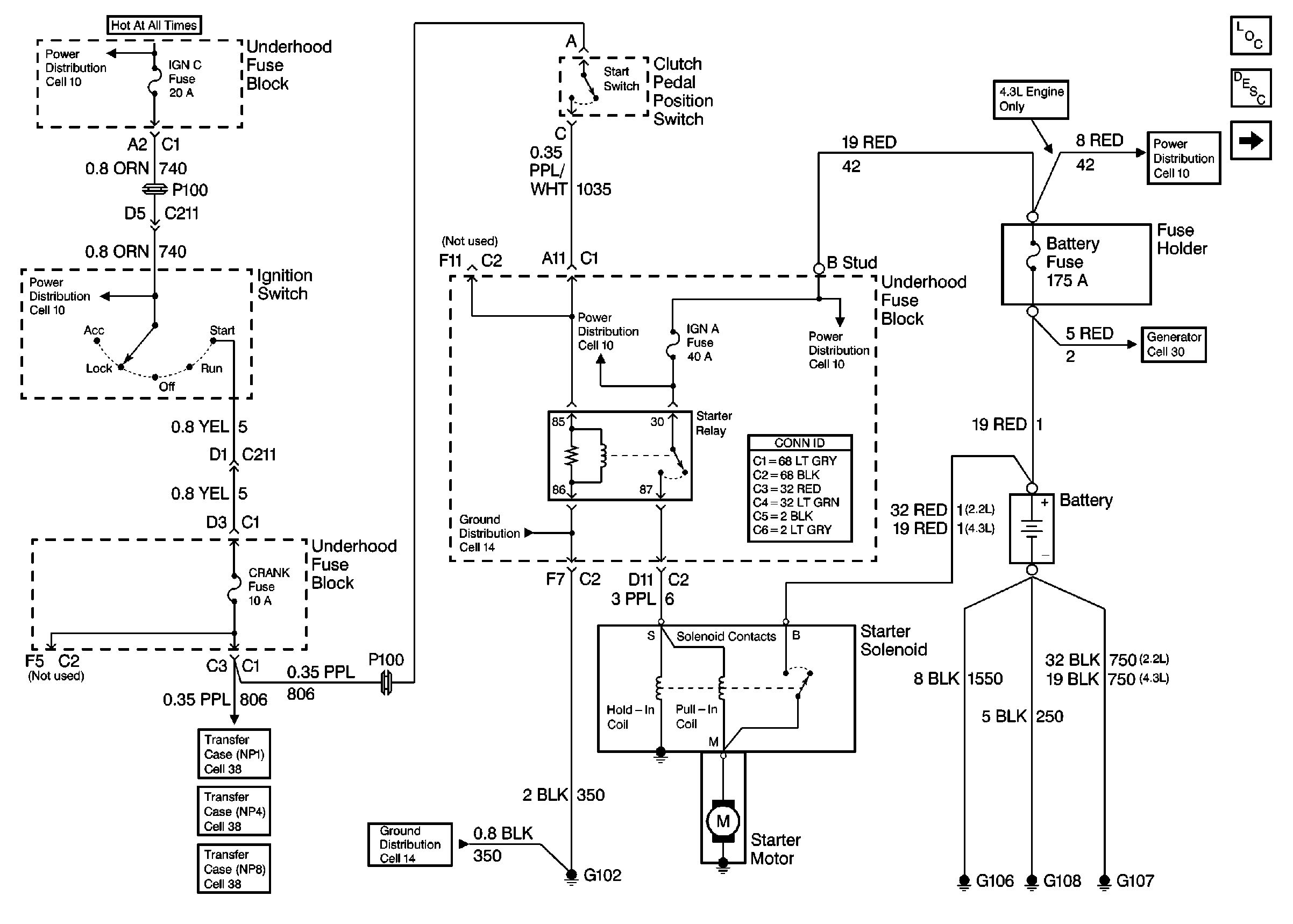
Figure 2:

Cell 30: Automatic Transmission Starting


Object Number: 376271  Size: FS
Cell 10: Ign RUN And START Buss Bar
Cell 10: Ign RUN And START Buss Bar
Cell 38: Front Axle Clutch Solenoid and Front Axle Switch
Tilt Wheel/Column Connector End Views
Cell 14: G102 (Except Envoy)
Cell 14: G102 (Except Envoy)
Cell 10: Ign RUN And START Buss Bar
Power and Grounding Connector End Views
Cell 10: Ign RUN And START Buss Bar
Cell 10: B+ Buss Bar
Cell 30: Engine Charging (2.2L)
Engine Electrical Components
Starting System Circuit Description
Cell 30: Engine Charging (2.2L)
Cell 30: Manual Transmission Starting
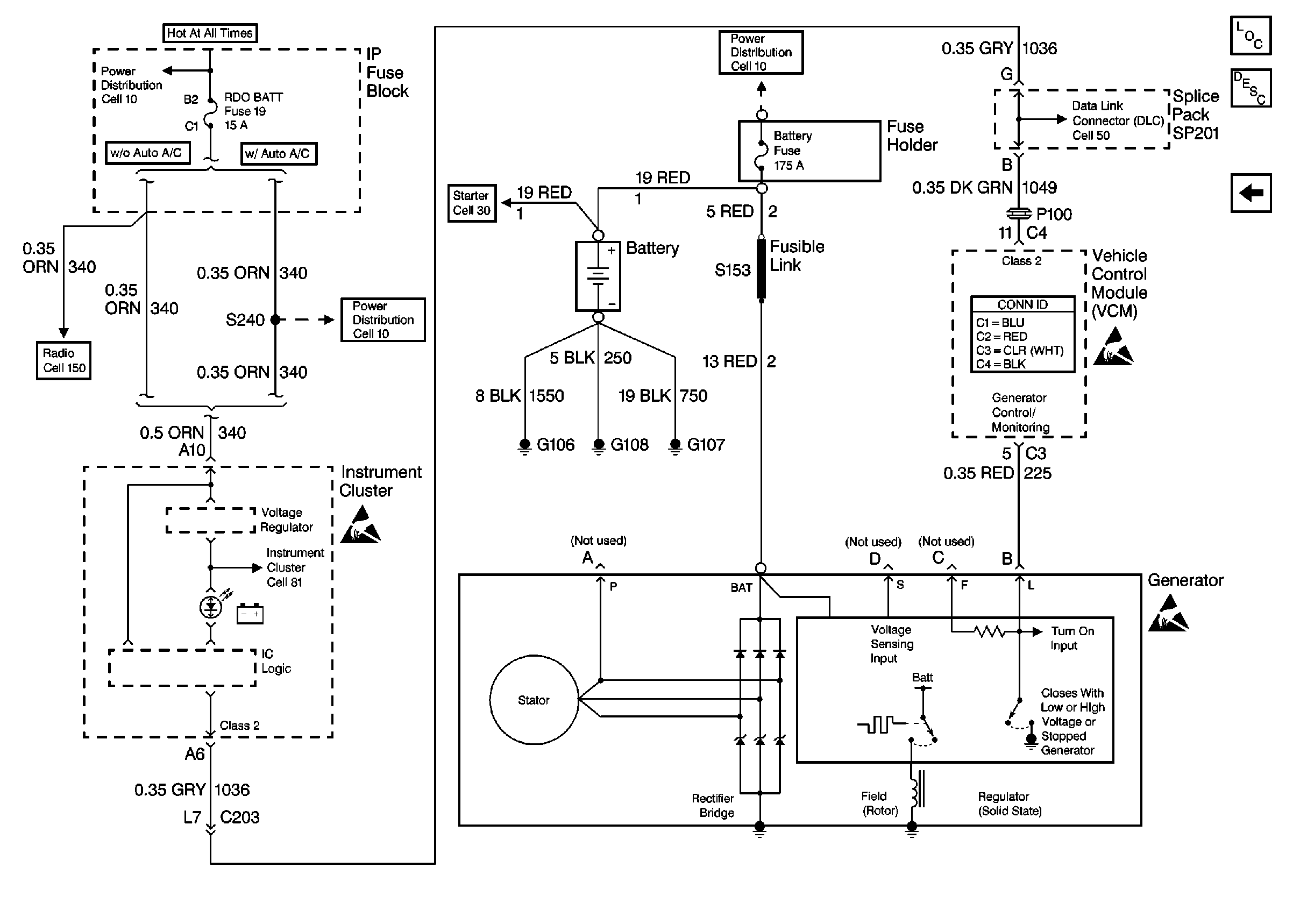
Figure 3:

Cell 30: Engine Charging (2.2L)


Object Number: 376268  Size: FS
Cell 10: AUX PWR, RDO BATT and HDLP SW Fuses
Cell 150: Power and Ground (Chevy/GMC)
Handling ESD Sensitive Parts Notice
Cell 30: Automatic Transmission Starting
Cell 10: B+ Buss Bar
Cell 50: Class 2 Communication (2.2L)
Engine Electrical Components
Charging System Operation
Cell 30: Engine Charging (4.3L)
Cell 30: Automatic Transmission Starting
Powertrain Control Module Connector End Views
Handling ESD Sensitive Parts Notice
Handling ESD Sensitive Parts Notice
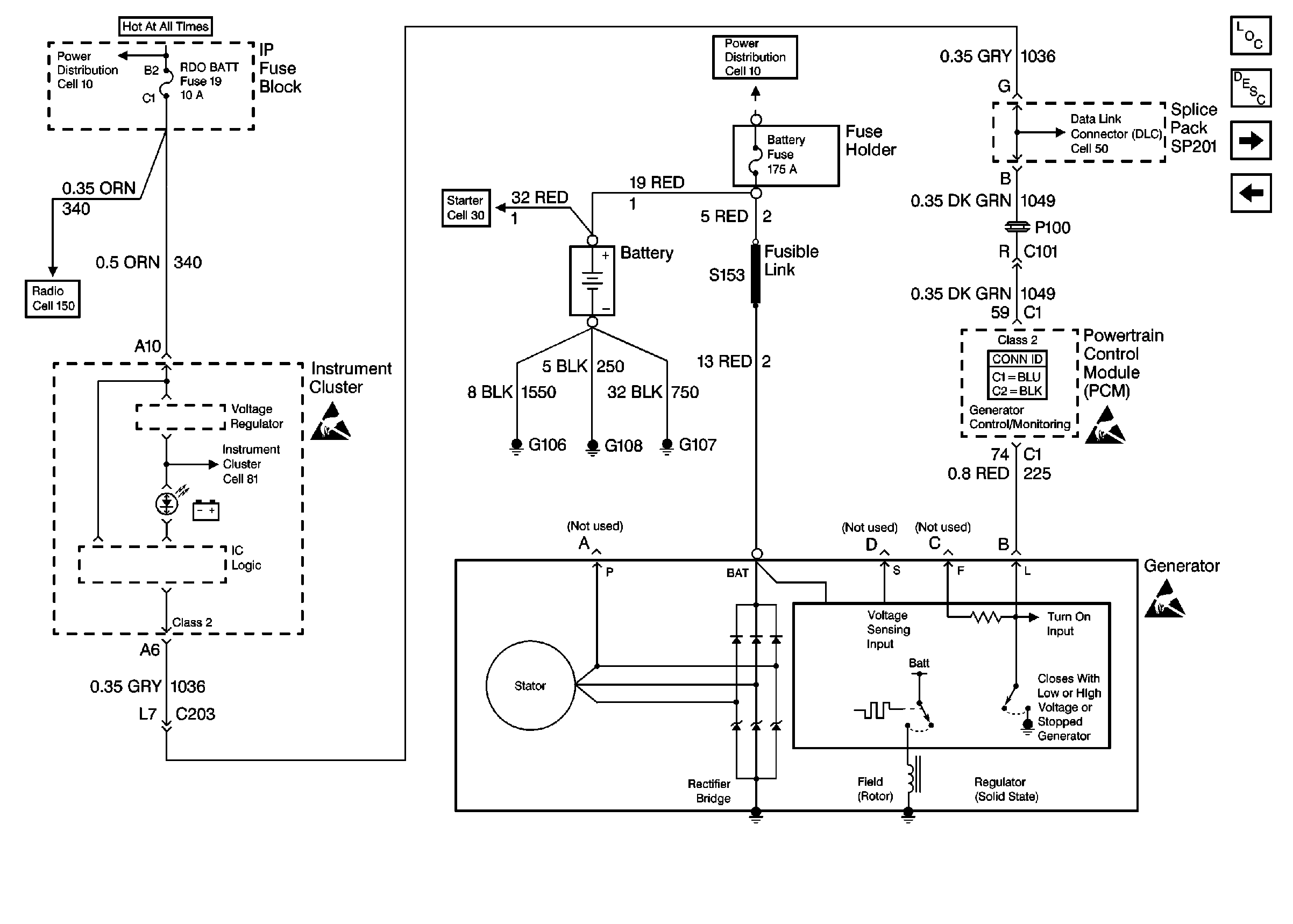
Figure 4:

Cell 30: Engine Charging (4.3L)


Object Number: 376261  Size: FS
Cell 10: AUX PWR, RDO BATT and HDLP SW Fuses
Cell 150: Power and Ground (Chevy/GMC)
Cell 10: AUX PWR, RDO BATT and HDLP SW Fuses
Handling ESD Sensitive Parts Notice
Cell 30: Automatic Transmission Starting
Cell 10: B+ Buss Bar
Cell 50: Class 2 Communication (4.3L)
Engine Electrical Components
Charging System Operation
Cell 30: Engine Charging (2.2L)
VCM Connector End Views
Handling ESD Sensitive Parts Notice
Handling ESD Sensitive Parts Notice