GM Service Manual Online
For 1990-2009 cars only
Makes
🢒
Chevrolet
🢒
1999
🢒
S10 Pickup - 4WD
🢒
Body and Accessories
🢒
Horns
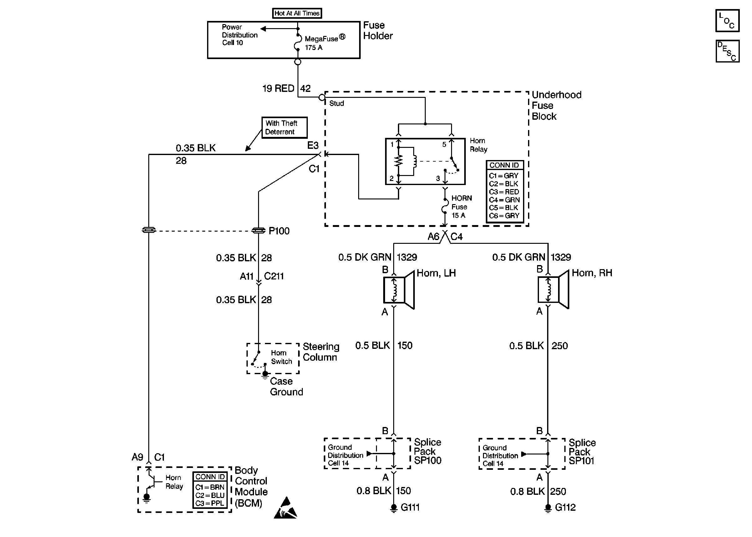
🢒 Horn Schematics
Cell 40
Cell 10: B+ Buss Bar
Power and Grounding Connector End Views
Horns Components
Horns Circuit Description
Body Control System Connector End Views
Handling ESD Sensitive Parts Notice
Cell 14: G109, G111, G112 and G113
Cell 14: G109, G111, G112 and G113