GM Service Manual Online
For 1990-2009 cars only
Makes
🢒
Chevrolet
🢒
1999
🢒
S10 Pickup - 4WD
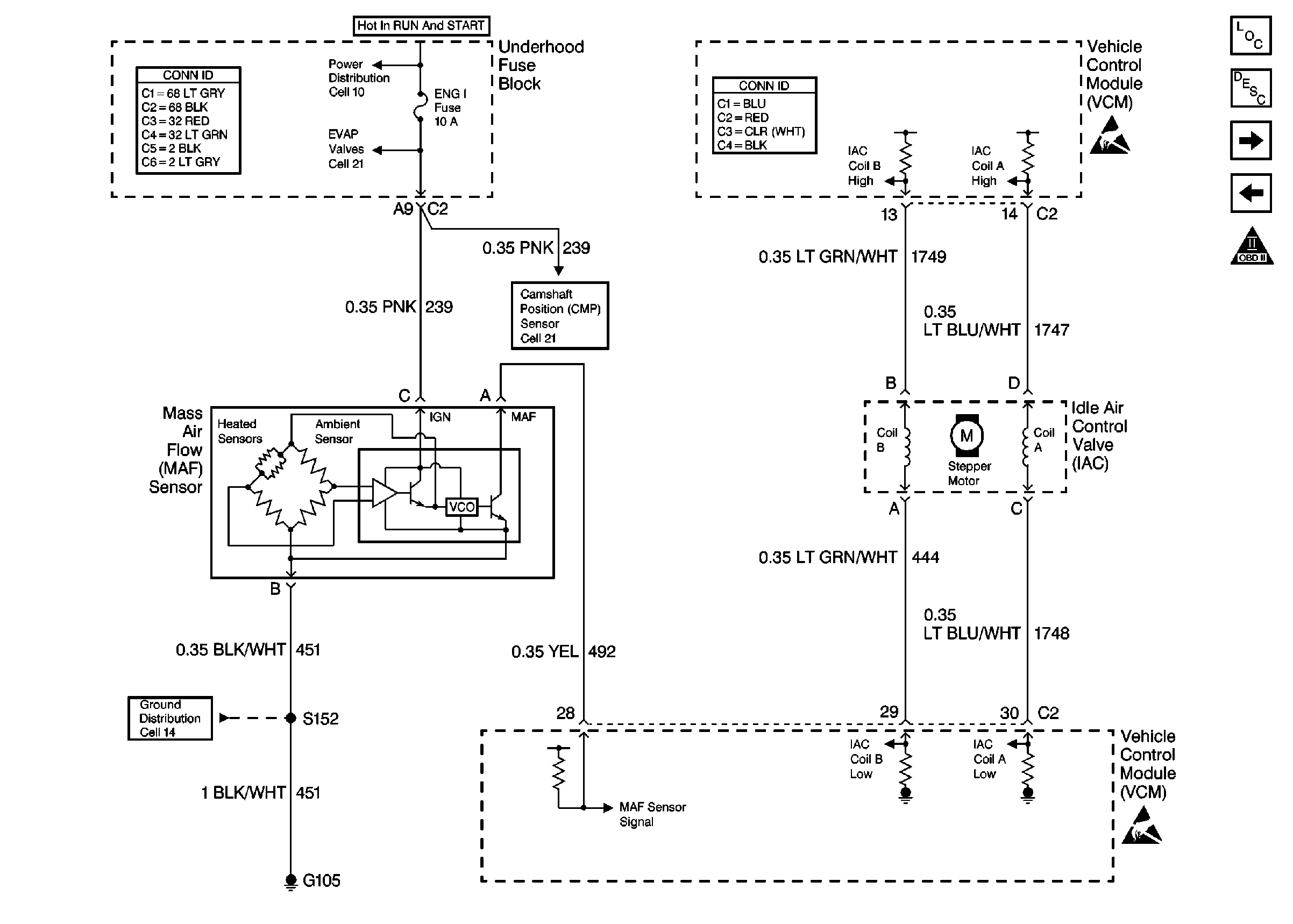
🢒 Cell 21: MAF Sensor and IAC Valve
Cell 21: MAF Sensor and IAC Valve
Cell 21: MAF Sensor and IAC Valve
Power and Grounding Connector End Views
Cell 10: ENG I and OXYSEN Fuses
Cell 21: EGR and EVAP Valves
Cell 21: Ignition Controls
VCM Connector End Views
Handling ESD Sensitive Parts Notice
Engine Controls Components
Vehicle Control Module Description
Cell 21: EGR and EVAP Valves
Cell 21: Heated Oxygen Sensors
OBD II Symbol Description Notice
Handling ESD Sensitive Parts Notice
Cell 14: G103 and G105 (4.3L)