GM Service Manual Online
For 1990-2009 cars only
Figure 1:

Blower Controls (C42)


Object Number: 755712  Size: FS
Master Electrical Component List
Air Delivery Description and Operation 2.2L and 4.3L
Blower Controls (C60)
B+ Bus Bar
G104 and G117
Ign ACC, RUN and RAP Bus Bar
Figure 2:

Blower Controls (C60)


Object Number: 755714  Size: FS
Master Electrical Component List
Air Delivery Description and Operation 2.2L and 4.3L
Compressor Controls - 2.2L
Blower Controls (C42)
B+ Bus Bar
Ign ACC, RUN and RAP Bus Bar
G104 and G117
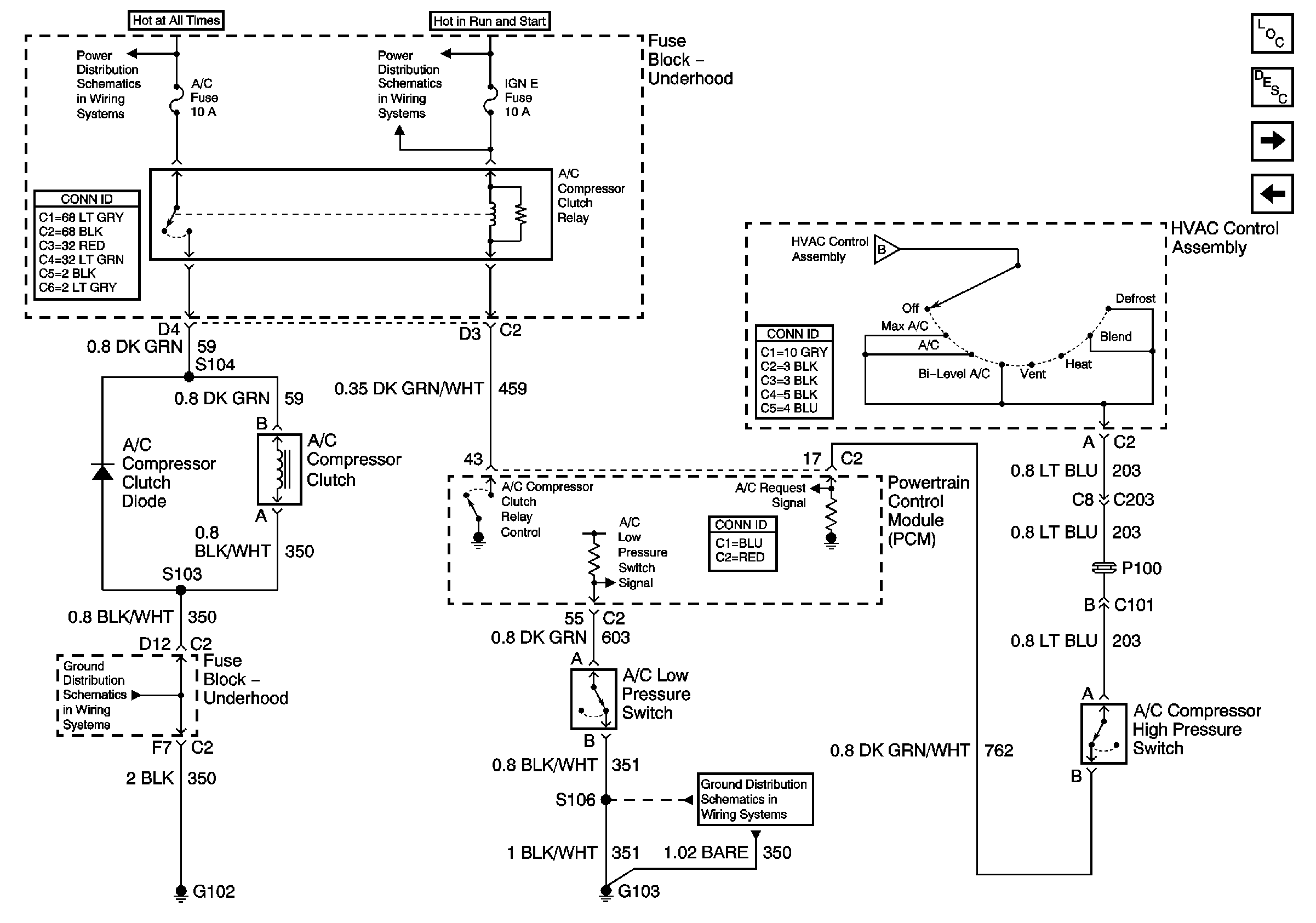
Compressor Controls - 2.2L
Compressor Controls - 4.3L
Figure 3:

Compressor Controls - 2.2L


Object Number: 755715  Size: FS
Master Electrical Component List
Air Temperature Description and Operation 2.2L
Compressor Controls - 4.3L
Blower Controls (C60)
B+ Bus Bar
Ign RUN and START Bus Bar
G102 (Except Export)
G102 (Except Export)
Blower Controls (C60)
Figure 4:

Compressor Controls - 4.3L


Object Number: 755717  Size: FS
Master Electrical Component List
Air Temperature Description and Operation 4.3L
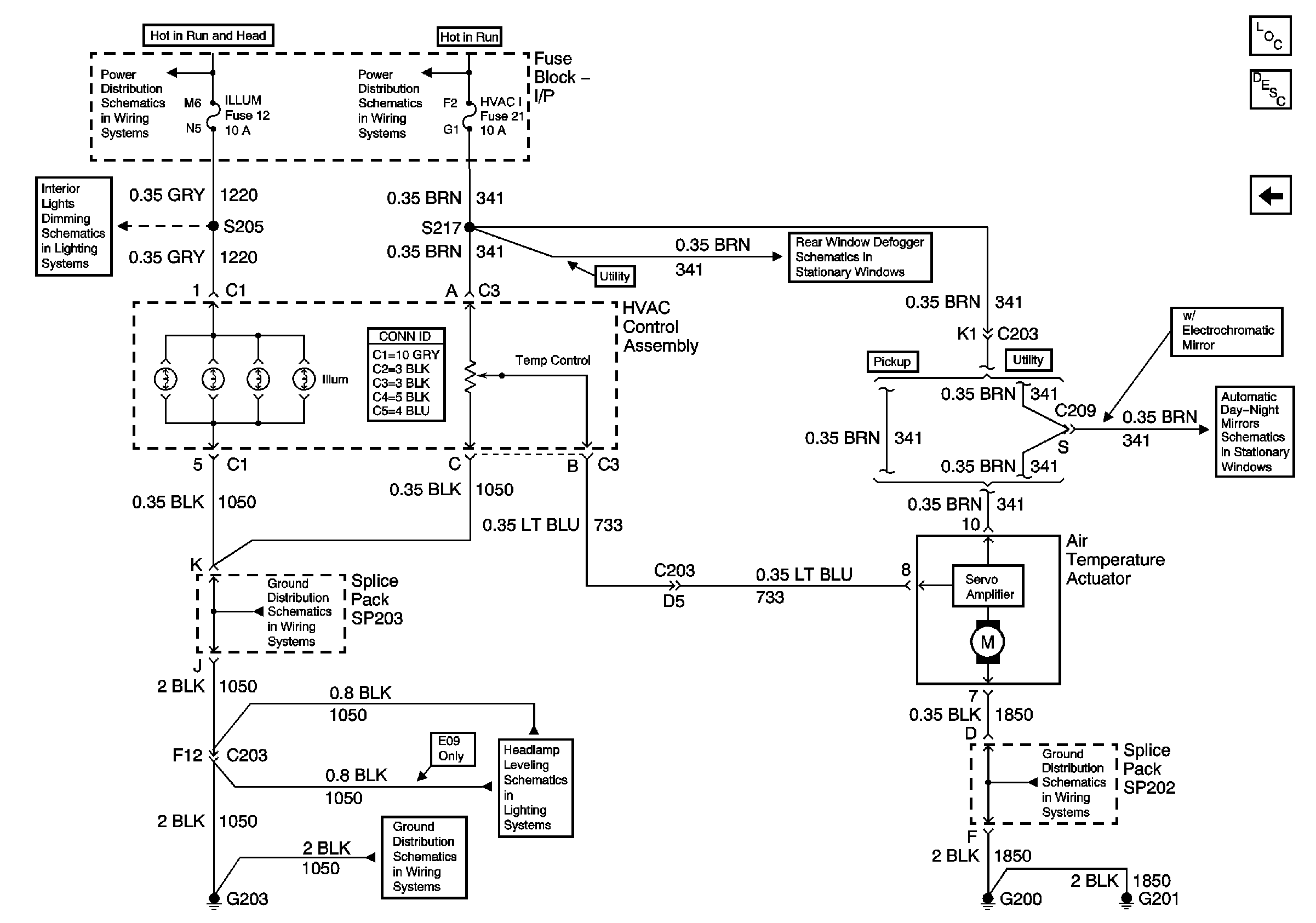
Air Delivery/Temperature Controls (C42)
Compressor Controls - 2.2L
B+ Bus Bar
Ign RUN and START Bus Bar
G102 (Except Export)
Blower Controls (C60)
G103 and G105 (4.3 L)
Figure 5:

Air Delivery/Temperature Controls (C42)


Object Number: 755719  Size: FS
Master Electrical Component List
Air Delivery Description and Operation 2.2L and 4.3L
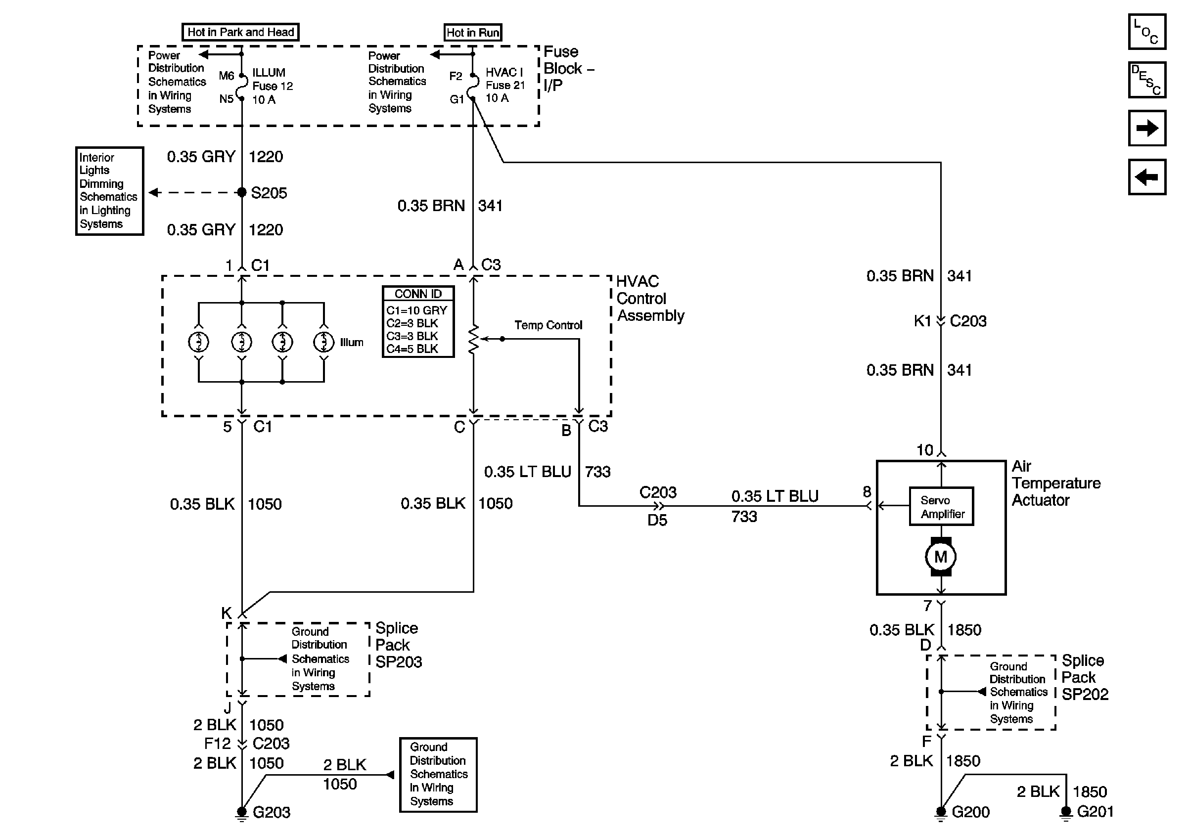
Air Delivery/Temperature Controls (C60)
Compressor Controls - 4.3L
ILLUM and PARK LP Fuses
Ign ACC, RUN and RAP Bus Bar
ILLUM Fuse 12
G203 and G204 (Pickup)
G203 and G204 (Pickup)
G200, G201 and G207 (Pickup and Crew Cab)
Figure 6:

Air Delivery/Temperature Controls (C60)


Object Number: 755722  Size: FS
Master Electrical Component List
Air Delivery Description and Operation 2.2L and 4.3L
Air Delivery/Temperature Controls (C42)
ILLUM and PARK LP Fuses
Ign ACC, RUN and RAP Bus Bar
ILLUM Fuse 12
G203 and G204 (Pickup)
G203 and G204 (Pickup)
Headlight Leveling Schematics
Defogger Schematics
Inside Rearview Mirror Schematics
G200, G201 and G207 (Pickup and Crew Cab)