| Figure 1: |
Headlamp Switch
|
| Figure 2: |
CTSY LP Fuse and Courtesy Lamp Relay
|
| Figure 3: |
Front Door Jamb and Door Handle Switches
|
| Figure 4: |
Rear Door Jamb and Liftglass Ajar Jamb Switches
|
| Figure 5: |
Inadvertent Power Relay
|
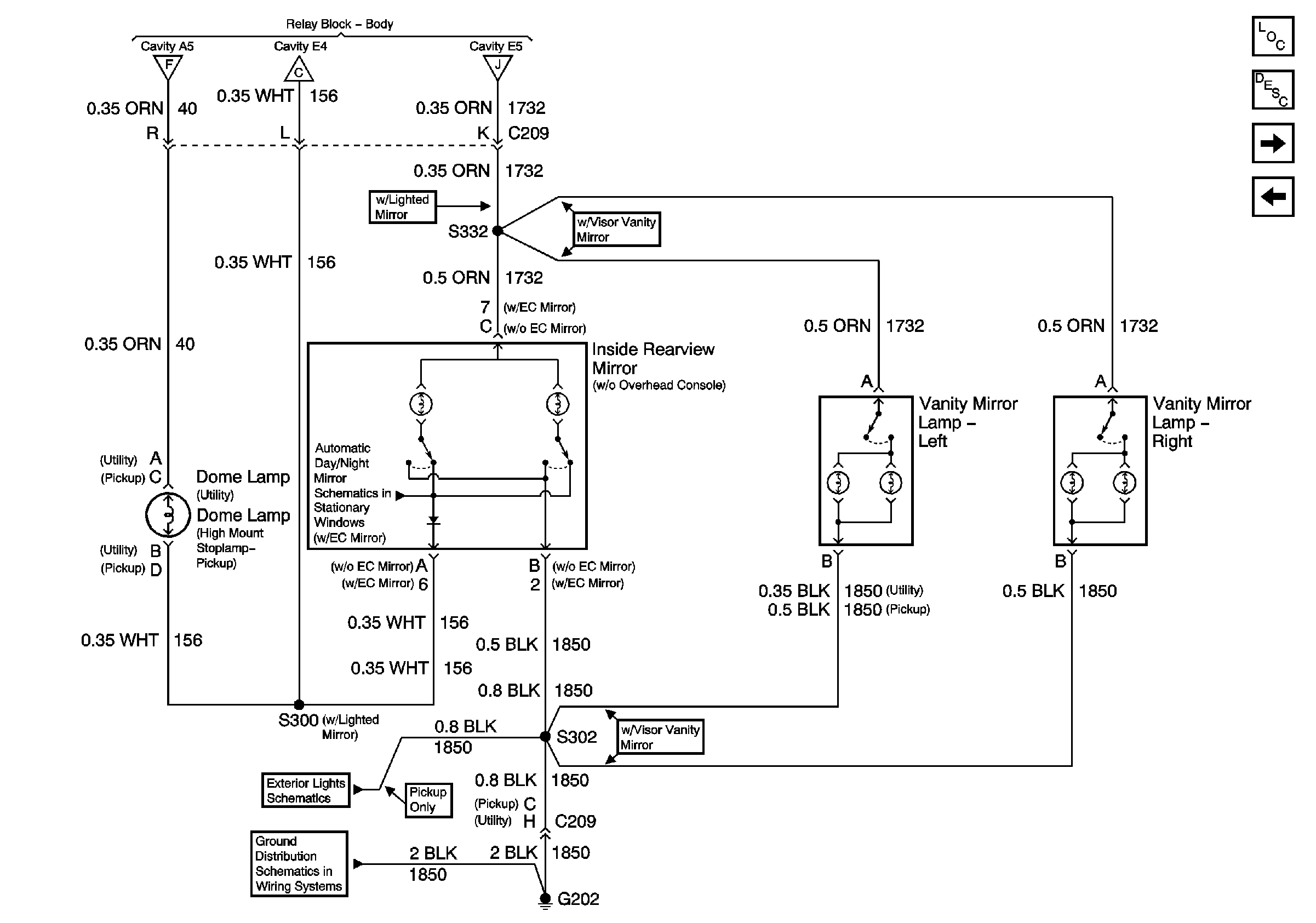
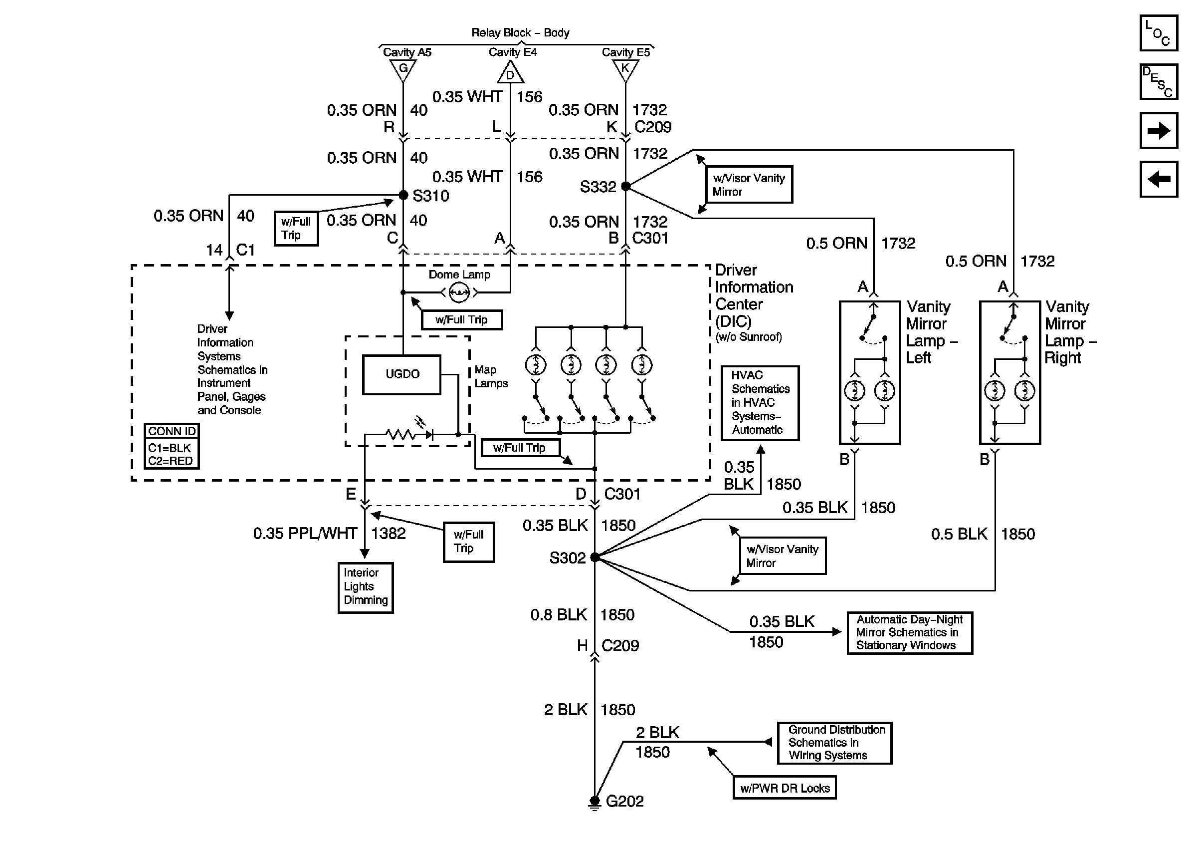
| Figure 6: |
Inside Rear View Mirror or Driver Information Center
|
| Figure 7: |
Driver Information Center (Utility w/o Sunroof)
|
| Figure 8: |
Driver Information Display Module (Utility w/ Sunroof)
|