GM Service Manual Online
For 1990-2009 cars only
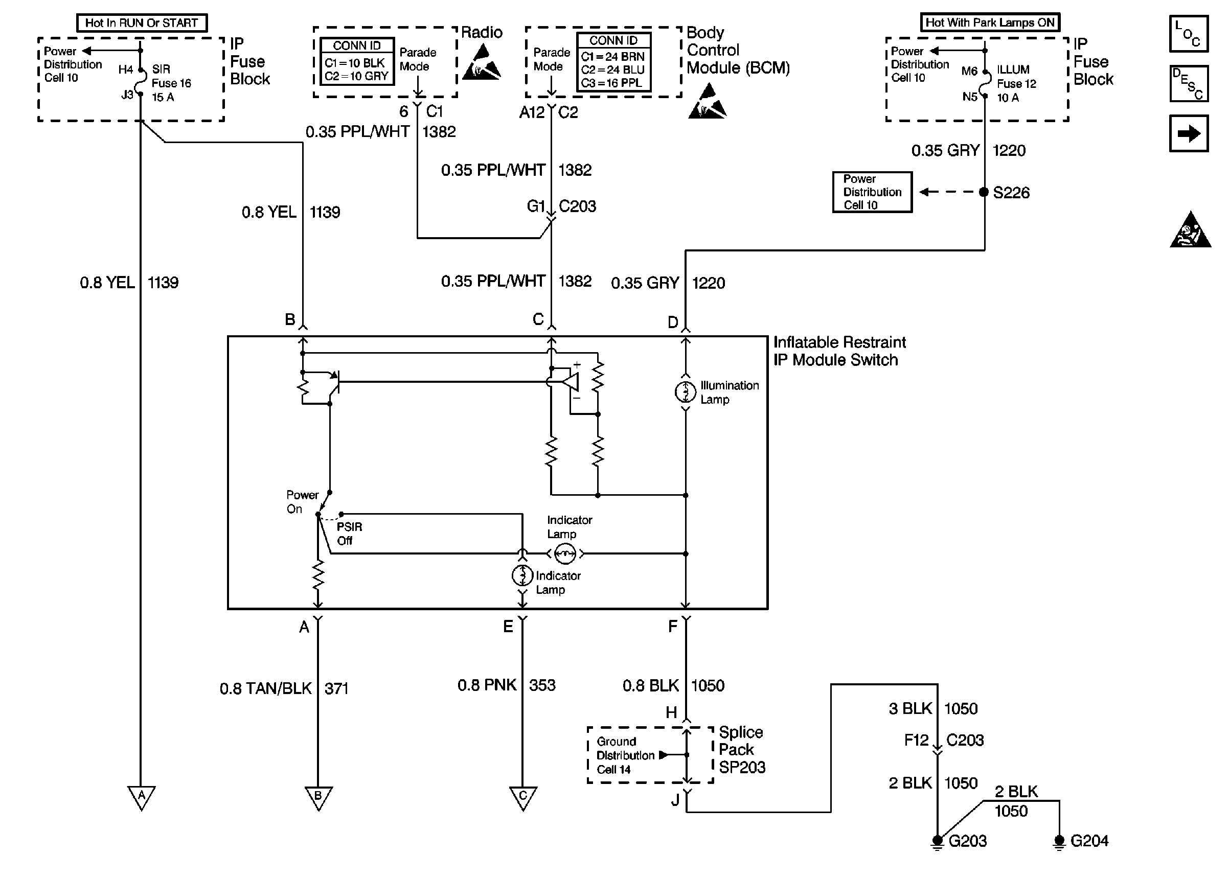
Figure 1:

Cell 47: Inflatable Restraint IP Module Switch


Object Number: 376025  Size: FS
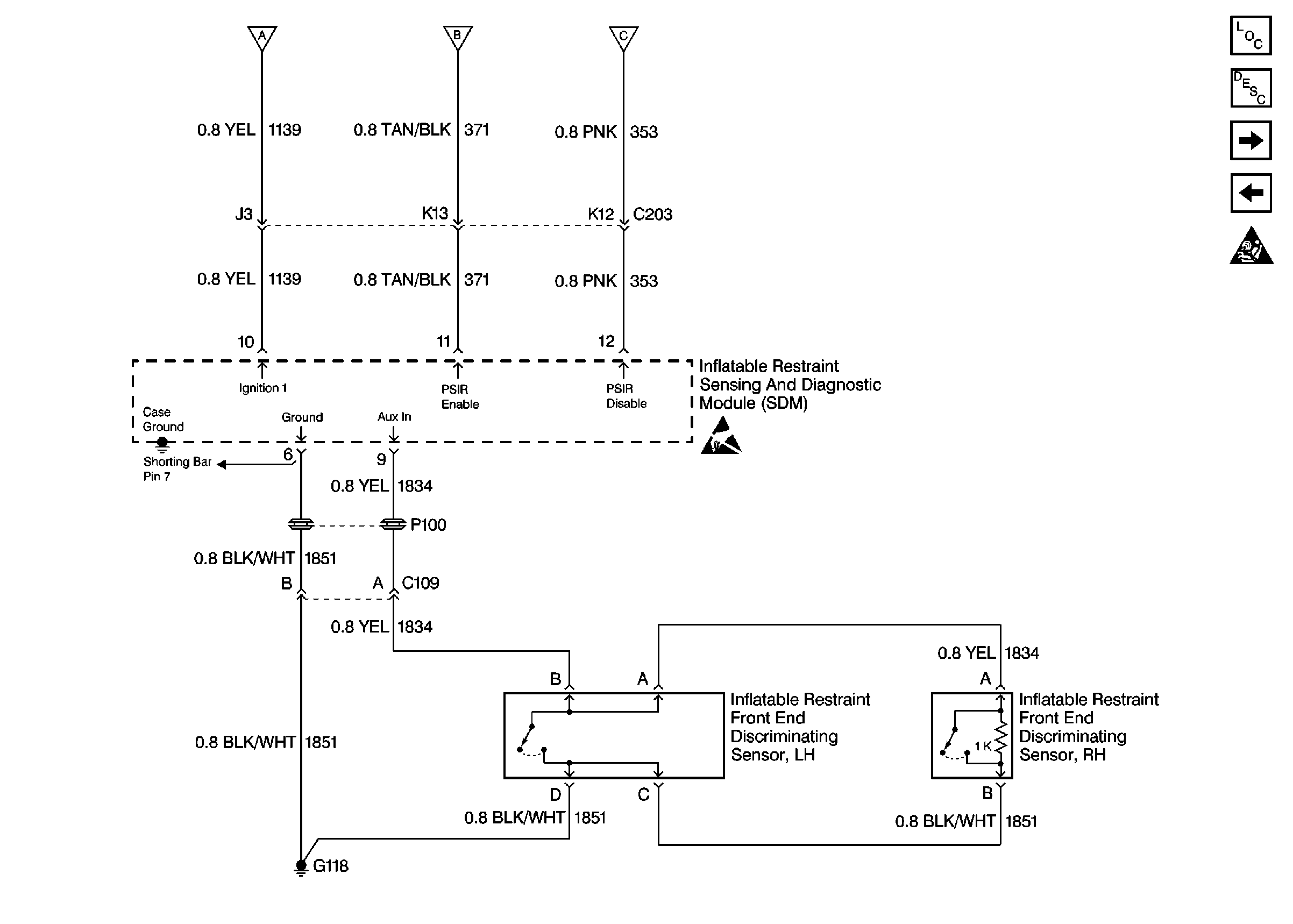
Figure 2:

Cell 47: Inflatable Restraint Front End Discriminating Sensors


Object Number: 376027  Size: FS
Figure 3:

Cell 47: Inflatable Restraint Module, Sensing and Diagnostic Module (SDM), and Steering Wheel Module and Coil


Object Number: 376030  Size: FS