GM Service Manual Online
For 1990-2009 cars only
Makes
🢒
Chevrolet
🢒
2003
🢒
SSR
🢒
Body and Accessories
🢒
Doors
🢒 Outside Rearview Mirror Schematics
Figure
1:
Power Mirrors
Master Electrical Component List
Outside Mirror Description and Operation Power Mirrors
Heated Mirrors
B+ Bus - Fuse Block - Rear
RKE, DDM and AMP Fuses, ROOF PUMP and ROOF-DOOR MOD Circuit Breakers
G300
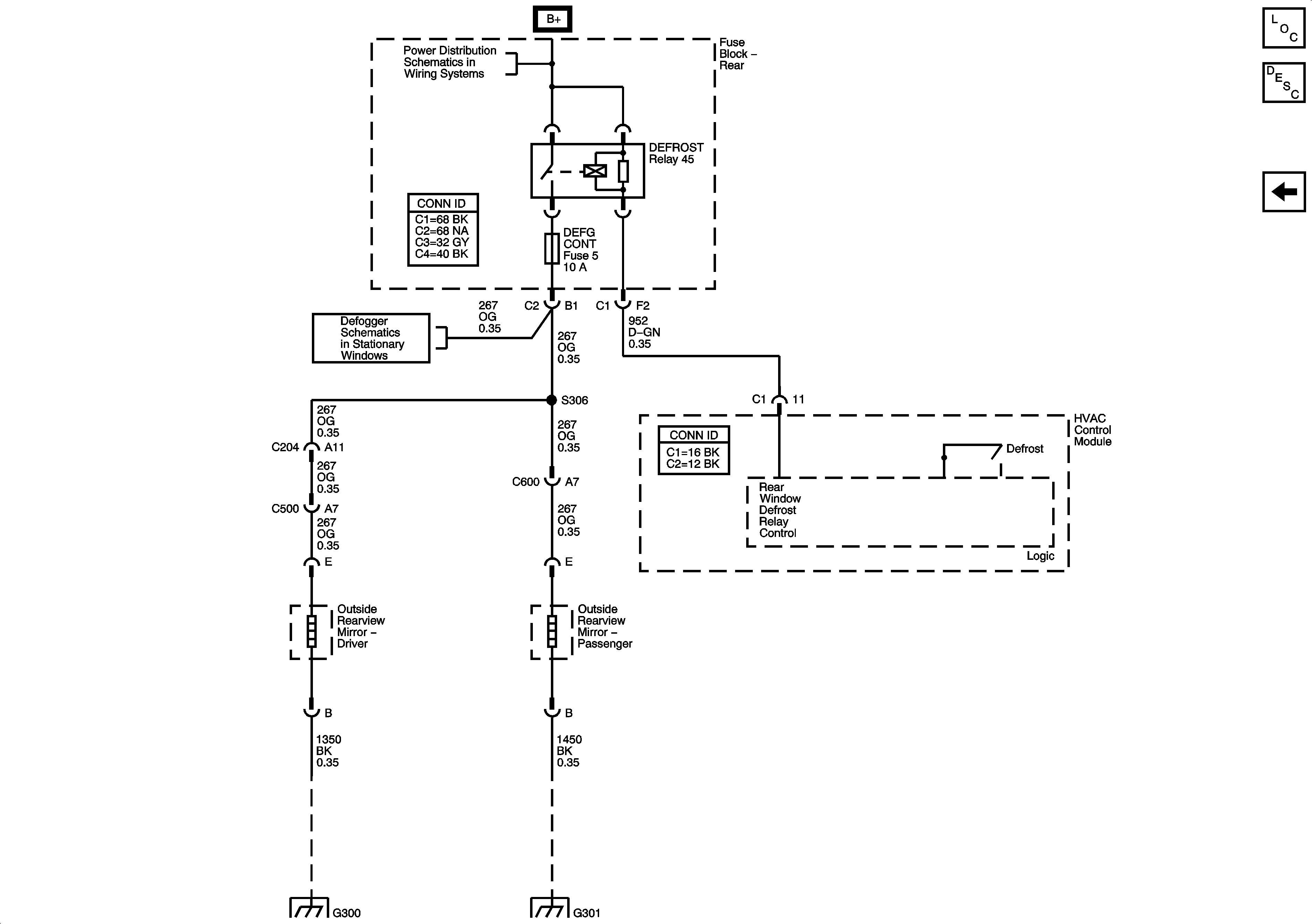
Figure
2:
Heated Mirrors
Master Electrical Component List
Outside Mirror Description and Operation Power Mirrors
Power Mirrors
B+ Bus - Fuse Block - Rear
Defogger Schematics
G300
G301, G302