GM Service Manual Online
For 1990-2009 cars only
Makes
🢒
Chevrolet
🢒
2003
🢒
SSR
🢒
Body and Accessories
🢒
Seats
🢒 Lumbar Support Schematics
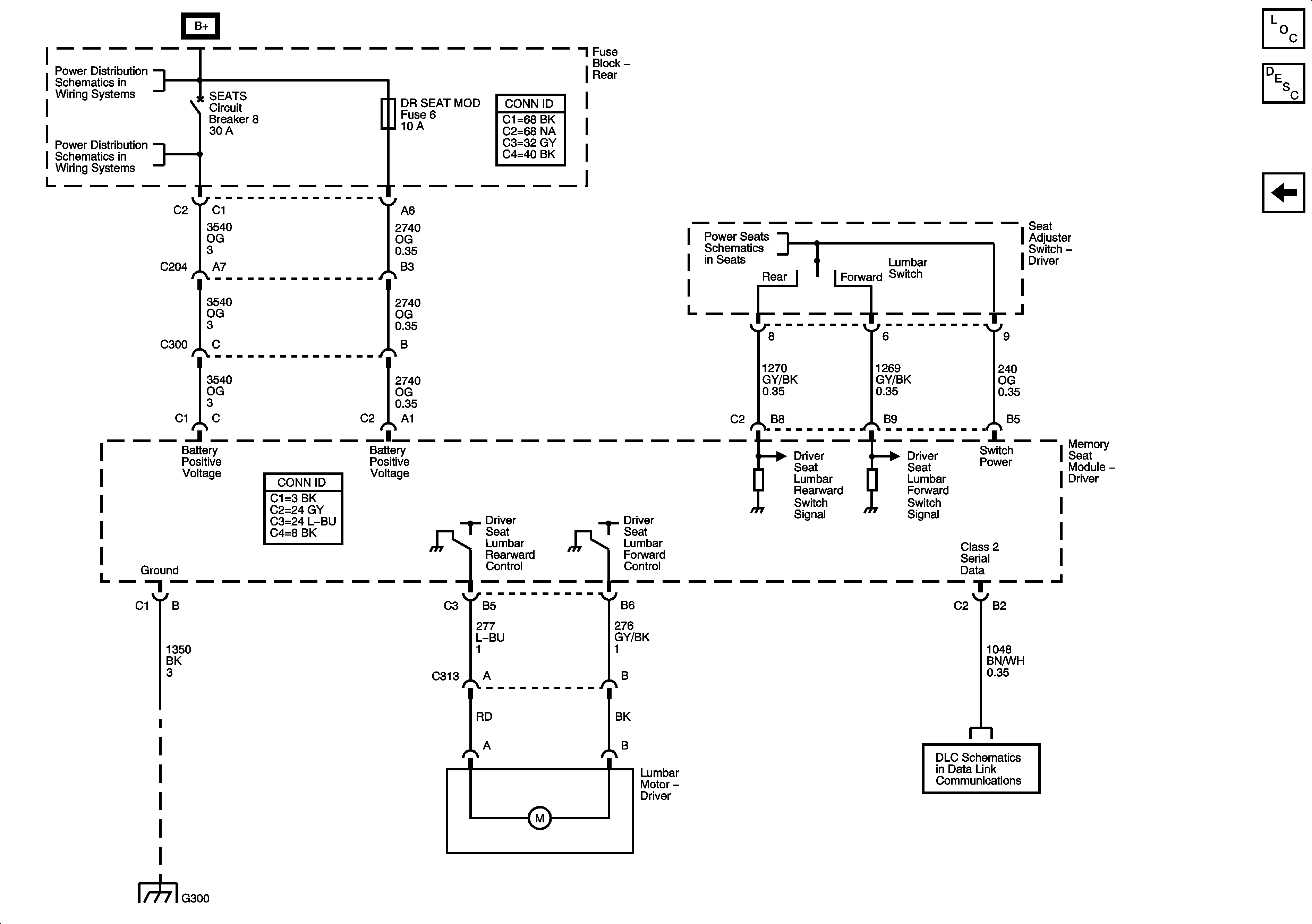
Figure
1:
Driver 6-Way, Passenger 2-Way w/o Memory
Master Electrical Component List
Lumbar Support Description and Operation
Driver 6 Way with Memory
B+ Bus - Fuse Block - Rear
Driver 6 Way W/O Memory and Passenger 2 Way
Driver 6 Way W/O Memory and Passenger 2 Way
G300
G301, G302
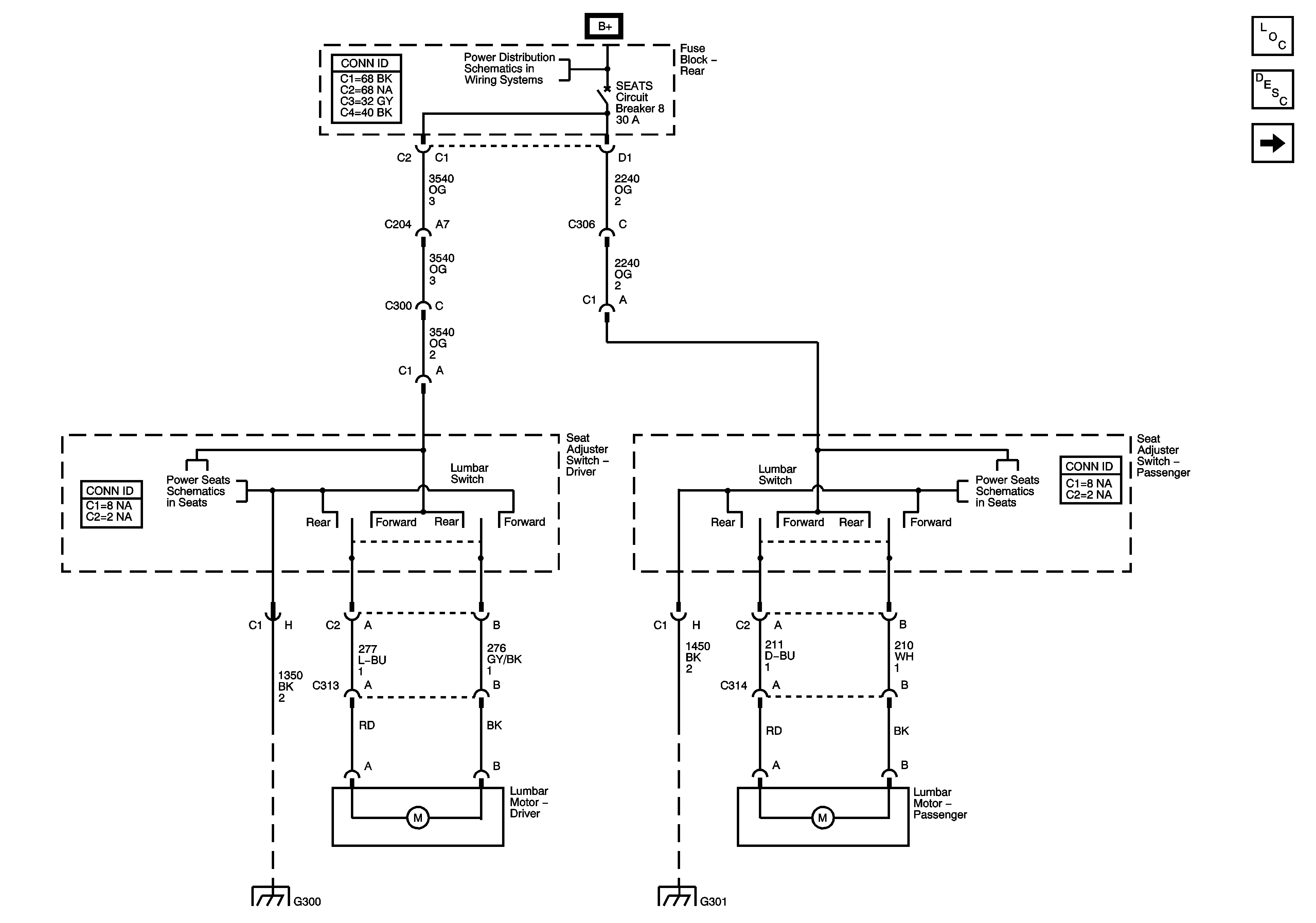
Figure
2:
Driver 6-Way with Memory
Master Electrical Component List
Lumbar Support Description and Operation
Driver 6 Way, Passenger 2 Way w/o Memory
B+ Bus - Fuse Block - Rear
LR PRK, RR PRK, F/PRK and TR PRK Fuses, and SEATS Circuit Breaker
G300
Data Link Connector (DLC) Schematics