GM Service Manual Online
For 1990-2009 cars only
Makes
🢒
Chevrolet
🢒
2007
🢒
Silverado Classic - 2WD
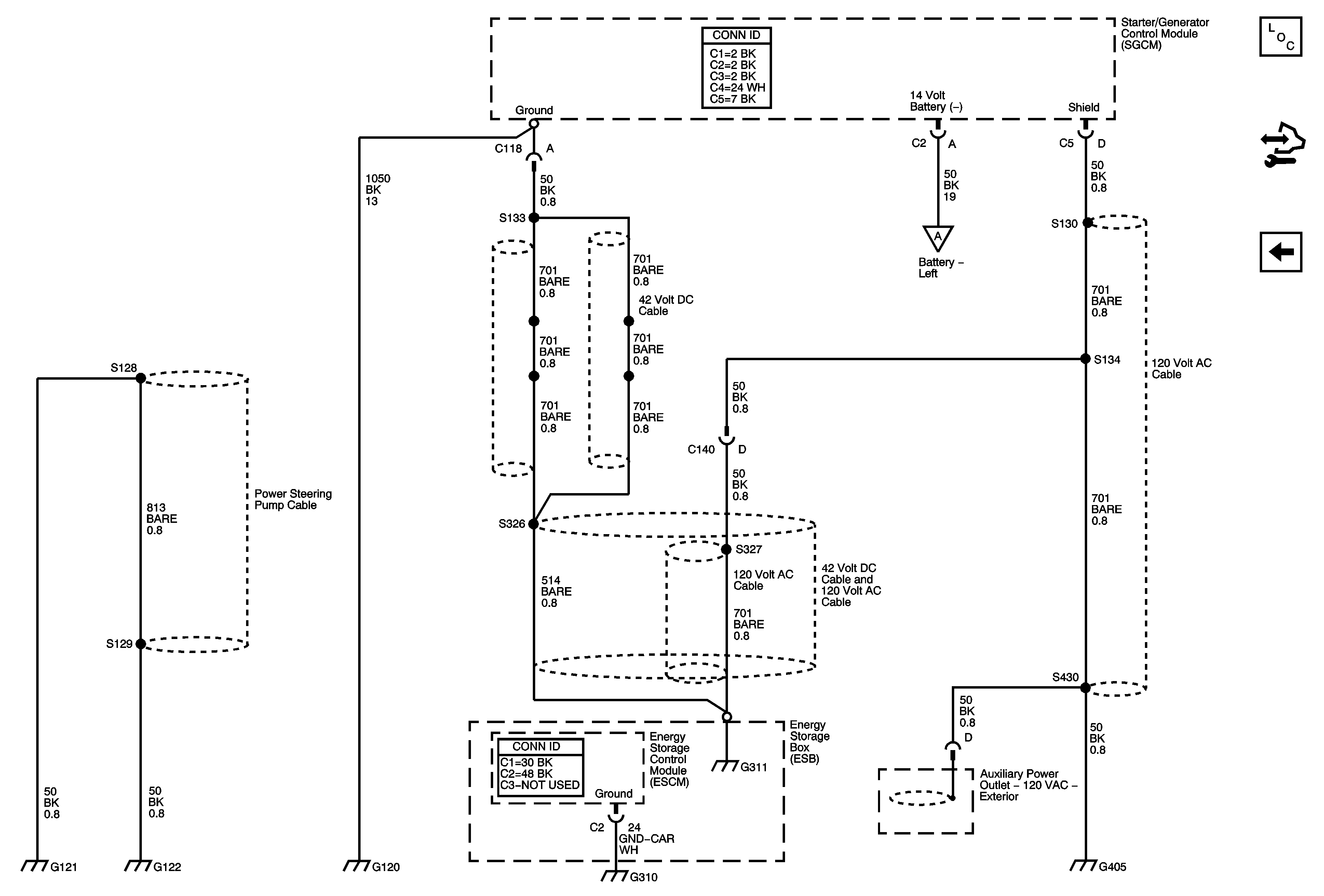
🢒 G120, G121, G122, G310, G311, and G405 (HP2)
G120, G121, G122, G310, G311, and G405 (HP2)
G120, G121, G122, G310, G311, and G405 (HP2)
Master Electrical Component List
Control Module References
G403
G100 and G102