GM Service Manual Online
For 1990-2009 cars only
Figure 1:

Module Power, Ground, and Serial Data


Object Number: 1889451  Size: FS
Master Electrical Component List
Engine Control Module Description
Control Module References
5-Volt and Low Reference
Ignition II/III Voltage
RUN/CRANK BUS - ECM-IGN and TRANS IGN 1 Fuses
ECM-BATT, HDLP WASH, HVAC BATT, IPC, LTR, S/ROOF and TCM-BATT Fuses
PWR/TRN BUS - ECM/THROT CONT and ENG Fuses
PWR/TRN BUS - ECM/THROT CONT and ENG Fuses
PWR/TRN BUS - DSL ECM, FUEL HTR, O2-A SNSR and O2-B SNSR Fuses
PWR/TRN BUS - DSL ECM, FUEL HTR, O2-A SNSR and O2-B SNSR Fuses
Accessory Wakeup Serial Data
G106 (4.3L) and G103
High Speed Bus - 1 of 3
Figure 2:

5-Volt and Low Reference


Object Number: 1889453  Size: FS
Master Electrical Component List
Engine Control Module Description
Control Module References
Engine Data Sensors - Pressure and Temperature
Module Power, Ground and Serial Data
Figure 3:

Engine Data Sensors - Pressure and Temperature


Object Number: 1889456  Size: FS
Master Electrical Component List
Engine Control Module Description
Control Module References
Engine Data Sensors - Heated Oxygen Sensors
5-Volt and Low Reference
Module Power, Ground and Serial Data
PWR/TRN BUS - ECM/THROT CONT and ENG Fuses
G106 (4.3L) and G103
Figure 4:

Engine Data Sensors - Heated Oxygen Sensors


Object Number: 1889457  Size: FS
Master Electrical Component List
Engine Control Module Description
Control Module References
Engine Data Sensors - Throttle Controls
Engine Data Sensors - Pressure and Temperature
Module Power, Ground and Serial Data
PWR/TRN BUS - DSL ECM, FUEL HTR, O2-A SNSR and O2-B SNSR Fuses
PWR/TRN BUS - DSL ECM, FUEL HTR, O2-A SNSR and O2-B SNSR Fuses
Figure 5:

Engine Data Sensors - Throttle Controls


Object Number: 1889459  Size: FS
Master Electrical Component List
Throttle Actuator Control (TAC) System Description
Control Module References
Ignition Controls - Ignition Control Module
Engine Data Sensors - Heated Oxygen Sensors
Figure 6:

Ignition Controls - Ignition Control Module


Object Number: 1889461  Size: FS
Master Electrical Component List
Electronic Ignition (EI) System Description
Control Module References
Ignition Controls - Sensors
Engine Data Sensors - Throttle Controls
Module Power, Ground and Serial Data
G106 (4.3L) and G103
PWR/TRN BUS - INJ-A and INJ-B Fuses
Figure 7:

Ignition Controls - Sensors


Object Number: 1889463  Size: FS
Master Electrical Component List
Electronic Ignition (EI) System Description
Control Module References
Fuel Pump Controls
Ignition Controls - Ignition Control Module
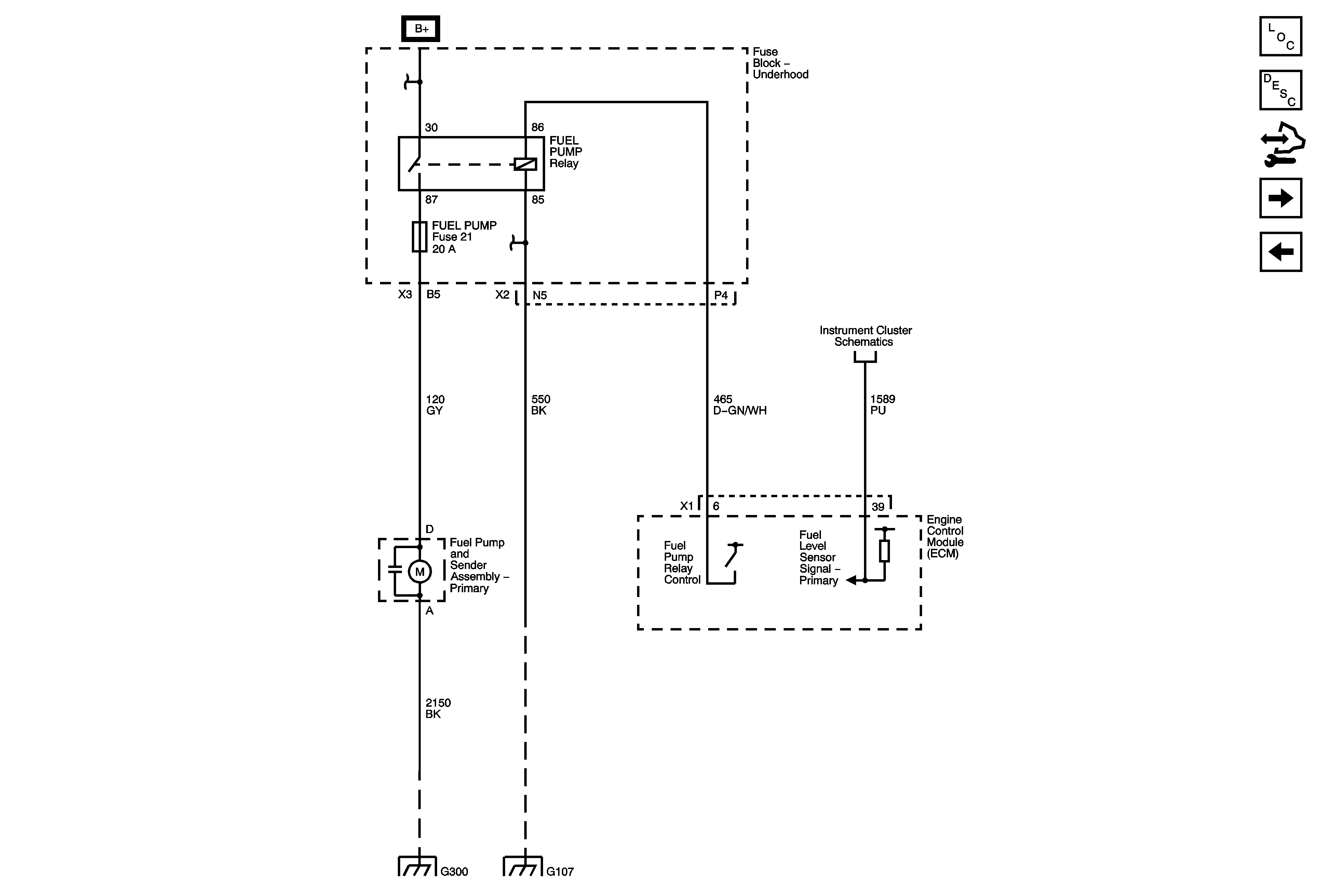
Figure 8:

Fuel Pump Controls


Object Number: 1889464  Size: FS
Master Electrical Component List
Fuel System Description
Control Module References
Fuel Controls - Fuel Injectors
Ignition Controls - Sensors
A/C CMPRSR, FRT WASH, FUEL PUMP, HORN, HTD MIR, REAR DEFOG and STRTR Fuses
Gages
G300
G102, G107 (4.3L), G104, G108
Figure 9:

Fuel Controls - Fuel Injectors


Object Number: 1889467  Size: FS
Master Electrical Component List
Fuel System Description
Control Module References
Fuel Controls - EVAP Controls
Fuel Pump Controls
Module Power, Ground and Serial Data
PWR/TRN BUS - ECM/THROT CONT and ENG Fuses
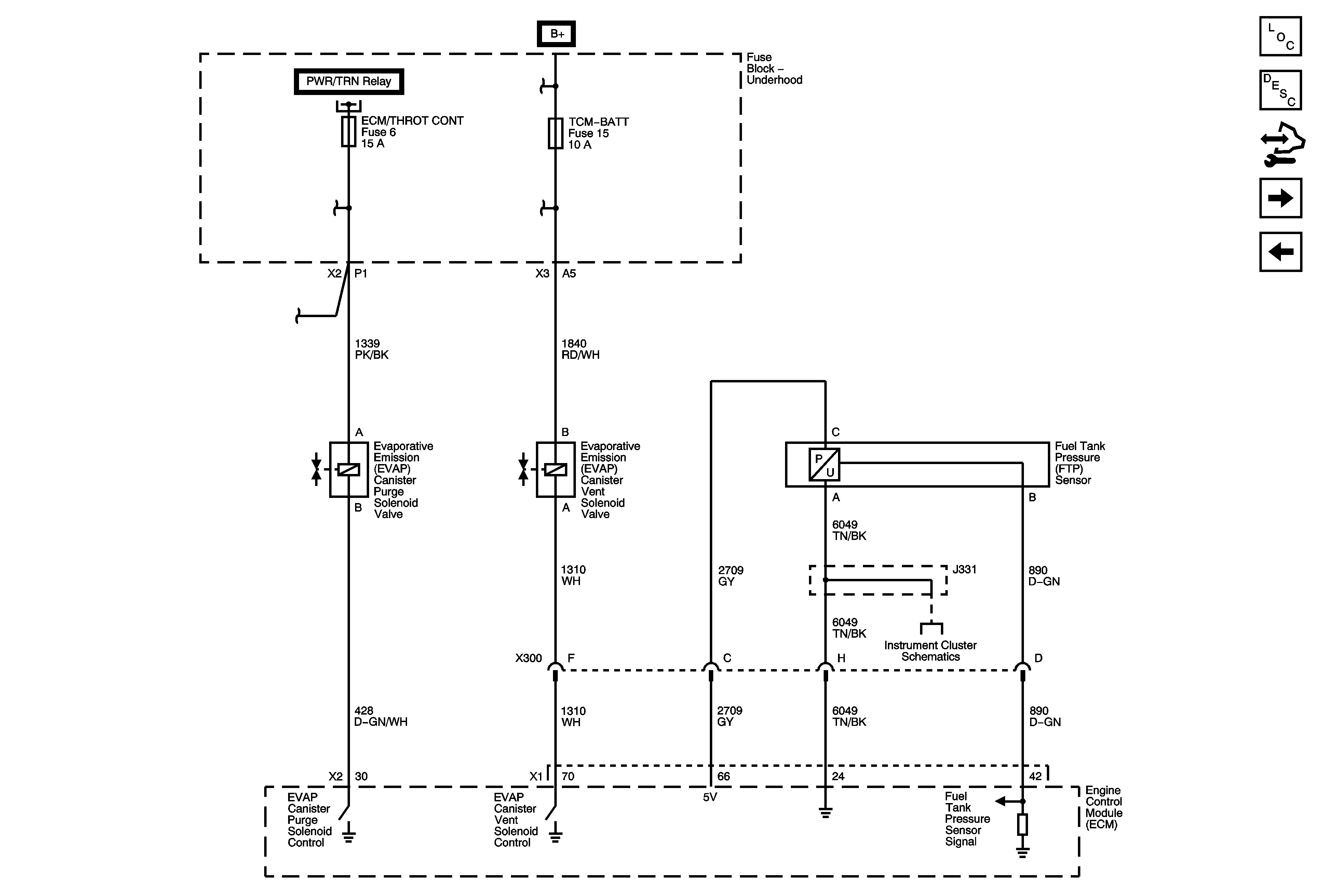
Figure 10:

Fuel Controls - EVAP Controls


Object Number: 1889468  Size: FS
Master Electrical Component List
Evaporative Emission Control System Description
Control Module References
Controlled/Monitored Subsystem References
Fuel Controls - Fuel Injectors
Module Power, Ground and Serial Data
PWR/TRN BUS - ECM/THROT CONT and ENG Fuses
ECM-BATT, HDLP WASH, HVAC BATT, IPC, LTR, S/ROOF and TCM-BATT Fuses
Gages
Figure 11:

Controlled/Monitored Subsystem References


Object Number: 1889469  Size: FS
Master Electrical Component List
Engine Control Module Description
Control Module References
Fuel Controls - EVAP Controls
Gas
A/C Compressor Controls - C67
A/C Compressor Controls
Stop Lamp Controls and CHMSL
Transfer Case Control Schematics
Transfer Case Control Schematics
Charging - Gas
Starting
PNP Signals, VSS Signal and Tow/Haul Signal
Module Power, Ground and Serial Data
Gages
JF3/JF7