GM Service Manual Online
For 1990-2009 cars only
Makes
🢒
Chevrolet
🢒
2007
🢒
Silverado - 2WD
🢒 Heat DL8/DPN -AN3/DL3
Heat DL8/DPN -AN3/DL3
Heat (DL8/DPN -AN3/DL3)
Master Electrical Component List
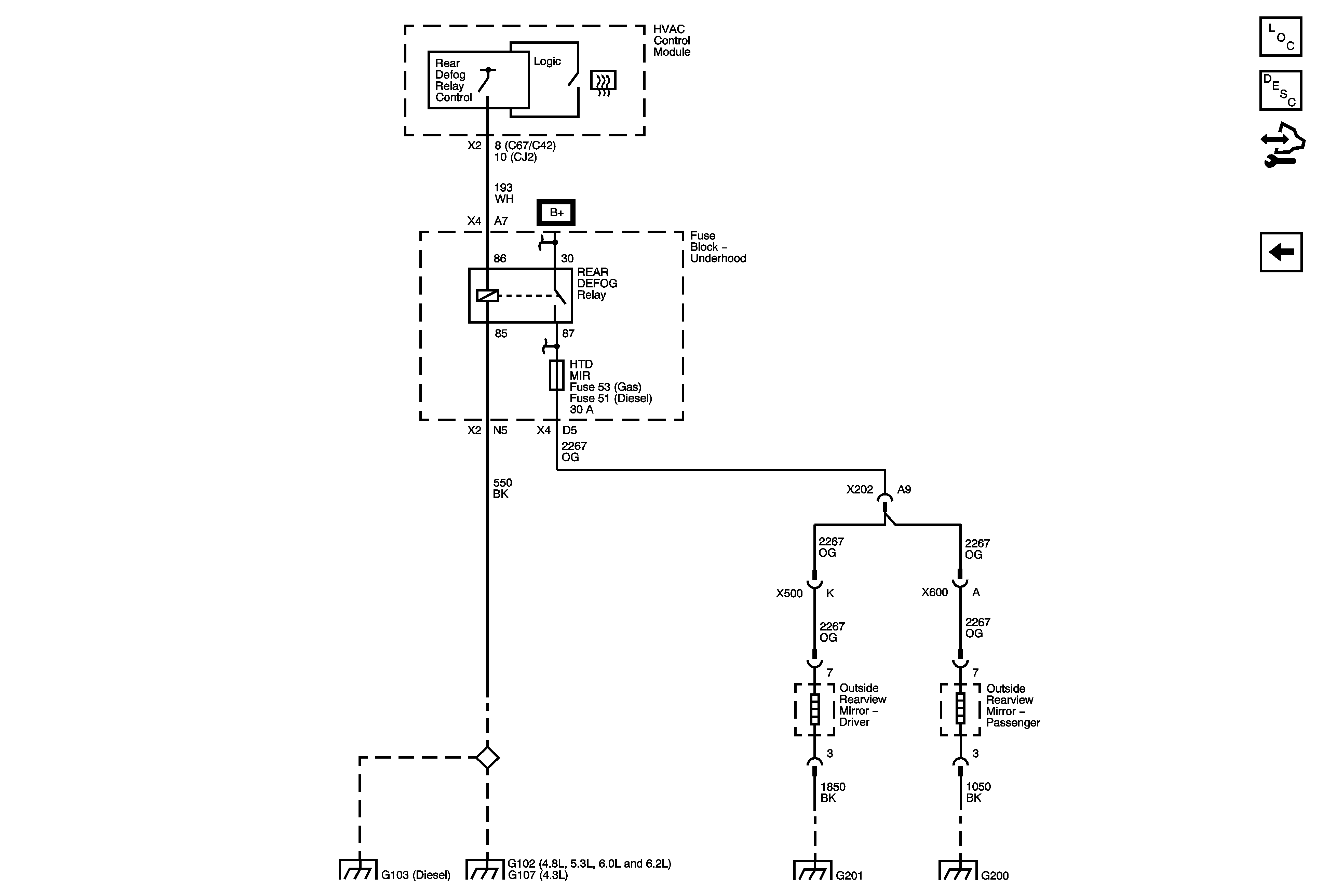
Outside Mirror Description and Operation (without RPO DL3)
Control Module References
Position Controls DL8/DPN -AN3/DL3
A/C CMPRSR, FRT WASH, FUEL PUMP, HORN, HTD MIR, REAR DEFOG and STRTR Fuses
G106 (4.3L) and G103
G102, G107 (4.3L), G104, G108
G201 1 of 2
G200 1 of 2