GM Service Manual Online
For 1990-2009 cars only
Makes
🢒
Chevrolet
🢒
2007
🢒
Silverado - 2WD
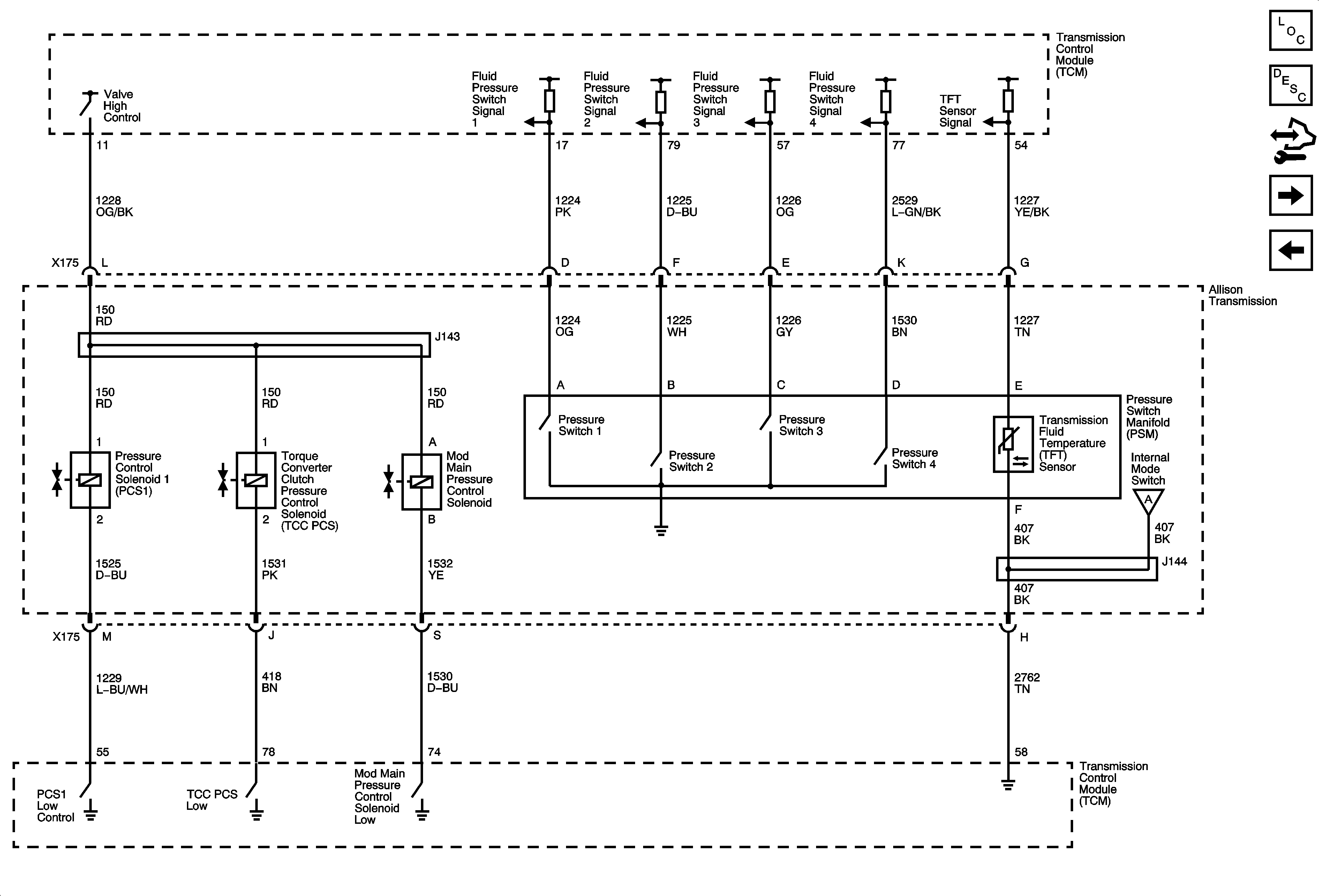
🢒 Fluid Pressure Switches, PCS1, TCC PCS, Mod Main Solenoid and FTP Sensor
Fluid Pressure Switches, PCS1, TCC PCS, Mod Main Solenoid and FTP Sensor
Fluid Pressure Switches, PCS 1, TCC PCS, Mod Main Solenoid, and FTP Sensor
Master Electrical Component List
Electronic Component Description
Control Module References
Internal Mode Switch (IMS) and Speed Sensors
Shift Solenoids, PCS2, Torque Signals and Speed Sensors
Internal Mode Switch (IMS) and Speed Sensors