GM Service Manual Online
For 1990-2009 cars only
Makes
🢒
Chevrolet
🢒
2008
🢒
Silverado - 4WD
🢒
Diagnostic Navigation
🢒
Vehicle Diagnostic Information
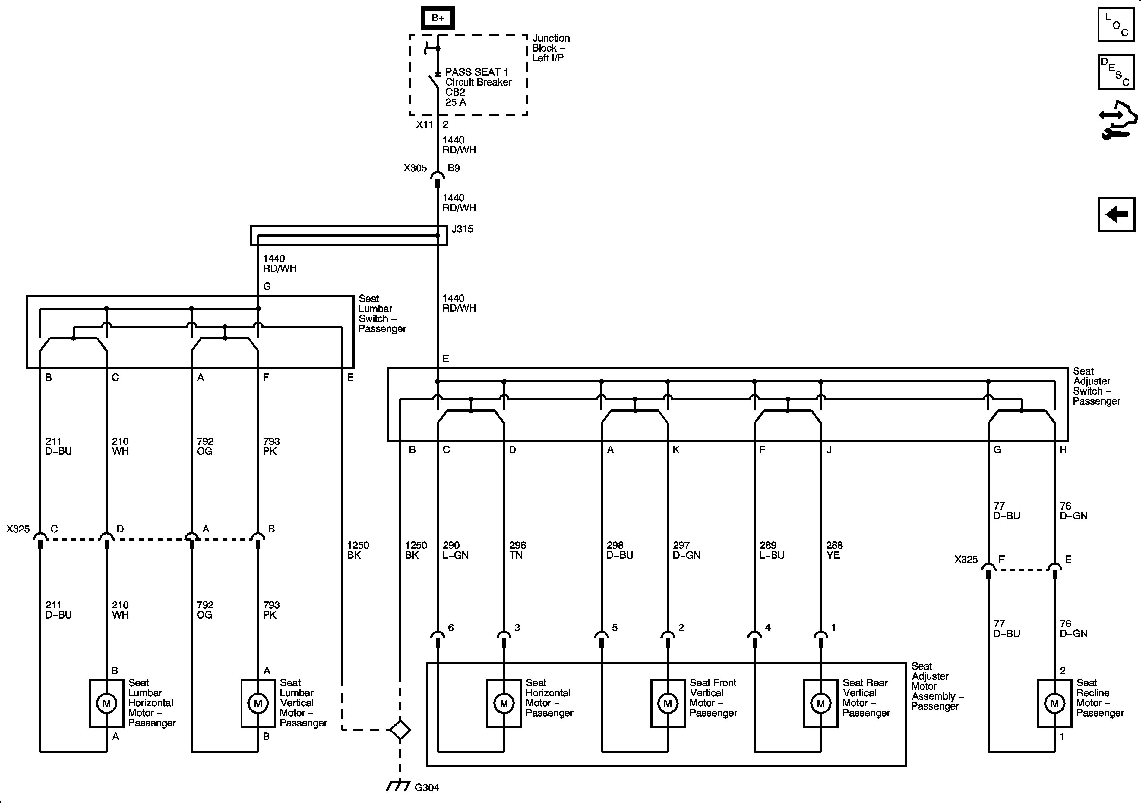
🢒 Passenger Seat Schematics
Figure
1:
6-Way Power (except AN3)
Master Electrical Component List
Power Seats System Description and Operation
Control Module References
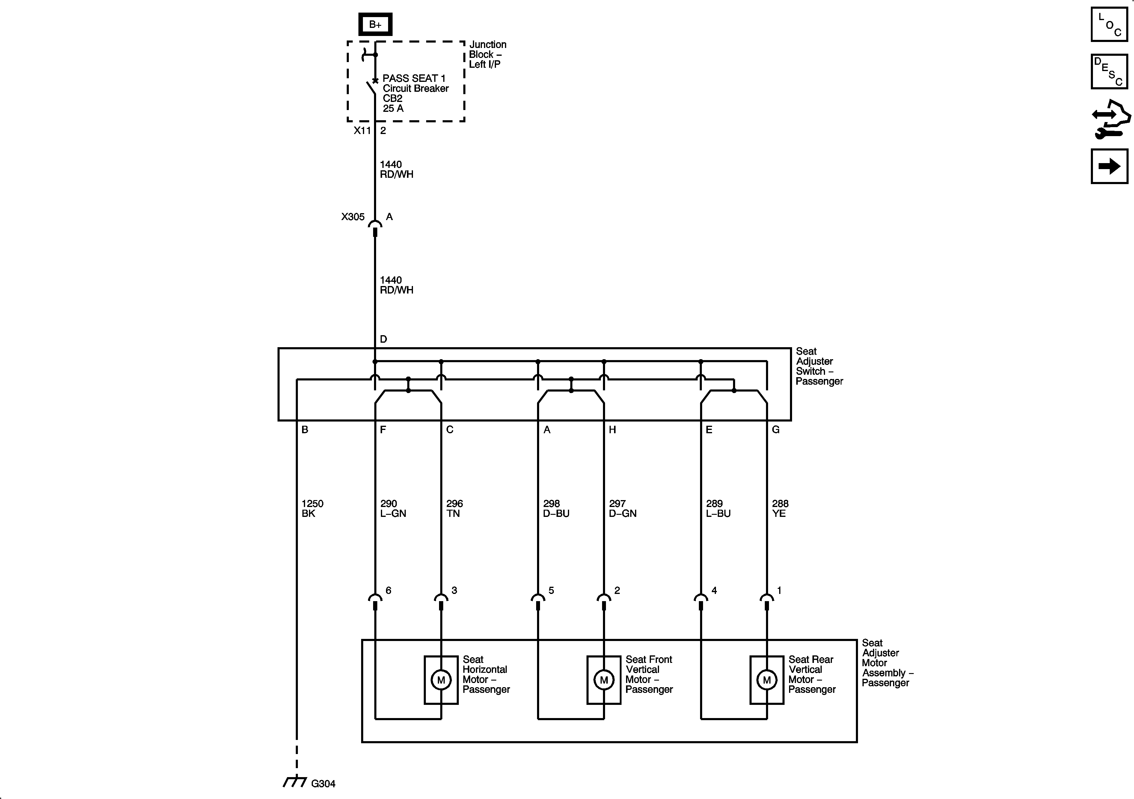
8-Way Power (AN3)
Figure
2:
8-Way Power (AN3)
Master Electrical Component List
Memory Seats Description and Operation
Control Module References
6-Way Power (except AN3)