GM Service Manual Online
For 1990-2009 cars only
Makes
🢒
Chevrolet
🢒
2008
🢒
Silverado - 4WD
🢒
Diagnostic Navigation
🢒
Vehicle Diagnostic Information
🢒 Starting and Charging Schematics
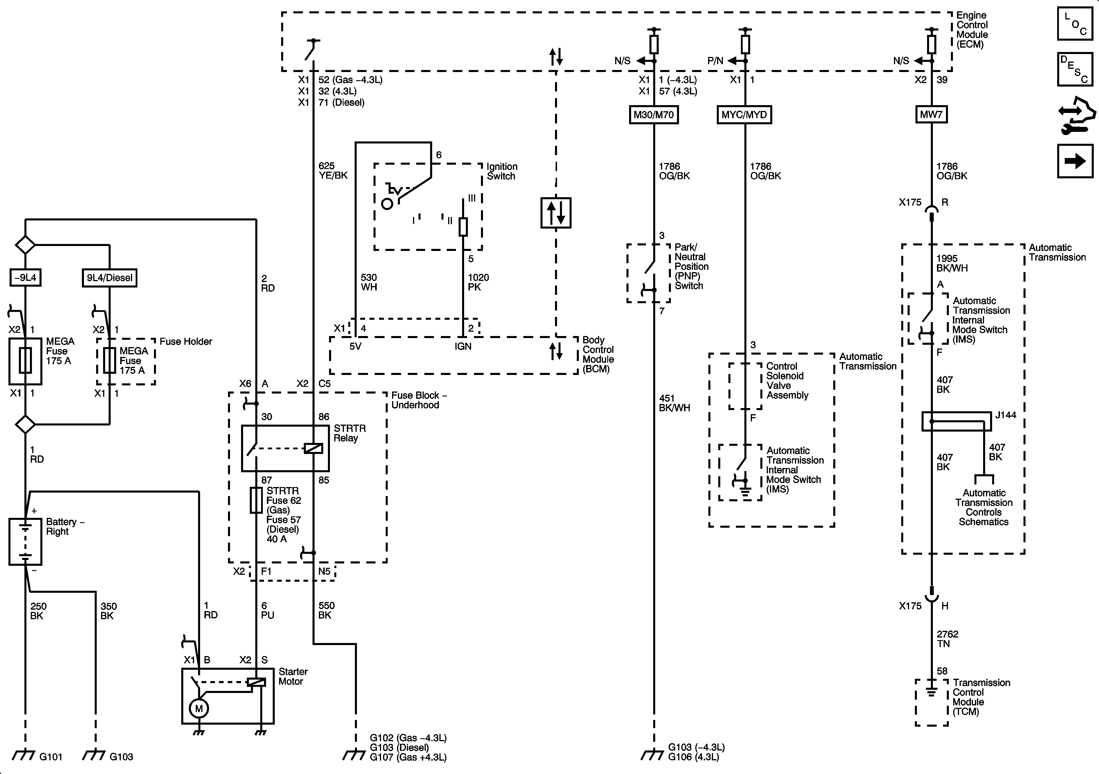
Figure
1:
Starting
Master Electrical Component List
Starting System Description and Operation
Control Module References
Charging (Gas)
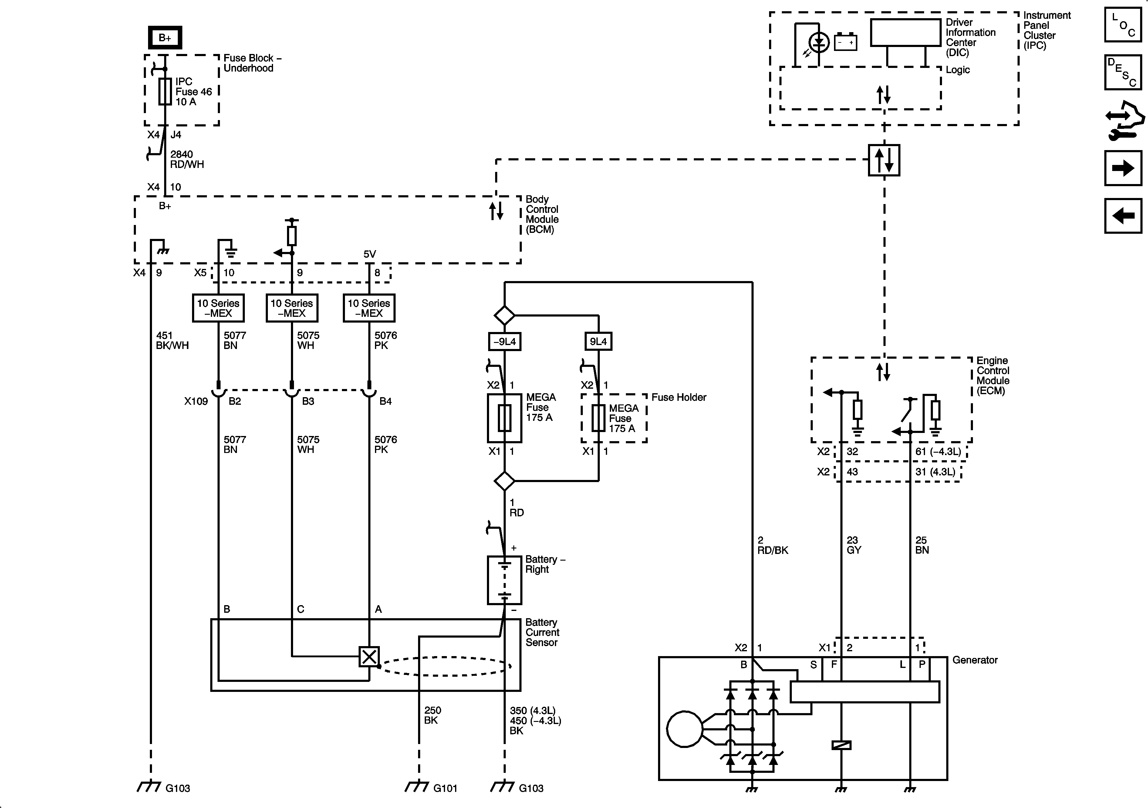
Figure
2:
Charging (Gas)
Master Electrical Component List
Charging System Description and Operation
Control Module References
Charging (Diesel)
Starting
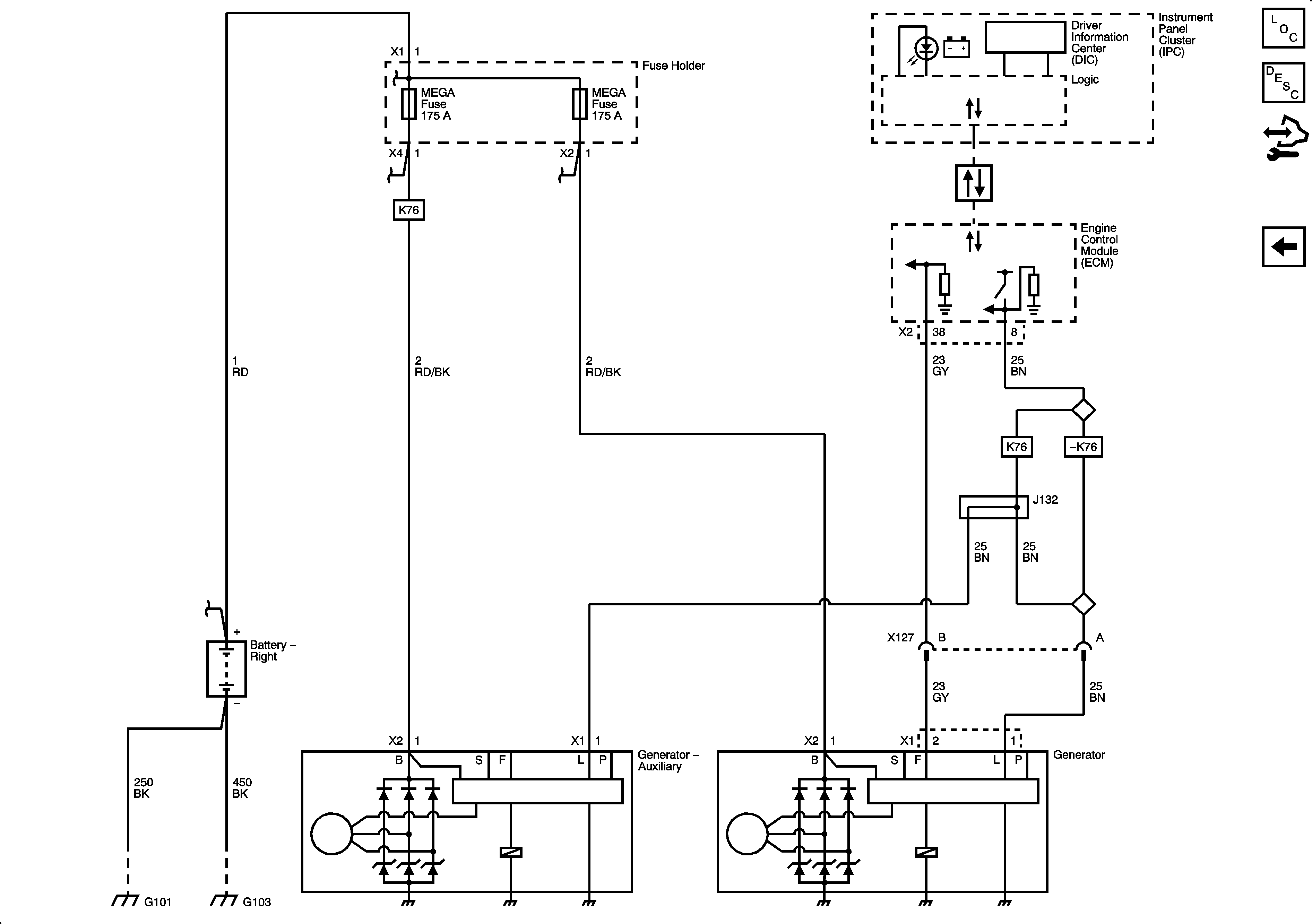
Figure
3:
Charging (Diesel)
Master Electrical Component List
Charging System Description and Operation
Control Module References
Charging (Gas)