GM Service Manual Online
For 1990-2009 cars only
Figure 1:

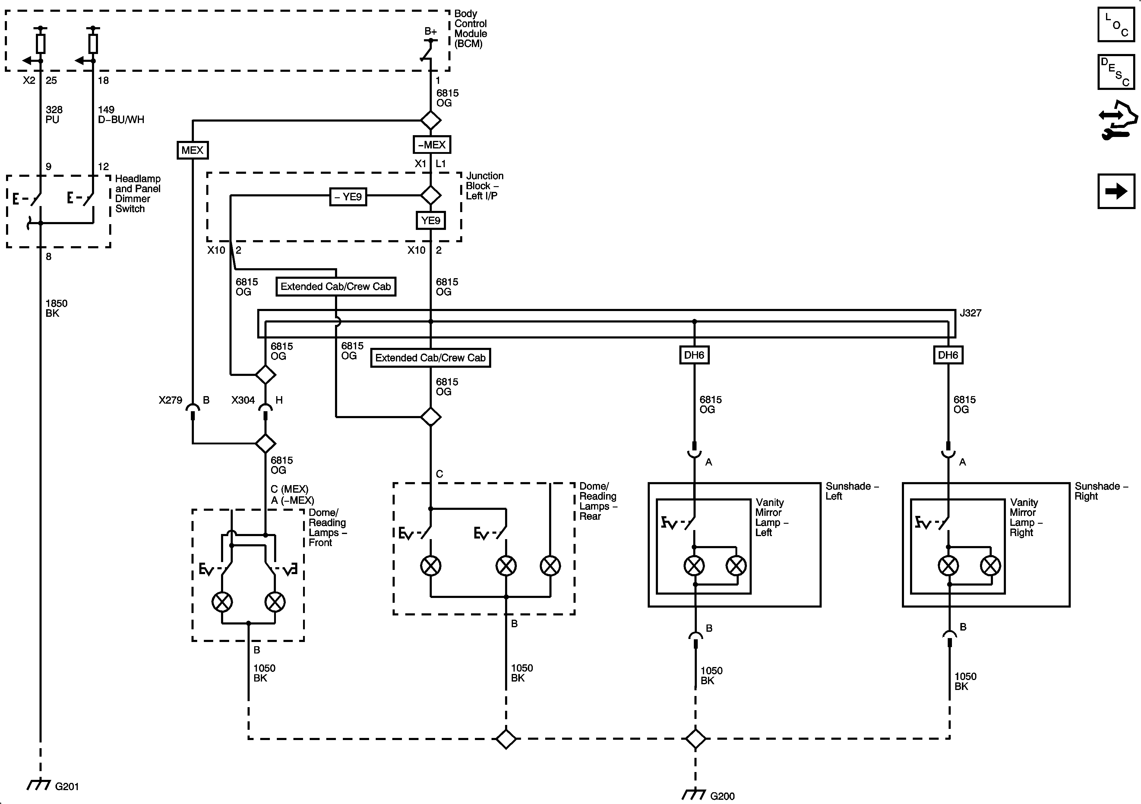
Inadvertent Lamp Control


Object Number: 1914970  Size: FS
Master Electrical Component List
Interior Lighting Systems Description and Operation
Control Module References
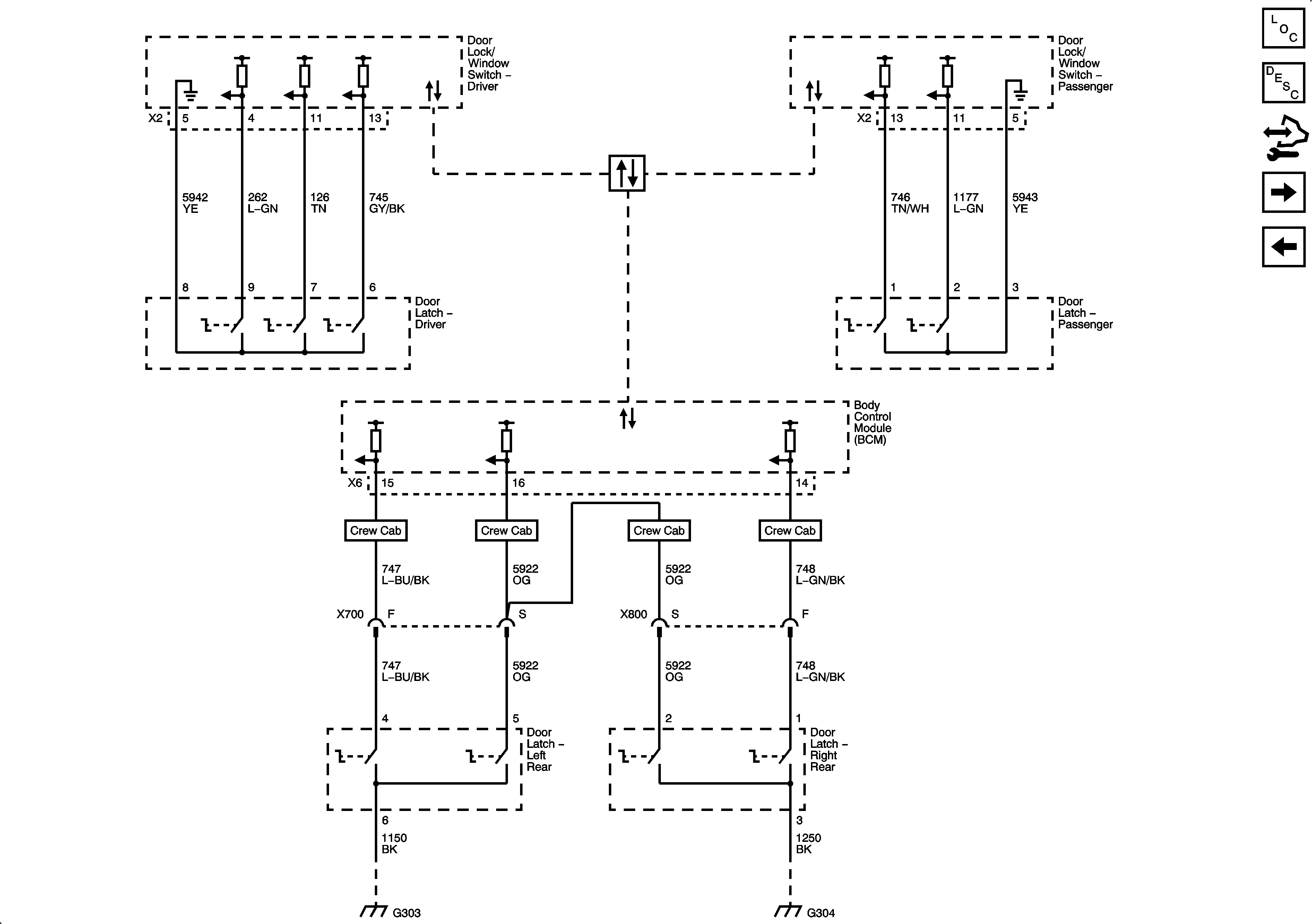
Courtesy Lamp Control
Figure 2:

Courtesy Lamp Control


Object Number: 1914972  Size: FS
Master Electrical Component List
Interior Lighting Systems Description and Operation
Control Module References
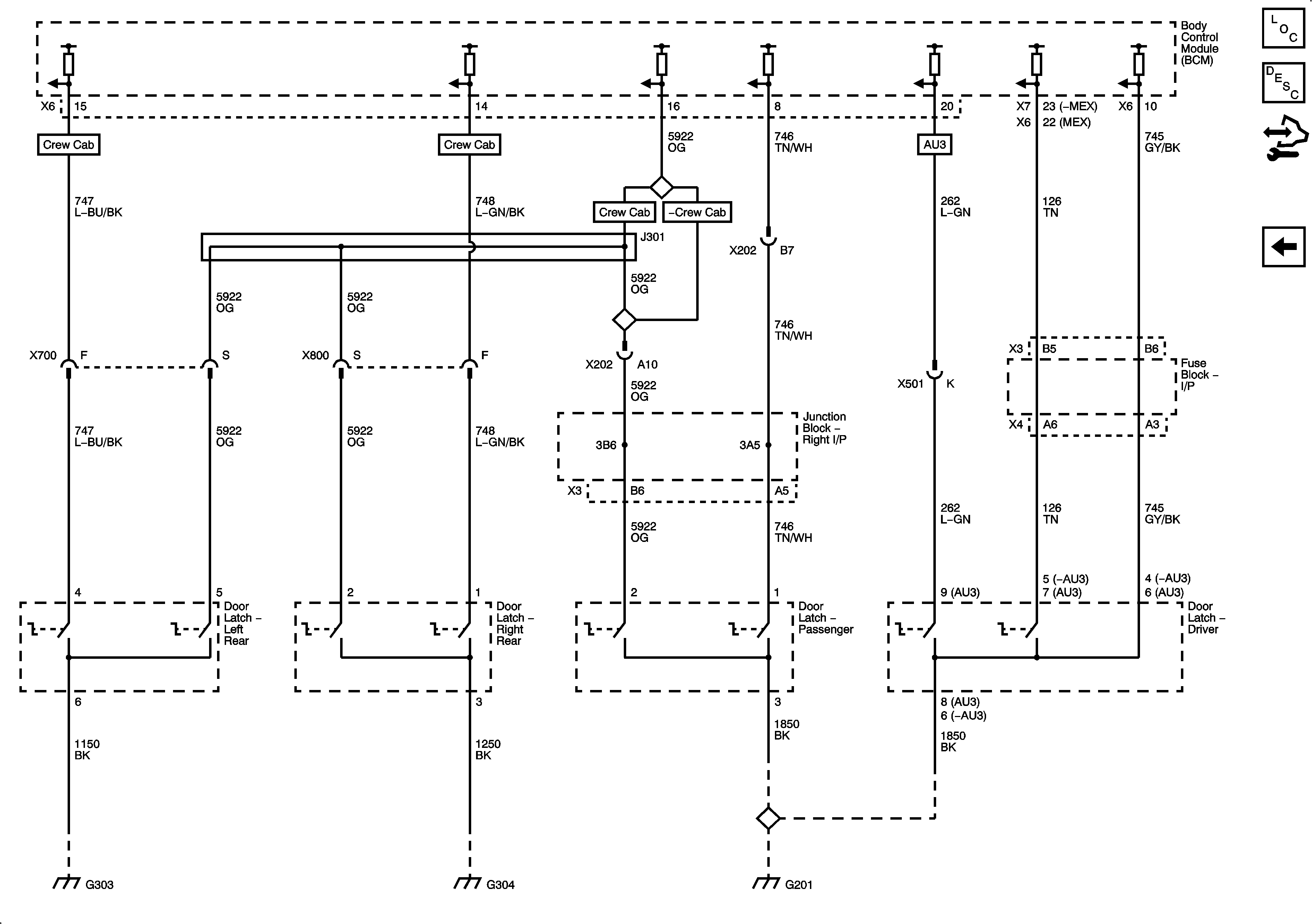
Door Jamb Switches (AN3/DL3)
Inadvertent Lamp Control
Figure 3:

Door Jamb Switches (AN3/DL3)


Object Number: 1914977  Size: FS
Master Electrical Component List
Interior Lighting Systems Description and Operation
Control Module References
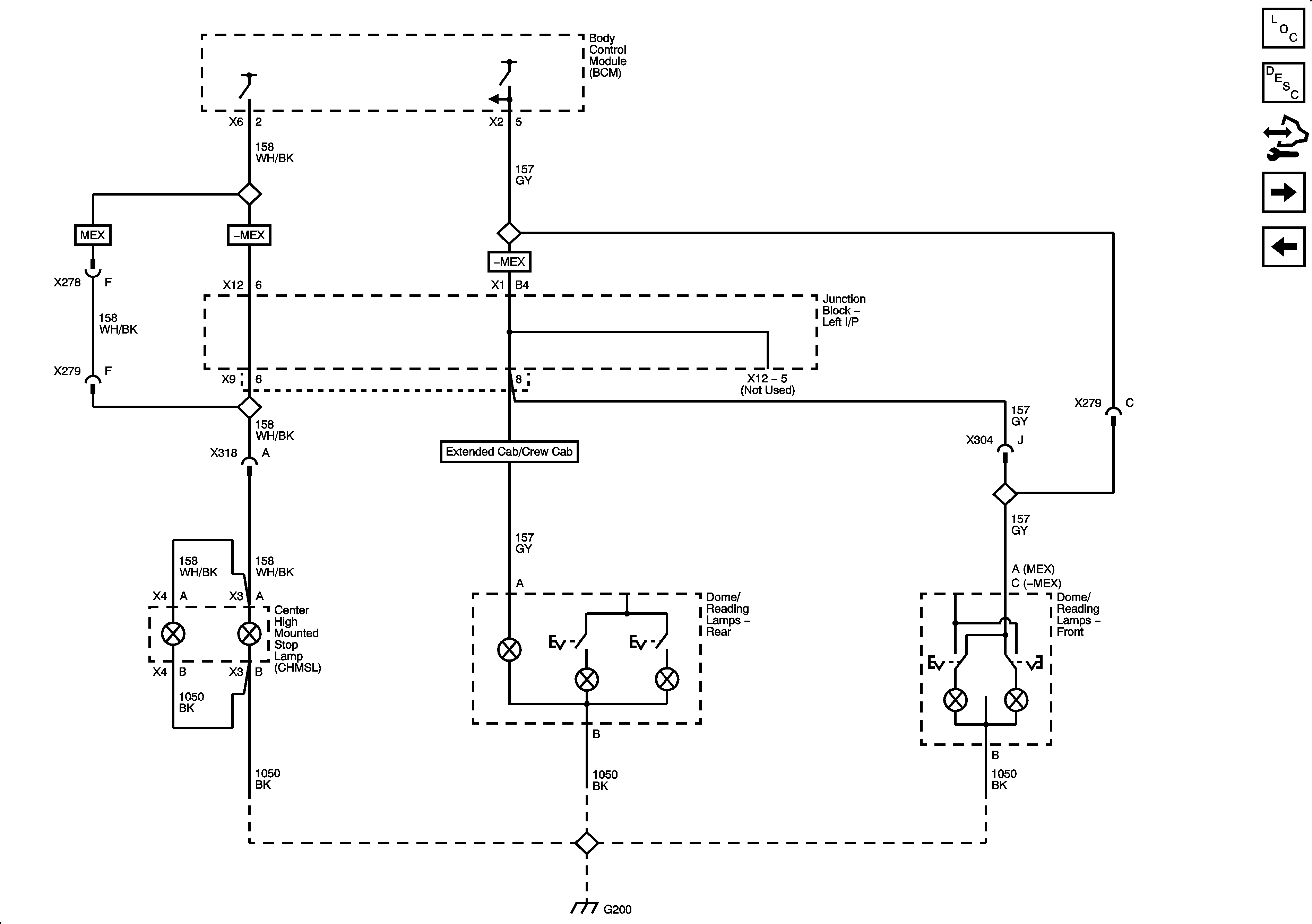
Door Jamb Switches (except AN3/DL3)
Courtesy Lamp Control
Figure 4:

Door Jamb Switches (except AN3/DL3)


Object Number: 1914982  Size: FS
Master Electrical Component List
Interior Lighting Systems Description and Operation
Control Module References
Door Jamb Switches (AN3/DL3)