GM Service Manual Online
For 1990-2009 cars only
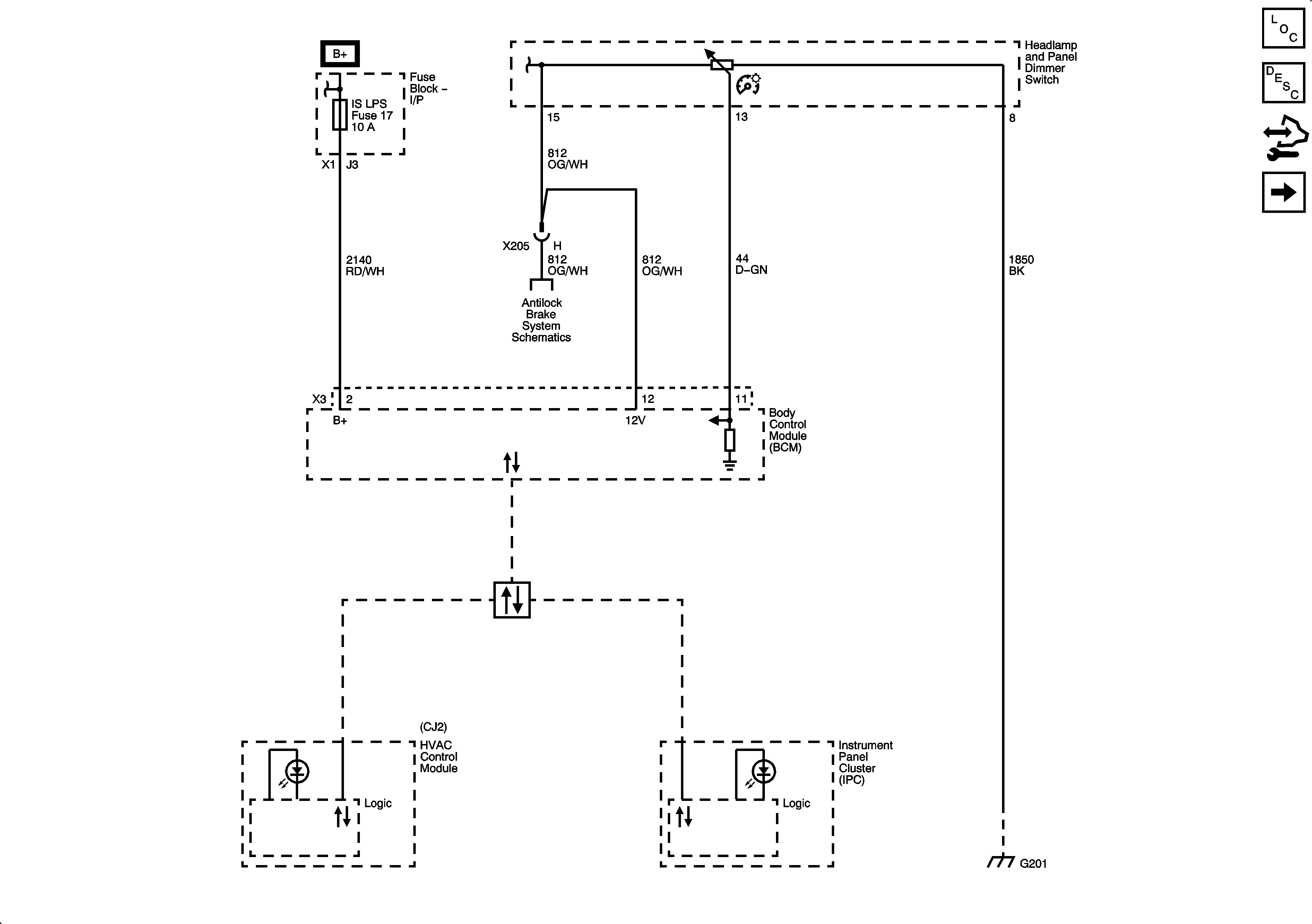
Figure 1:

Dimming Control and LED Dimming 1 of 3


Object Number: 1914987  Size: FS
Master Electrical Component List
Interior Lighting Systems Description and Operation
Control Module References
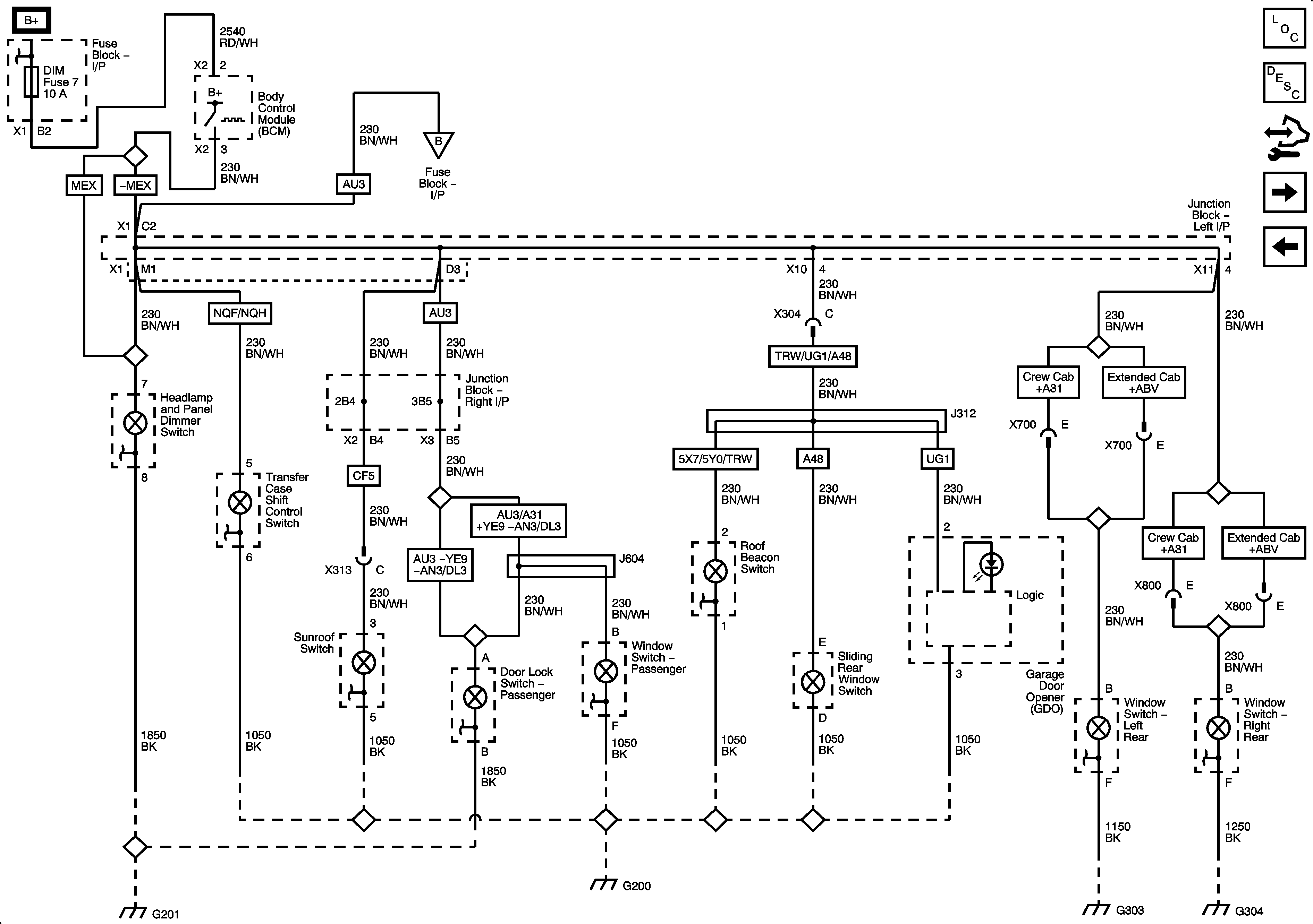
LED Dimming 2 of 3
Figure 2:

LED Dimming 2 of 3


Object Number: 1914991  Size: FS
Master Electrical Component List
Interior Lighting Systems Description and Operation
Control Module References
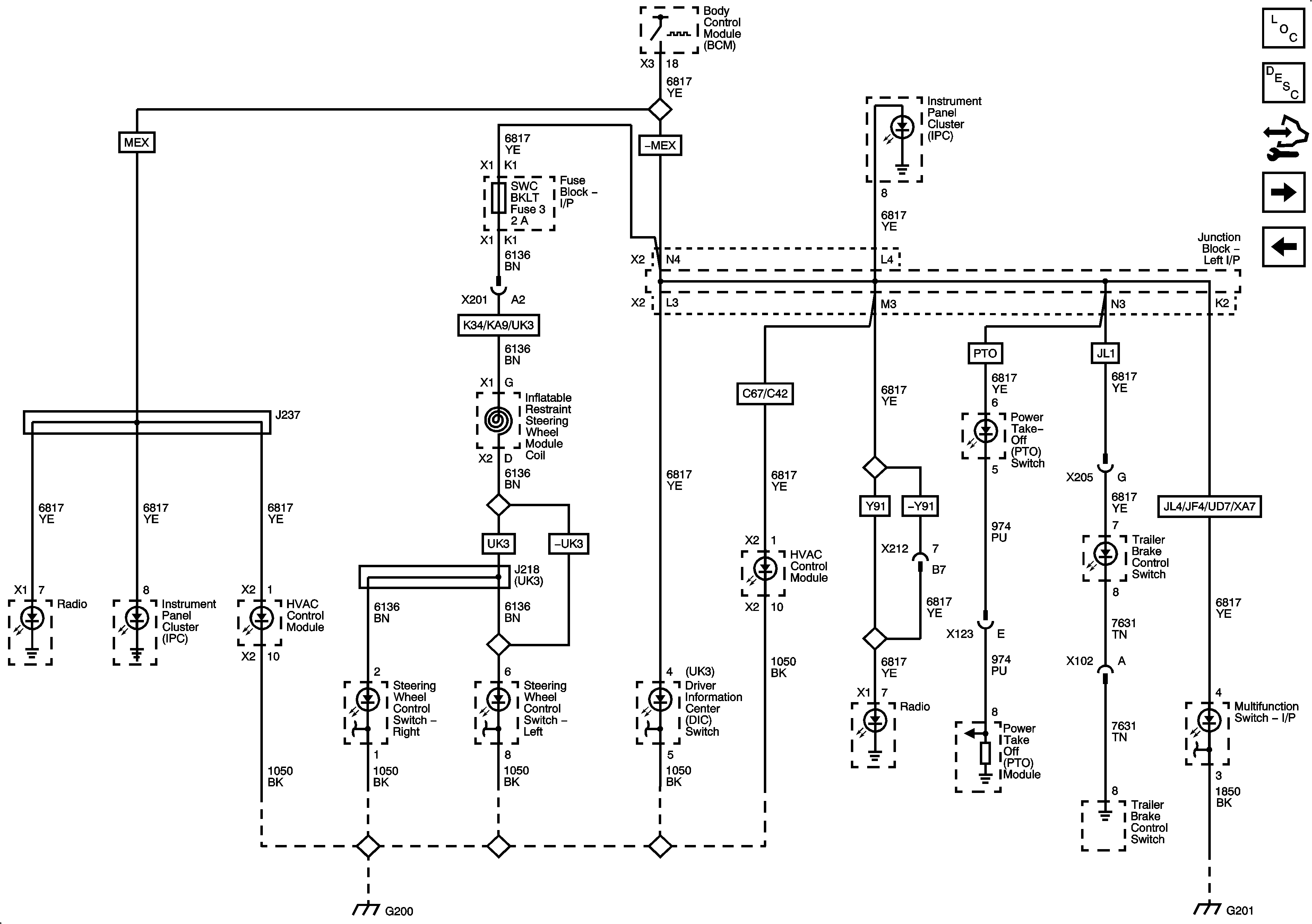
LED Dimming 3 of 3
Dimming Control and LED Dimming 1 of 3
Figure 3:

LED Dimming 3 of 3


Object Number: 1914997  Size: FS
Master Electrical Component List
Interior Lighting Systems Description and Operation
Control Module References
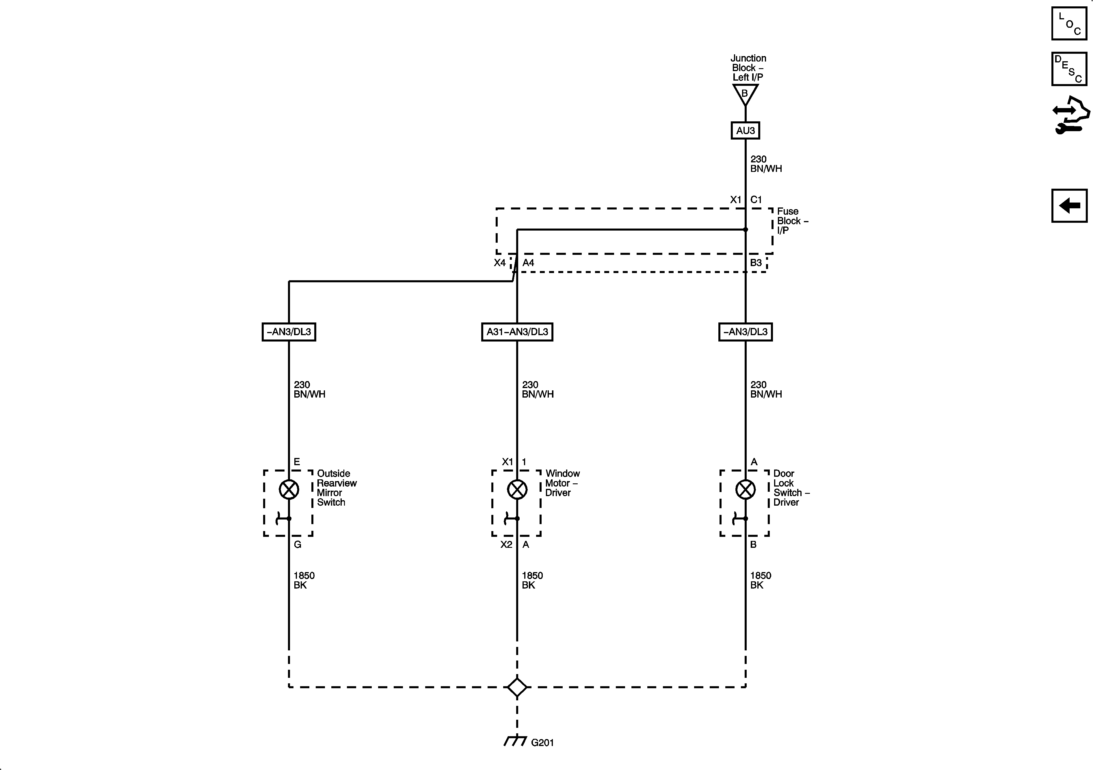
I/P Bulb Dimming 1 of 2
LED Dimming 2 of 3
Figure 4:

I/P Bulb Dimming 1 of 2


Object Number: 1915003  Size: FS
Master Electrical Component List
Interior Lighting Systems Description and Operation
Control Module References
I/P Bulb Dimming 2 of 2
LED Dimming 3 of 3
Figure 5:

I/P Bulb Dimming 2 of 2


Object Number: 1915006  Size: FS
Master Electrical Component List
Interior Lighting Systems Description and Operation
Control Module References
I/P Bulb Dimming 1 of 2