GM Service Manual Online
For 1990-2009 cars only
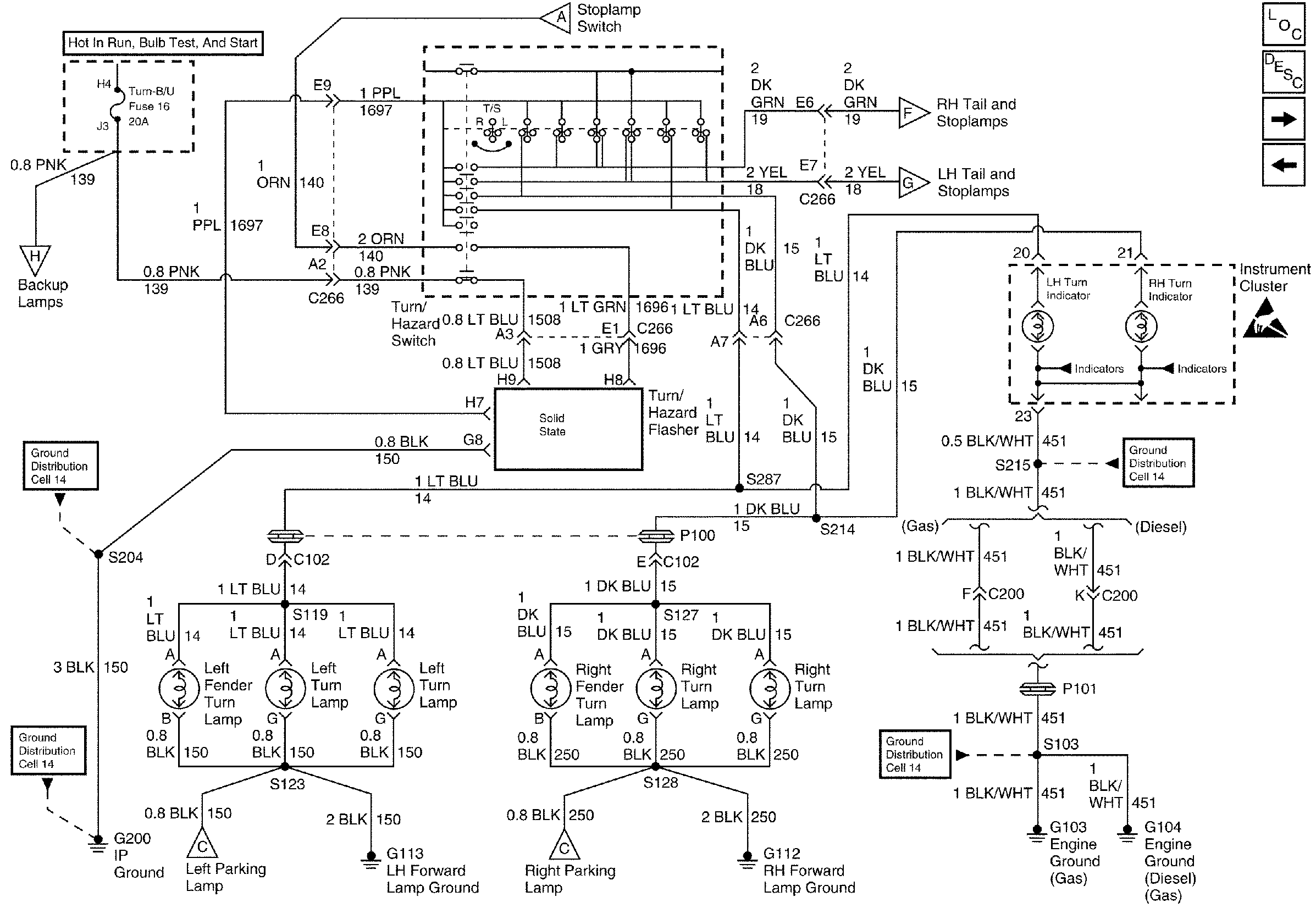
Figure 1:

Cell 110: Park Lps, Stop/Haz Fuses


Object Number: 294021  Size: FS
Lighting Systems Components
Exterior Lights Circuit Description
Cell 110: Turn-B/U Fuses
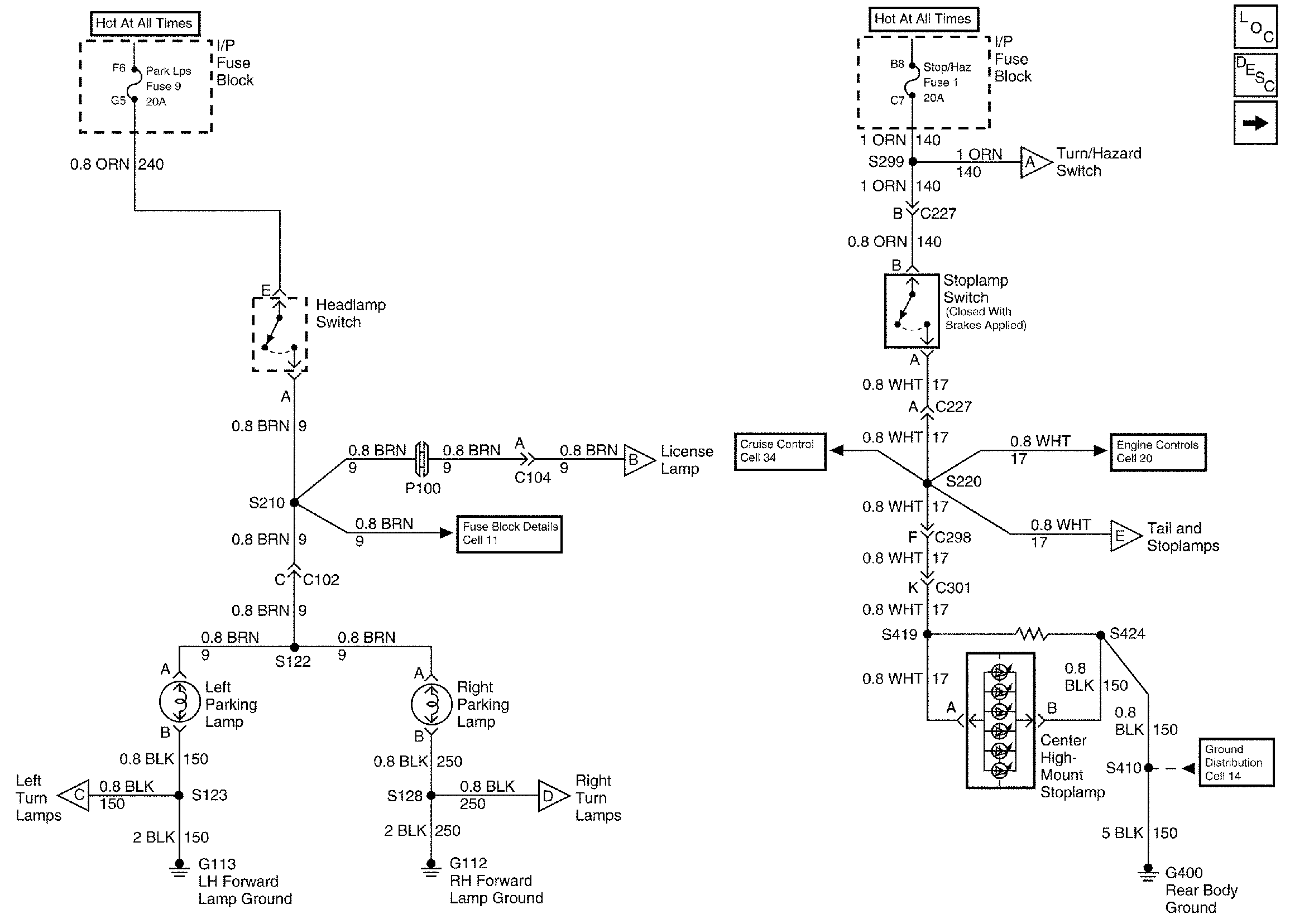
Figure 2:

Cell 110: Turn-B/U Fuses


Object Number: 294022  Size: FS
Lighting Systems Components
Exterior Lights Circuit Description
Cell 110: Right and Left Tail and Stoplamp
Cell 110: Park Lps, Stop/Haz Fuses
Handling ESD Sensitive Parts Notice
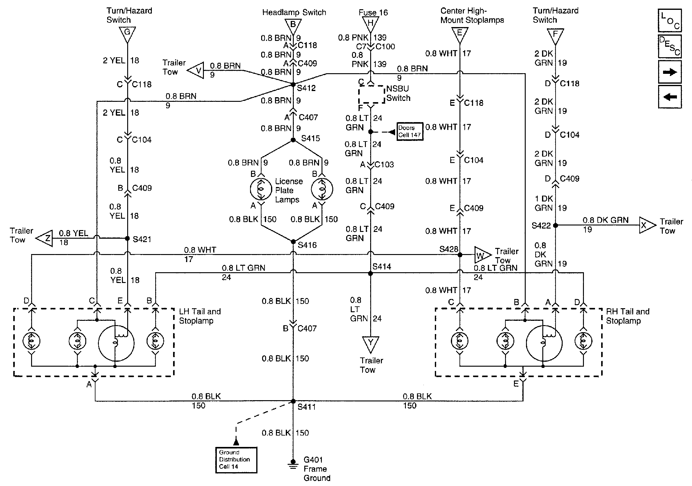
Figure 3:

Cell 110: Right and Left Tail and Stoplamp


Object Number: 294023  Size: FS
Lighting Systems Components
Exterior Lights Circuit Description
Cell 110: Right and Left Tail and Stoplamp Cont.
Cell 110: Turn-B/U Fuses
Figure 4:

Cell 110: Right and Left Tail and Stoplamp Cont.


Object Number: 294024  Size: FS
Lighting Systems Components
Exterior Lights Circuit Description
Cell 110: Right and Left Tail and Stoplamp