GM Service Manual Online
For 1990-2009 cars only

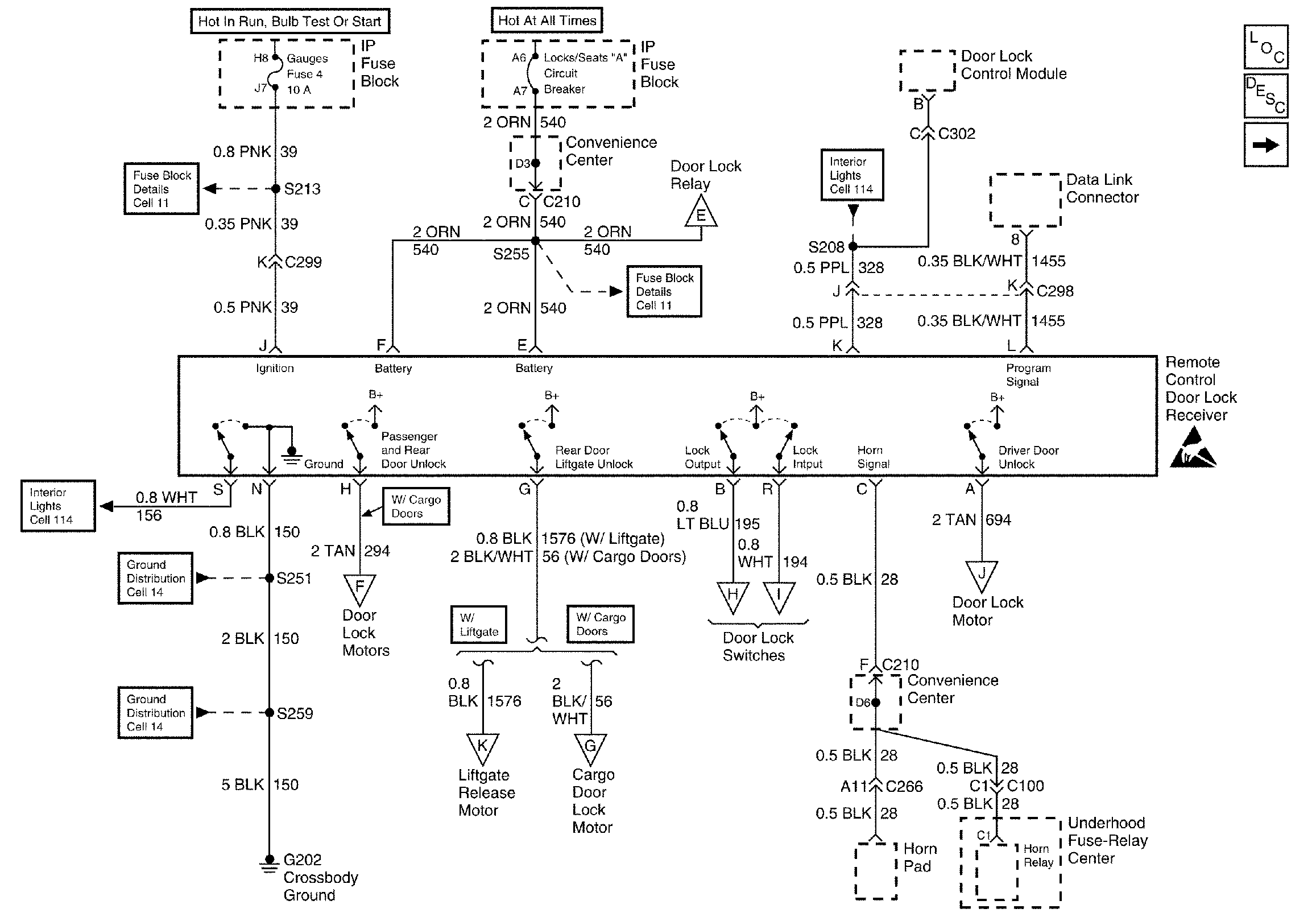
Cell 132: Remote Door Lock Receiver


Object Number: 295697  Size: FS
Keyless Entry Components
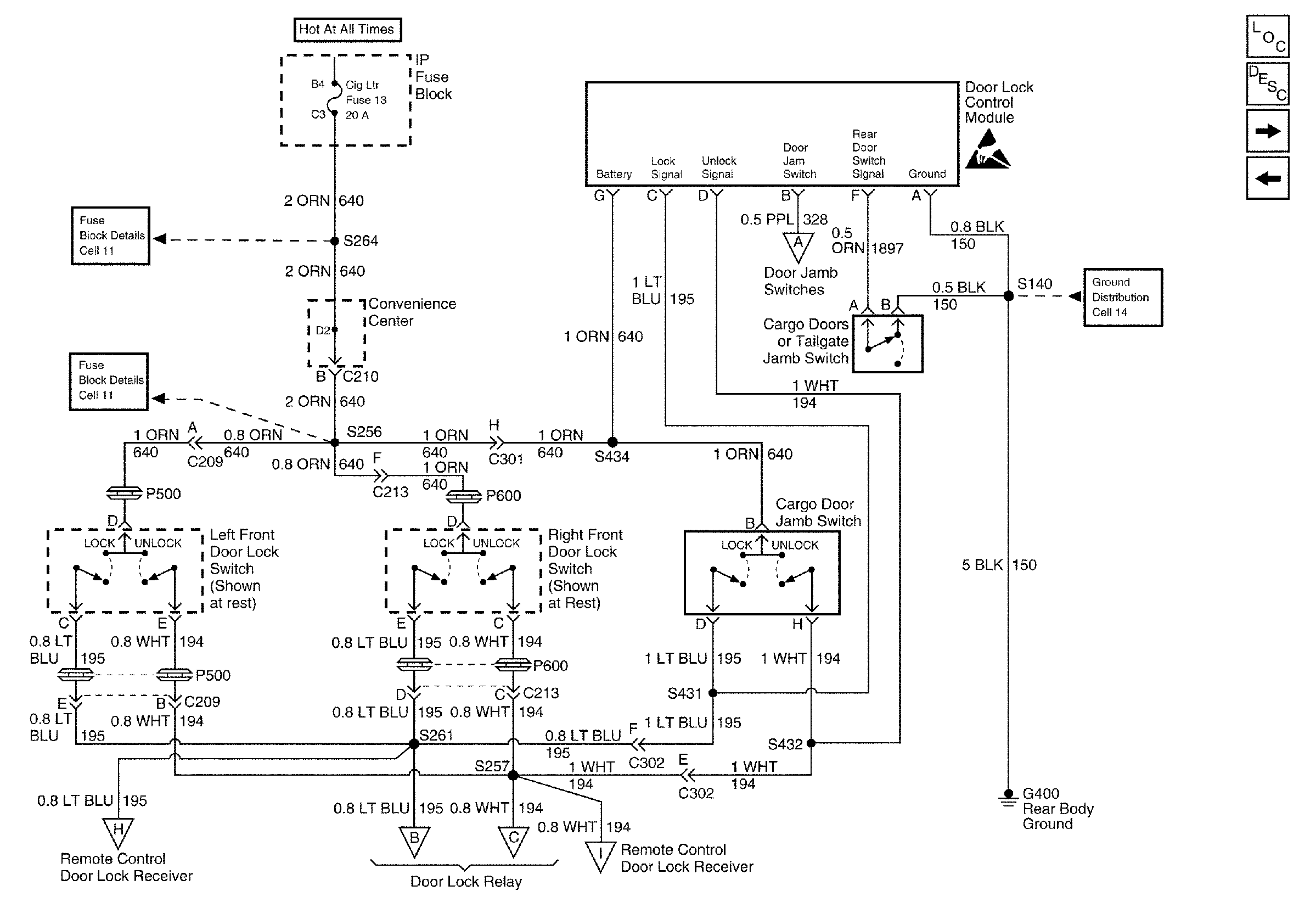
Cell 132: Door Lock Switches

Cell 132: Door Lock Switches


Object Number: 295698  Size: FS
Keyless Entry Components
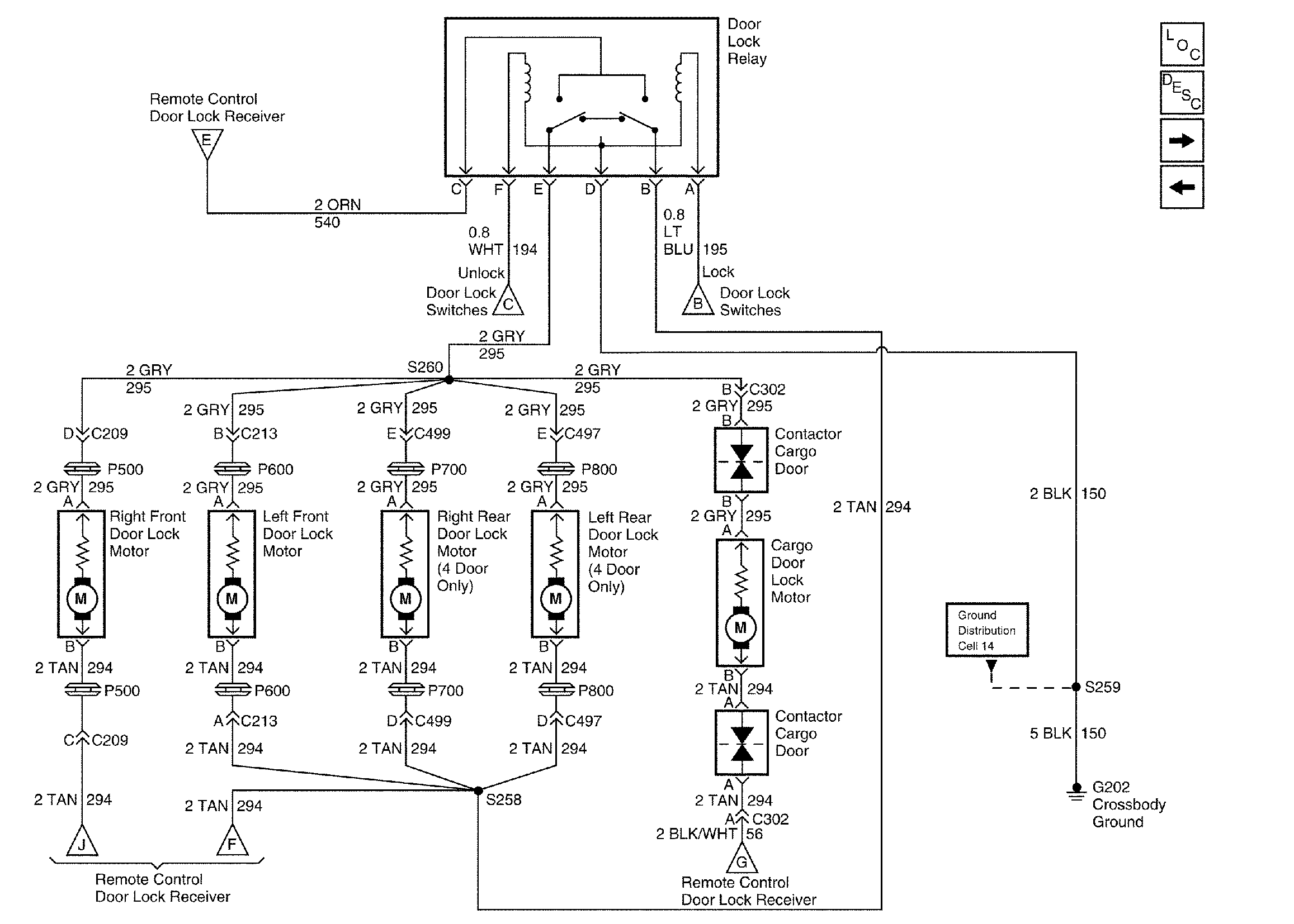
Cell 132: Door Lock Motors
Cell 132: Remote Door Lock Receiver

Cell 132: Door Lock Motors


Object Number: 295699  Size: FS
Keyless Entry Components
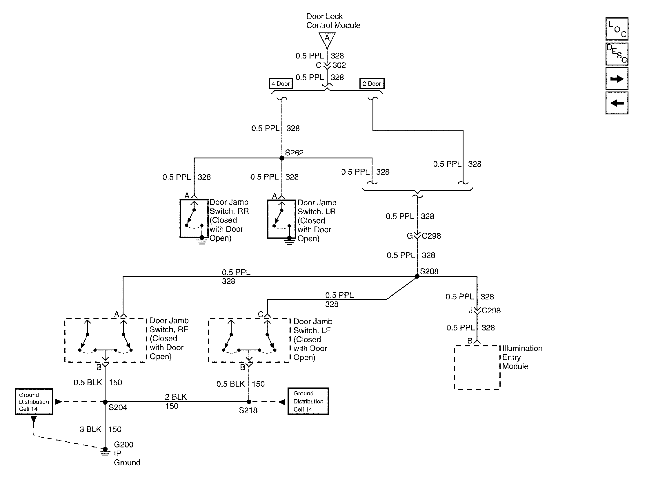
Cell 132: Door Jamb Switches
Cell 132: Door Lock Switches

Cell 132: Door Jamb Switches


Object Number: 295700  Size: FS
Keyless Entry Components
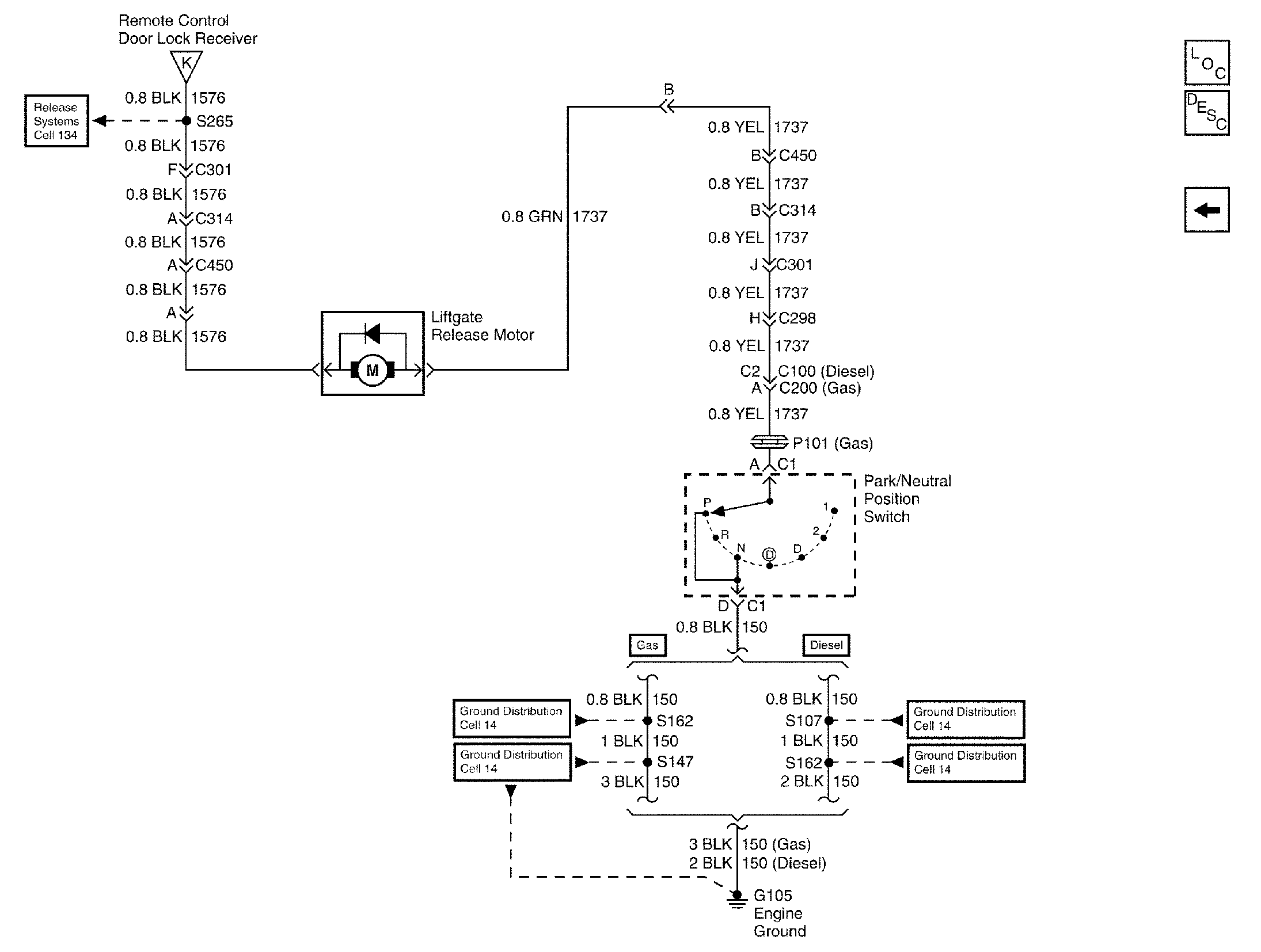
Cell 132: Liftgate Release Motor
Cell 132: Door Lock Motors

Cell 132: Liftgate Release Motor


Object Number: 295701  Size: FS
Keyless Entry Components
Cell 132: Door Jamb Switches