GM Service Manual Online
For 1990-2009 cars only
Makes
🢒
Chevrolet
🢒
1998
🢒
Tahoe 4WD - RHD
🢒
Body and Accessories
🢒
Doors
🢒 Door Lock/Indicator Schematics
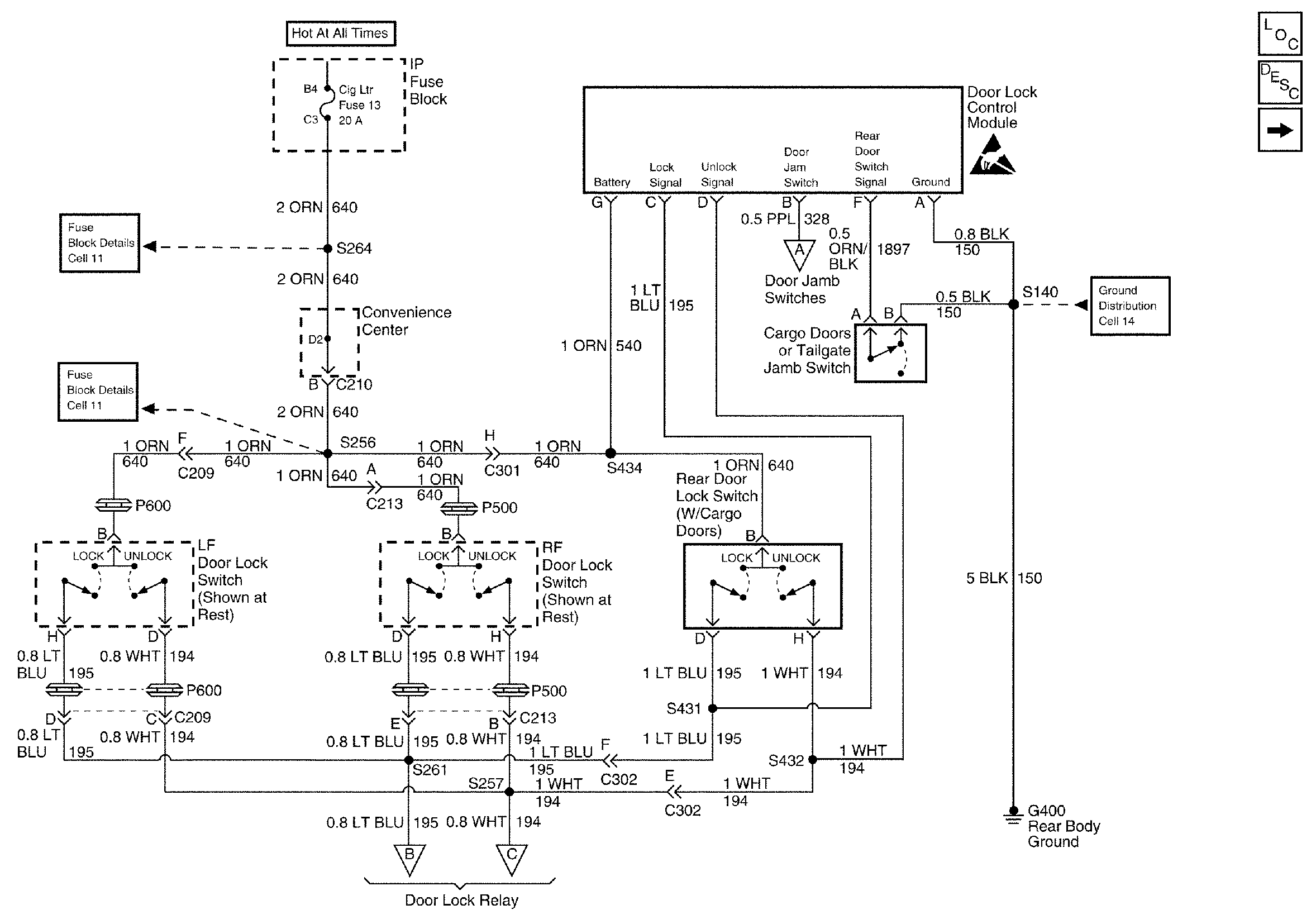
Figure
1:
Cell 130: Door Lock Control Module
Power Windows Circuit Description
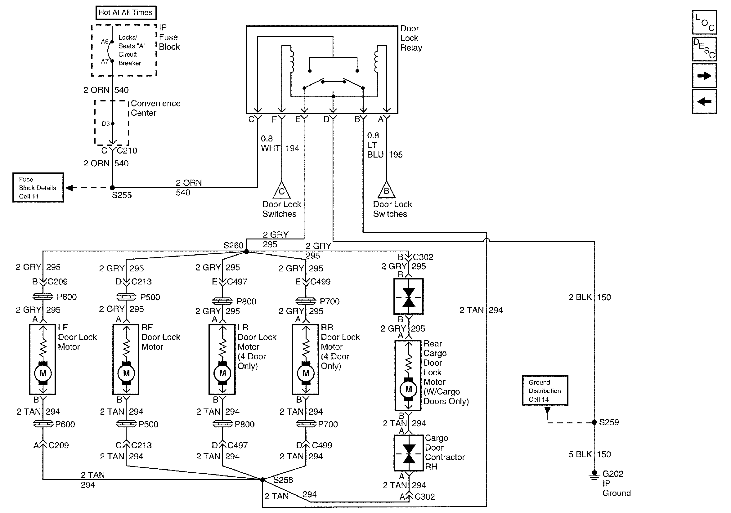
Cell 130: Door Lock Motors
Figure
2:
Cell 130: Door Lock Motors
Power Windows Circuit Description
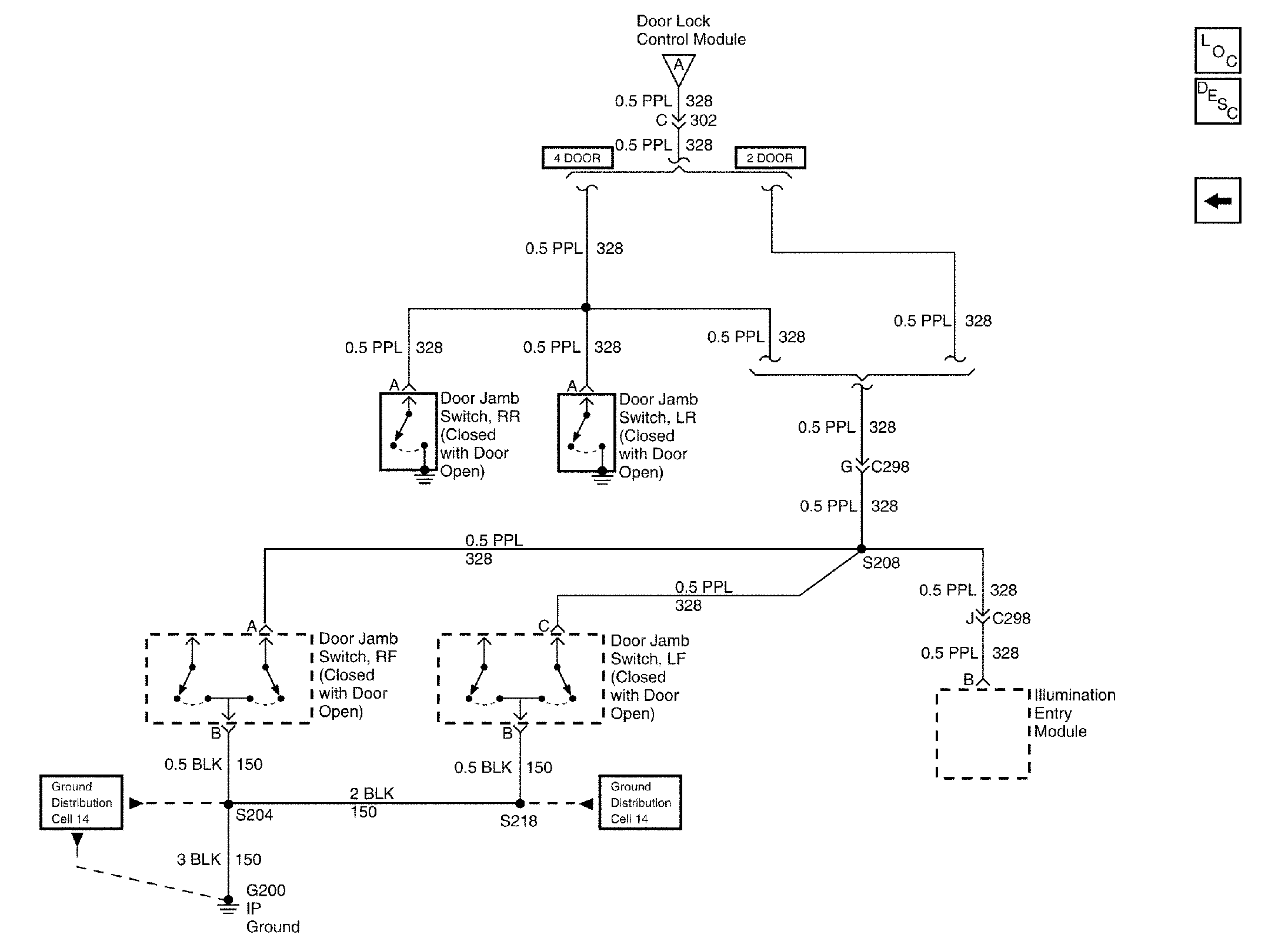
Cell 130: Door Jamb Switches
Cell 130: Door Lock Control Module
Figure
3:
Cell 130: Door Jamb Switches
Power Windows Circuit Description
Cell 130: Door Lock Motors