GM Service Manual Online
For 1990-2009 cars only

Radio/Audio System Schematics Base

Figure 1:

Cell 150: RADIO and RADIO BATT Fuses, Radio, Roof Speakers, Front Speakers, G200


Object Number: 365789  Size: FS
Radio/Audio System Circuit Description
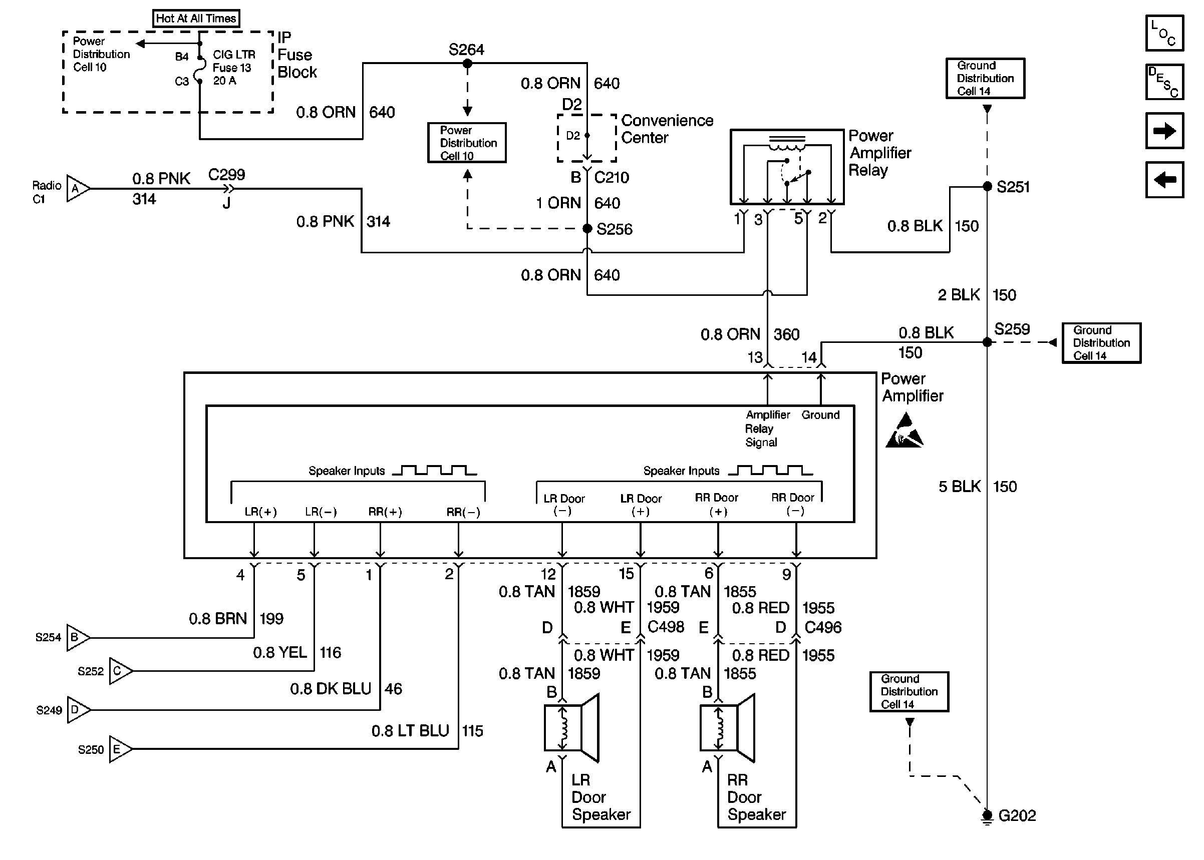
Cell 150: CIG LTR Fuse, Power Amplifier Relay, Power Amplifier, Rear Door Speakers, G202
Handling ESD Sensitive Parts Notice
Handling ESD Sensitive Parts Notice
Handling ESD Sensitive Parts Notice
Interior Lights Dimming Schematics
Interior Lights Dimming Schematics
Data Link Connector Schematics
Ground Distribution Schematics
Cell 150: CIG LTR Fuse, Power Amplifier Relay, Power Amplifier, Rear Door Speakers, G202
Cell 150: CIG LTR Fuse, Power Amplifier Relay, Power Amplifier, Rear Door Speakers, G202
Cell 150: CIG LTR Fuse, Power Amplifier Relay, Power Amplifier, Rear Door Speakers, G202
Cell 150: CIG LTR Fuse, Power Amplifier Relay, Power Amplifier, Rear Door Speakers, G202
Cell 150: CIG LTR Fuse, Power Amplifier Relay, Power Amplifier, Rear Door Speakers, G202
Figure 2:

Cell 150: CIG LTR Fuse, Power Amplifier Relay, Power Amplifier, Rear Door Speakers, G202


Object Number: 365791  Size: FS
Radio/Audio System Circuit Description
Cell 150: RADIO and RADIO BATT Fuses, Radio, Roof Speakers, Front Speakers,G200
Cell 10: CIG LTR Fuse
Ground Distribution Schematics
Ground Distribution Schematics
Handling ESD Sensitive Parts Notice
Cell 150: RADIO and RADIO BATT Fuses, Radio, Roof Speakers, Front Speakers,G200
Cell 150: RADIO and RADIO BATT Fuses, Radio, Roof Speakers, Front Speakers,G200
Cell 150: RADIO and RADIO BATT Fuses, Radio, Roof Speakers, Front Speakers,G200
Cell 150: RADIO and RADIO BATT Fuses, Radio, Roof Speakers, Front Speakers,G200
Cell 150: RADIO and RADIO BATT Fuses, Radio, Roof Speakers, Front Speakers,G200
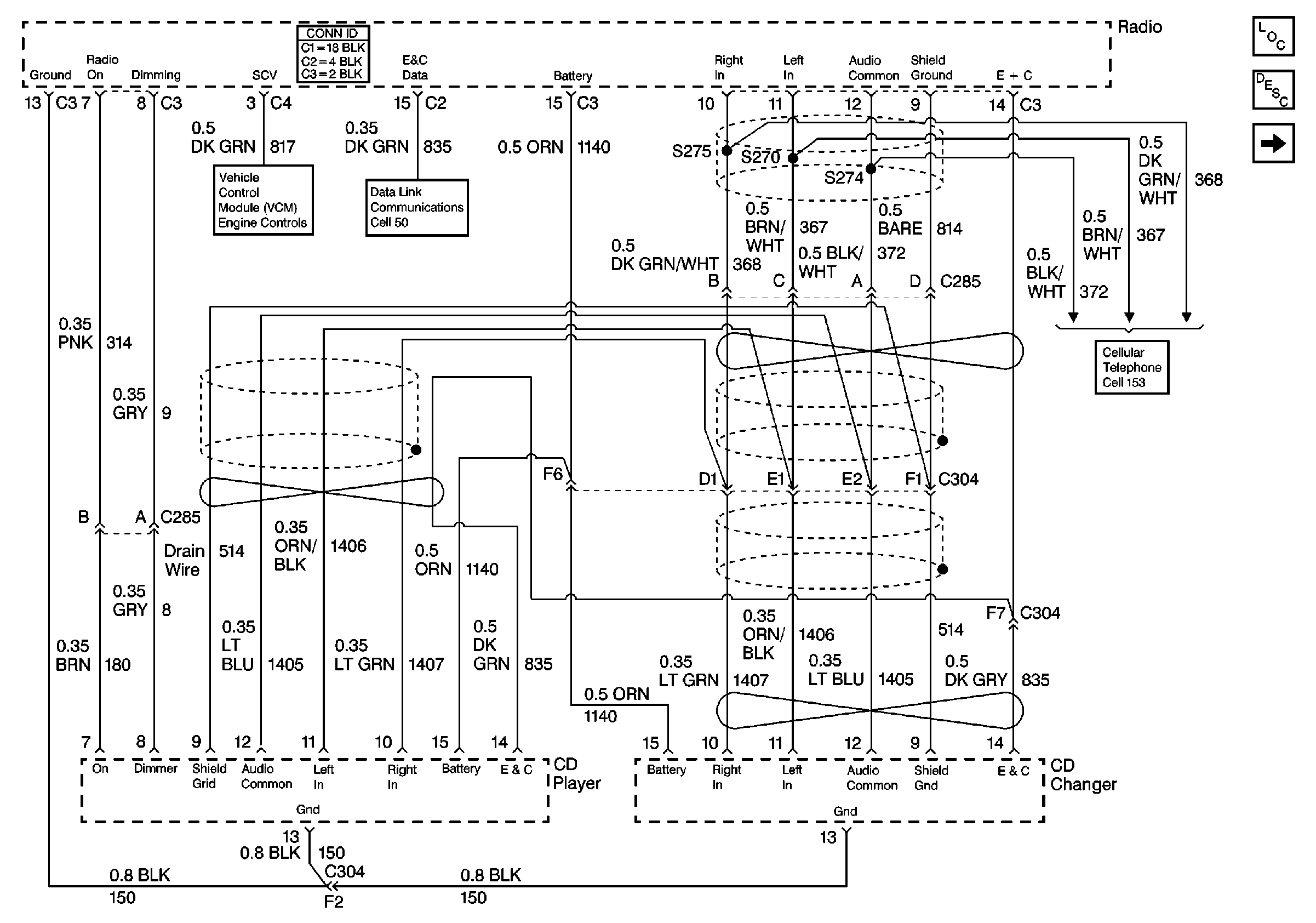
Figure 3:

Cell 150: RADIO and RADIO BATT Fuses, Radio, Speakers, G200


Object Number: 365792  Size: FS
Radio/Audio System Circuit Description
Handling ESD Sensitive Parts Notice
Handling ESD Sensitive Parts Notice
Handling ESD Sensitive Parts Notice
Interior Lights Dimming Schematics
Data Link Connector Schematics
Interior Lights Dimming Schematics
Ground Distribution Schematics
Figure 4:

Cell 150: Remote Playback Unit


Object Number: 365796  Size: FS
Radio/Audio System Circuit Description
Handling ESD Sensitive Parts Notice
Handling ESD Sensitive Parts Notice

Radio/Audio System Schematics Luxury

Figure 1:

Stereo Controller, Rear


Object Number: 319503  Size: FS
Entertainment Components
Radio/Audio System Circuit Description
Instrument Panel, Gages, and Console Component Views
Heated Seat Switches and Body Control Module
Handling ESD Sensitive Parts Notice
Cell 14: G200 (1 of 4)
Cell 10: RR WIPER, WIPER, RADIO, and PWR WDO Circuit Breaker
Cell 10: STOP/HAZ, RADIO BATT, and AUX PWR Fuses
Cell 10: SECURITY/STRG, PK LPS, and DRL-FOG Fuses
Cell 10: LIGHTING and BATTERY Fuses
Handling ESD Sensitive Parts Notice
Cell 14: G200 (4 of 4)
Audio Amplifier
Handling ESD Sensitive Parts Notice
Entertainment Connector End Views
Cell 14: G200 (4 of 4)
Entertainment Connector End Views
Cell 10: RR WIPER, WIPER, RADIO, and PWR WDO Circuit Breaker
Cell 10: IGN B Fuse and Ignition Switch
Cell 10: ILLUM Fuse
Cell 117: PK LPS Fuse 9, ILLUM Fuse 14, Headlamp and Panel Dimmer Switch (1 of 2)
Figure 2:

Audio Amplifier


Object Number: 319504  Size: FS
Entertainment Components
Radio/Audio System Circuit Description
Stereo Controller, Rear
CD Changer
Handling ESD Sensitive Parts Notice
Cell 14: G202 (4 of 4)
Cell 14: G202 (2 of 4)
Cell 14: G202 (1 of 4)
Entertainment Connector End Views
Cell 10: LIGHTING and BATTERY Fuses
Cell 10: CIG LTR Fuse
Figure 3:

CD Changer


Object Number: 319506  Size: FS
Entertainment Components
Radio/Audio System Circuit Description
Audio Amplifier
Handling ESD Sensitive Parts Notice
Cellular Inline Harness (C251 and C252)
Entertainment Connector End Views
Cell 50
VSS and Cruise Controls