GM Service Manual Online
For 1990-2009 cars only
Makes
🢒
Chevrolet
🢒
2002
🢒
Tahoe - 2WD
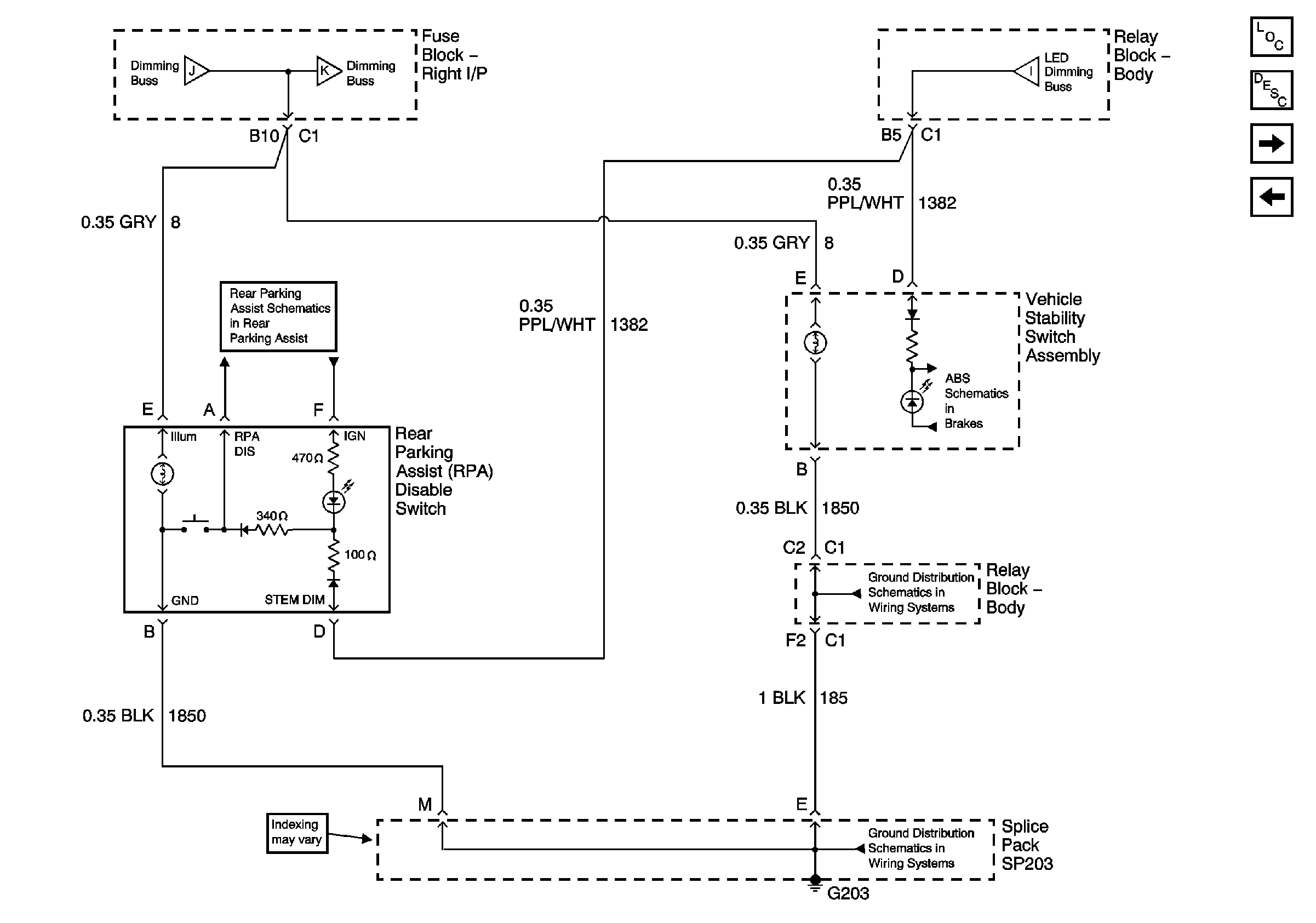
🢒 RPA and Vehicle Stability Switches
RPA and Vehicle Stability Switches
RPA and Vehicle Stability Switches
Master Electrical Component List
Interior Lighting Systems Description and Operation
HVAC Auxiliary Control
Radio, CD Player, and HVAC Control Module
Radio, CD Player, and HVAC Control Module
HVAC Auxiliary Control
Roof Beacon Switch
Rear Parking Assist (RPA) Display, RPA Disable Switch, Control Module
Wheel Speed Sensors, YAW Rate Sensor and Vehicle Stability Switch - W/VSES
G203 - 3 of 4
G203 - 1 of 4