GM Service Manual Online
For 1990-2009 cars only
Makes
🢒
Chevrolet
🢒
2006
🢒
Tahoe - 2WD
🢒
Vehicle Control Systems
🢒
Vehicle DTC Information
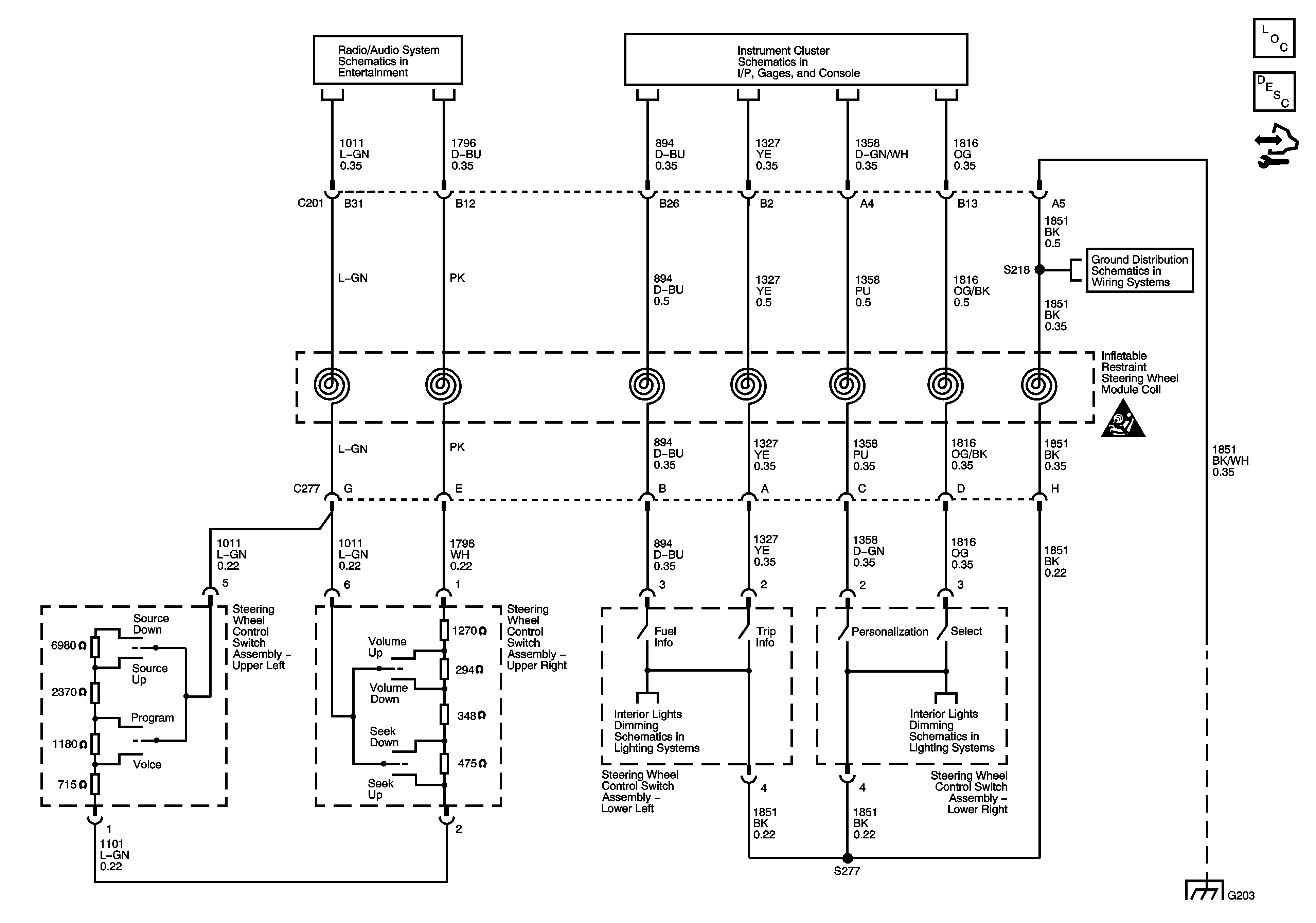
🢒 Steering Wheel Schematics
Master Electrical Component List
Heated/Cooled Seats Description and Operation
Control Module References
Steerng Wheel Controls Schematics
Driver Information Center
G203 3 of 3
Steering Wheel and Column Schematic Icons
G203 3 of 3
I/P Dimming Supply Voltage - 2 of 8
I/P Dimming Supply Voltage - 2 of 8