GM Service Manual Online
For 1990-2009 cars only
Makes
🢒
Chevrolet
🢒
2006
🢒
Tahoe - 2WD
🢒
Body
🢒
Stationary Windows
🢒 Defogger Schematics
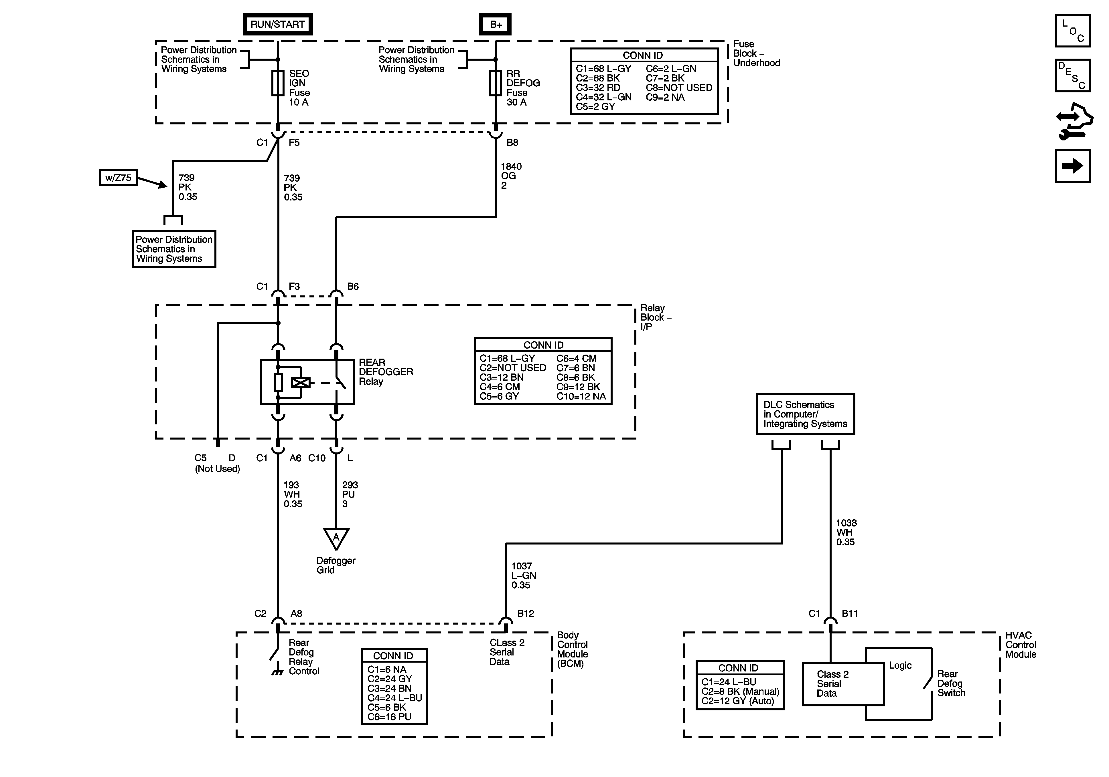
Figure
1:
Rear Window Defogger Controls
Master Electrical Component List
Rear Window Defogger Description and Operation
Control Module References
Defogger Grid and Ground
BTSI, B/U LP, O2A, O2B, SEO IGN, TBC IGN 1, and RL B/U Fuses
Ignition Switch - ACCY/RUN, and RUN/START Busses, and IGN B Fuses
B+ Bus - 1 of 2
Power, Ground, DLC and Splice Pack SP205
Defogger Grid and Ground
Figure
2:
Defogger Grid and Ground
Master Electrical Component List
Rear Window Defogger Description and Operation
Control Module References
Rear Window Defogger Controls
Rear Window Defogger Controls
G410 1 of 3
G410 1 of 3
G410 1 of 3
G306
G306