GM Service Manual Online
For 1990-2009 cars only

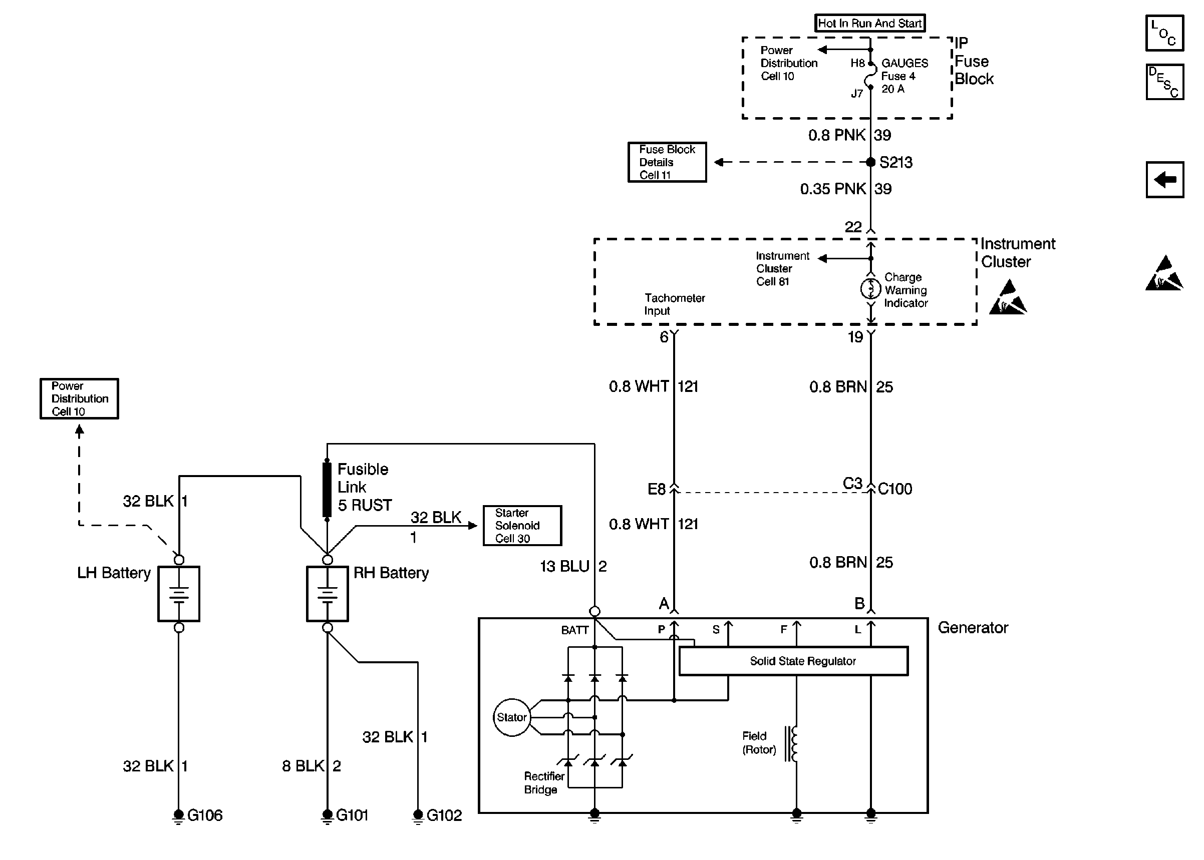
Starting and Charging Schematics Gas Engines

Figure 1:
Object Number: 160968  Size: FS
Engine Electrical Components
Starting and Charging Circuit Starting Operation
Charging Schematic Gas Engine
Engine Electrical Schematic References
Engine Electrical Schematic References
Engine Electrical Schematic References
Engine Electrical Schematic References
Engine Electrical Schematic References
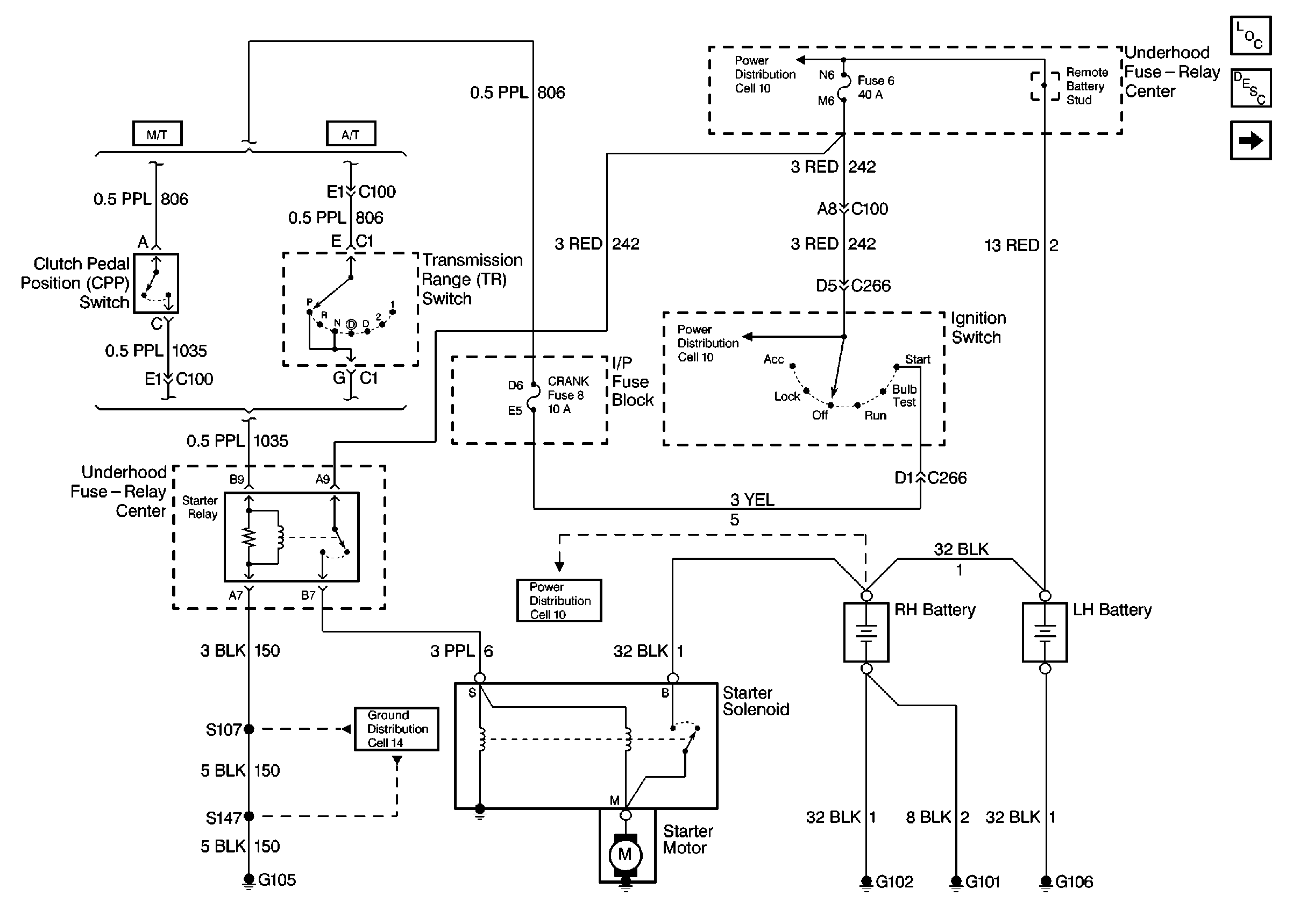
Figure 2:
Object Number: 160970  Size: FS
Engine Electrical Components
Starting and Charging Circuit Charging Operation
Starter Schematic Gas Engine
Handling Electrostatic Discharge Sensitive Parts Notice
Handling Electrostatic Discharge Sensitive Parts Notice
Engine Electrical Schematic References
Engine Electrical Schematic References
Engine Electrical Schematic References
Engine Electrical Schematic References

Starting and Charging Schematics Diesel Engines

Figure 1:
Object Number: 160971  Size: FS
Engine Electrical Components
Starting and Charging Circuit Starting Operation
Charging Schematic Diesel Engines
Engine Electrical Schematic References
Engine Electrical Schematic References
Engine Electrical Schematic References
Engine Electrical Schematic References
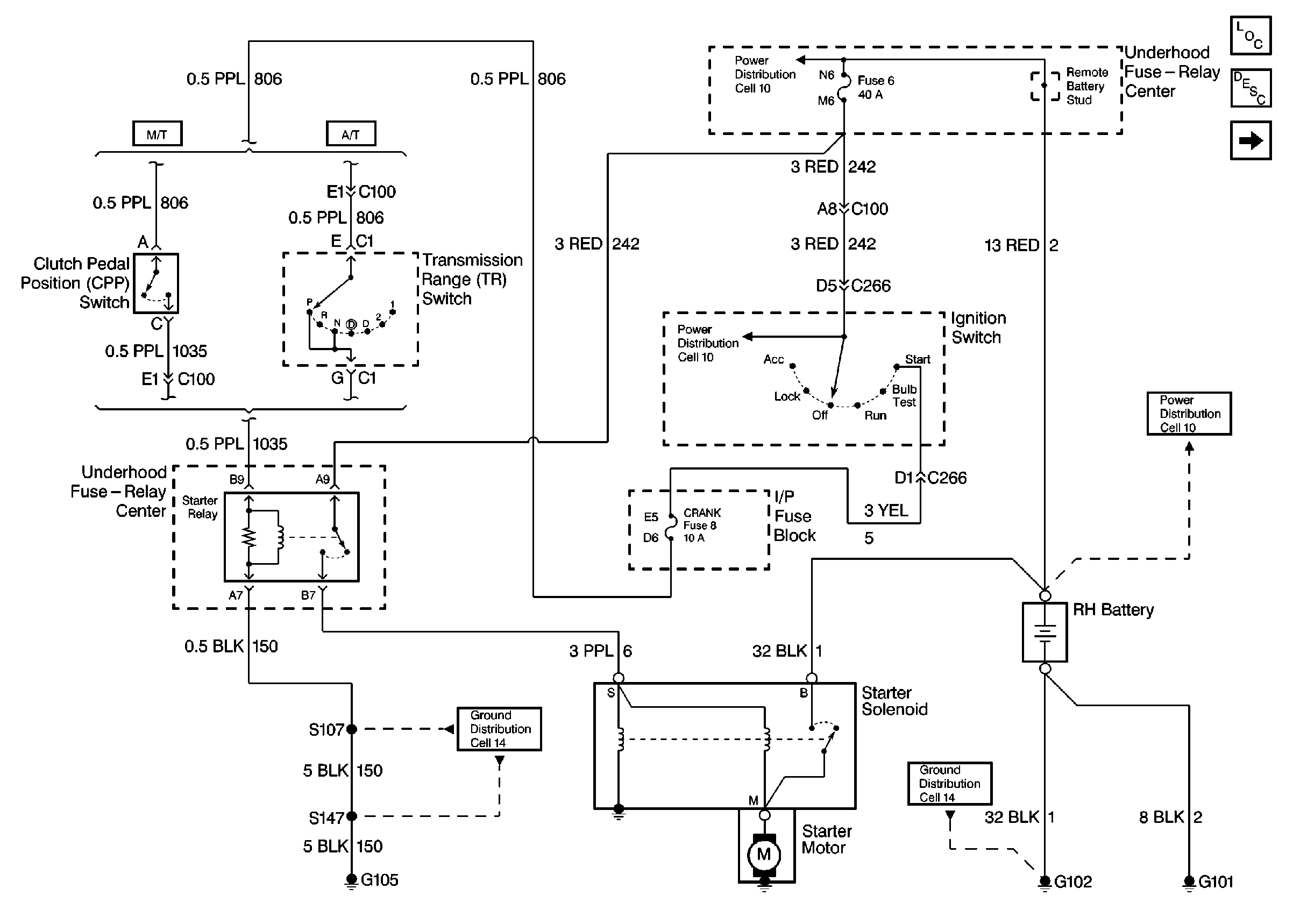
Figure 2:
Object Number: 160972  Size: FS
Engine Electrical Components
Starting and Charging Circuit Charging Operation
Starter Schematic Diesel Engine
Handling Electrostatic Discharge Sensitive Parts Notice
Handling Electrostatic Discharge Sensitive Parts Notice
Engine Electrical Schematic References
Starter Schematic Diesel Engine
Engine Electrical Schematic References
Engine Electrical Schematic References
Engine Electrical Schematic References