GM Service Manual Online
For 1990-2009 cars only

Wheelhouse Panel Replacement Left

Removal Procedure

Caution: Unless directed otherwise, the ignition and start switch must be in the OFF or LOCK position, and all electrical loads must be OFF before servicing any electrical component. Disconnect the negative battery cable to prevent an electrical spark should a tool or equipment come in contact with an exposed electrical terminal. Failure to follow these precautions may result in personal injury and/or damage to the vehicle or its components.

  1. Disconnect the battery cables on diesel models.
  2. Remove the battery. Refer to Battery Replacement in Engine Electrical.
  3. Remove the battery tray on diesel models. Refer to Battery Tray Replacement in Engine Electrical.
  4. Raise and support the vehicle. Refer to Lifting and Jacking the Vehicle in General Information.
  5. Remove the left front tire and wheel assembly. Refer to Tire and Wheel Removal and Installation in Tires and Wheels.

  6. Object Number: 277568  Size: SH
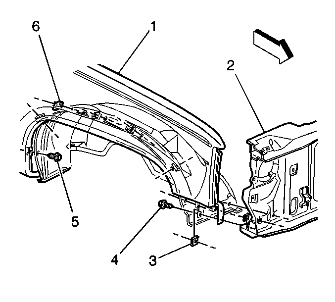
  7. Remove the fender from the wheelhouse bolts (3).

  8. Object Number: 277570  Size: MH
  9. Remove the 2 bolts (4, 5) holding the wheelhouse to the cowl mounting brackets (6, 7).
  10. Remove the 3 wheelhouse to radiator support bolts.
  11. Remove the wheelhouse panel from the vehicle.
  12. Tilt the panel out of the vehicle.

Installation Procedure

  1. Tilt the panel into the vehicle.
  2. Install the wheelhouse panel to the vehicle.

    Notice: Use the correct fastener in the correct location. Replacement fasteners must be the correct part number for that application. Fasteners requiring replacement or fasteners requiring the use of thread locking compound or sealant are identified in the service procedure. Do not use paints, lubricants, or corrosion inhibitors on fasteners or fastener joint surfaces unless specified. These coatings affect fastener torque and joint clamping force and may damage the fastener. Use the correct tightening sequence and specifications when installing fasteners in order to avoid damage to parts and systems.

  3. Install the 3 wheelhouse-to-radiator support bolts and the nuts.
  4. Tighten
    Tighten the wheelhouse-to-radiator support bolts to 25 N·m (18 lb ft).


    Object Number: 277570  Size: MH
  5. Install the 2 wheelhouse-to-cowl mounting bracket bolts (4, 5).
  6. Tighten
    Tighten the wheelhouse-to-cowl bolts to 25 N·m (18 lb ft).


    Object Number: 277568  Size: SH
  7. Install the fender-to-wheelhouse bolts (3) and the nuts (2).
  8. Tighten
    Tighten the fender-to-wheelhouse bolts to 25 N·m (18 lb ft).

  9. Install the left front tire and wheel assembly. Refer to Tire and Wheel Removal and Installation in Tires and Wheels.
  10. Lower the vehicle.
  11. Install the battery. Refer to Battery Replacement in Engine Electrical.
  12. Install the battery tray. Refer to Battery Tray Replacement in Engine Electrical.
  13. Tighten
    Tighten the tray bolts to 9 N·m (80 lb in).

  14. Connect the battery cables on diesel models.
  15. Close the hood.

Wheelhouse Panel Replacement Right

Removal Procedure

  1. Raise the hood.
  2. Caution: Unless directed otherwise, the ignition and start switch must be in the OFF or LOCK position, and all electrical loads must be OFF before servicing any electrical component. Disconnect the negative battery cable to prevent an electrical spark should a tool or equipment come in contact with an exposed electrical terminal. Failure to follow these precautions may result in personal injury and/or damage to the vehicle or its components.

  3. Disconnect the battery cables, if equipped.
  4. Remove the battery. Refer to Battery Replacement in Engine Electrical.
  5. Remove the battery tray. Refer to Battery Tray Replacement in Engine Electrical.
  6. Remove the heater hoses from the clip on the wheelhouse.
  7. Remove the air cleaner assembly. Refer to the appropriate procedure:
  8. •  Air Cleaner Assembly Replacement in Engine Controls -- 4.3L
    •  Air Cleaner Assembly Replacement in Engine Controls -- 4.8L, 5.3L and 6.3L
  9. Remove the air conditioning evaporator tube from the clip.
  10. Raise and support the vehicle. Refer to Lifting and Jacking the Vehicle in General Information.
  11. Remove the right front tire and wheel assembly. Refer to Tire and Wheel Removal and Installation in Tires and Wheels.

  12. Object Number: 629337  Size: SH
  13. Remove the fender-to-wheelhouse bolts (5).

  14. Object Number: 629335  Size: SH
  15. Remove the 2 bolts (5, 4) holding the wheelhouse to the cowl mounting brackets (2, 3).
  16. Remove the 3 wheelhouse to the radiator support bolts.
  17. Remove the wheelhouse panel from the vehicle.
  18. Tilt the panel out of the vehicle.

Installation Procedure

  1. Tilt the panel into the vehicle.
  2. Install the wheelhouse panel to the vehicle.


    Object Number: 629337  Size: SH

    Notice: Use the correct fastener in the correct location. Replacement fasteners must be the correct part number for that application. Fasteners requiring replacement or fasteners requiring the use of thread locking compound or sealant are identified in the service procedure. Do not use paints, lubricants, or corrosion inhibitors on fasteners or fastener joint surfaces unless specified. These coatings affect fastener torque and joint clamping force and may damage the fastener. Use the correct tightening sequence and specifications when installing fasteners in order to avoid damage to parts and systems.

  3. Install the 3 wheelhouse to radiator support bolts (4) and the nuts (5).
  4. Tighten
    Tighten the wheelhouse to radiator support bolts to 25 N·m (18 lb ft).


    Object Number: 629335  Size: SH
  5. Install the 2 wheelhouse-to-cowl mounting bracket bolts.
  6. Tighten
    Tighten the wheelhouse to the cowl bolts to 25 N·m (18 lb ft).

  7. Install the fender to the wheelhouse bolts and the wheelhouse nuts.
  8. Tighten
    Tighten the fender to the wheelhouse bolts to 25 N·m (18 lb ft).

  9. Install the right front wheel. Refer to Tire and Wheel Removal and Installation in Tires and Wheels.
  10. Lower the vehicle.
  11. Install the air conditioning evaporator tube into the clip.
  12. Install the air cleaner assembly to the wheelhouse. Refer to the appropriate procedure:
  13. •  Air Cleaner Assembly Replacement in Engine Controls -- 4.3L
    •  Air Cleaner Assembly Replacement in Engine Controls -- 4.8L, 5.3L and 6.3L
  14. Install the heater hoses into the clip.
  15. Install the battery tray. Refer to Battery Tray Replacement in Engine Electrical.
  16. Install the battery. Refer to Battery Replacement in Engine Electrical.
  17. Connect the battery cables.