GM Service Manual Online
For 1990-2009 cars only

Heater Temperature Sensor Replacement Front Lower

Removal Procedure


    Object Number: 626330  Size: SH
  1. Remove the front heater air temperature sensor (3) and wiring harness assembly from the floor air outlet (2).
  2. Disconnect the electrical connector from the front heater air temperature sensor (3).

Installation Procedure


    Object Number: 626330  Size: SH
  1. Connect the front heater air temperature sensor (3) to the electrical connector.
  2. Install the front heater air temperature sensor (3) and wiring harness assembly to the floor air outlet (2).

Heater Temperature Sensor Replacement Rear Lower

Removal Procedure

  1. Remove the Rear Quarter Trim Panel. Refer to Rear Quarter Trim Panel Replacement in Interior Trim.

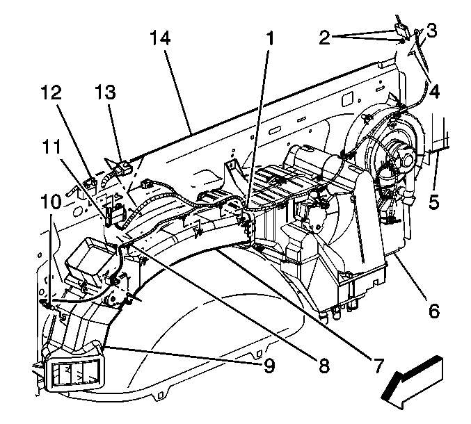
  2. Object Number: 612466  Size: SH
  3. Remove the rear lower duct air temperature sensor -- auxiliary (10) and wiring harness assembly from the air distributor duct (7).
  4. Disconnect the electrical connector from the rear lower duct air temperature sensor -- auxiliary.

Installation Procedure


    Object Number: 612466  Size: SH
  1. Connect the rear lower duct air temperature sensor -- auxiliary (10) to the electrical connector.
  2. Install the rear lower duct air temperature sensor -- auxiliary and wiring harness assembly to the air distributor duct (7).
  3. Install the Rear Quarter Trim Panel. Refer to Rear Quarter Trim Panel Replacement in Interior Trim.