GM Service Manual Online
For 1990-2009 cars only
Makes
🢒
Chevrolet
🢒
2001
🢒
Tahoe - 4WD
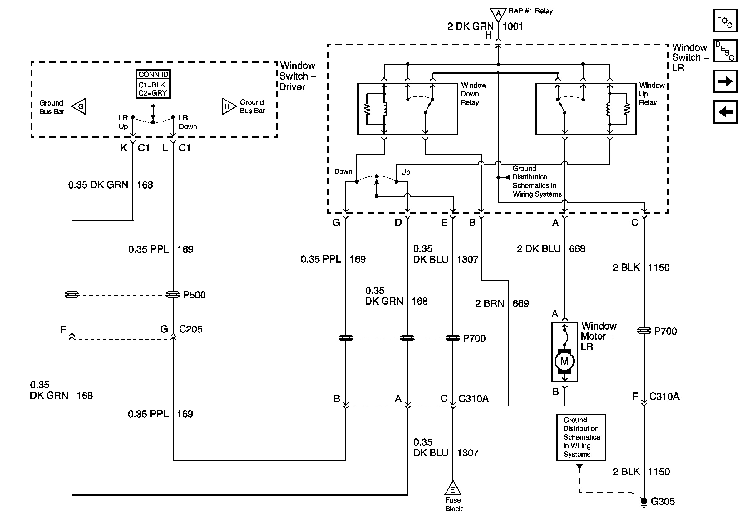
🢒 Window Switches-Driver and LR, G305
Window Switches-Driver and LR, G305
Window Switches-Driver and LR, G305
Master Electrical Component List
Power Windows Description and Operation
Window Switches, G306
Window Switches, Window Motors
Window Switches, Window Motors
Window Switches, G306
RAP Relay, RAP 2 Relay, Ignition Switch, BCM
G305 and G306
Window Switches, Window Motors
G305 and G306