GM Service Manual Online
For 1990-2009 cars only
Figure 1:

Blower Controls - Primary


Object Number: 775498  Size: FS
Master Electrical Component List
Air Delivery Description and Operation
A/C Compressor Controls
Air Delivery Controls - Primary, Recirculation Actuator
IGNITION, RUN, ACCESSORY, and RAP Bus Bars - RAP #1 and RAP #2 Fuses
B+ Bus Bar
G200 - 1 of 2
Figure 2:

A/C Compressor Controls


Object Number: 775515  Size: FS
Master Electrical Component List
Air Temperature Description and Operation
Air Delivery Controls - Primary, Recirculation Actuator
Blower Controls - Primary
B+ Bus Bar
IGNITION, RUN, and START Bus Bar
G103, G105, and G106
G100 and G110
Figure 3:

Air Delivery Controls - Primary, Recirculation Actuator


Object Number: 775516  Size: FS
Master Electrical Component List
Air Delivery Description and Operation
Air Delivery Controls - Primary, Mode and Air Temperature Actuators
A/C Compressor Controls
4WD and HVAC I Fuses
Blower Controls - Primary
Air Delivery Controls - Primary, Mode and Air Temperature Actuators
Air Delivery Controls - Primary, Mode and Air Temperature Actuators
Air Delivery Controls - Primary, Mode and Air Temperature Actuators
Air Delivery Controls - Primary, Mode and Air Temperature Actuators
Air Delivery Controls - Primary, Mode and Air Temperature Actuators
A/C Compressor Controls
G200 - 1 of 2
G200 - 1 of 2
Air Delivery Controls - Primary, Mode and Air Temperature Actuators
Air Delivery Controls - Primary, Mode and Air Temperature Actuators
A/C Compressor Controls
Figure 4:

Air Delivery Controls - Primary, Mode and Air Temperature Actuators


Object Number: 775518  Size: FS
Master Electrical Component List
Air Delivery Description and Operation
Auxiliary Blower Controls (w/o Sunroof), Relays and Blower Motor (w/Heater A/C Only)
Air Delivery Controls - Primary, Recirculation Actuator
Radio, CD Player, and HVAC Control Module
Rear Window Defogger Control
Air Delivery Controls - Primary, Recirculation Actuator
Air Delivery Controls - Primary, Recirculation Actuator
Air Delivery Controls - Primary, Recirculation Actuator
Air Delivery Controls - Primary, Recirculation Actuator
Air Delivery Controls - Primary, Recirculation Actuator
Air Delivery Controls - Primary, Recirculation Actuator
Air Delivery Controls - Primary, Recirculation Actuator
Figure 5:

Auxiliary Blower Controls (w/o Sunroof), Relays and Blower Motor (w/Heat or A/C Only)


Object Number: 775506  Size: FS
Master Electrical Component List
Air Delivery Description and Operation
Auxiliary Blower Controls (w/o Sunroof) - Device Controls (w/Heat or A/C Only)
Air Delivery Controls - Primary, Mode and Air Temperature Actuators
RR HVAC, EXP LPS, ATC, and RR WPR B Fuses
IGN 3 Fuse
IGN 3 Fuse
G410 - 1 of 2
Auxiliary Blower Controls (w/o Sunroof) - Device Controls (w/Heat or A/C Only)
Auxiliary Blower Controls (w/o Sunroof) - Device Controls (w/Heat or A/C Only)
Auxiliary Blower Controls (w/o Sunroof) - Device Controls (w/Heat or A/C Only)
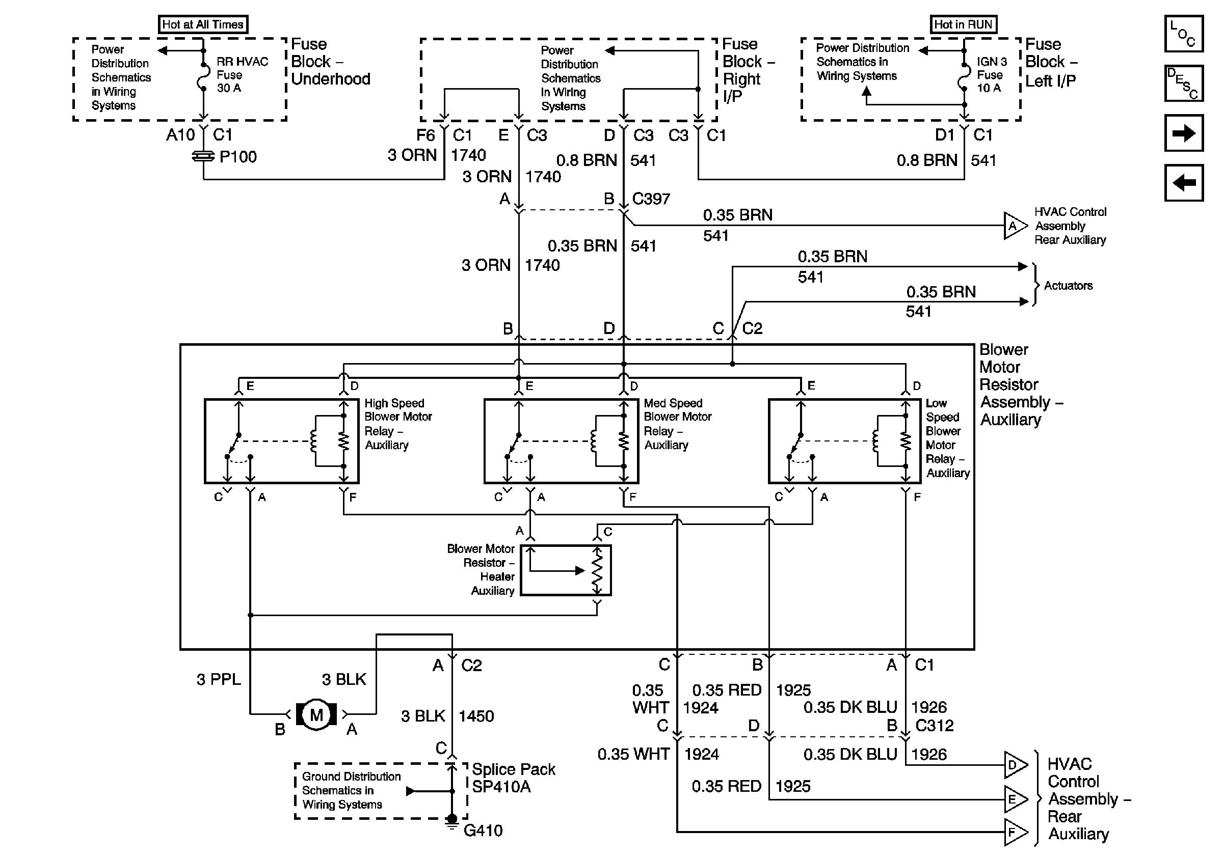
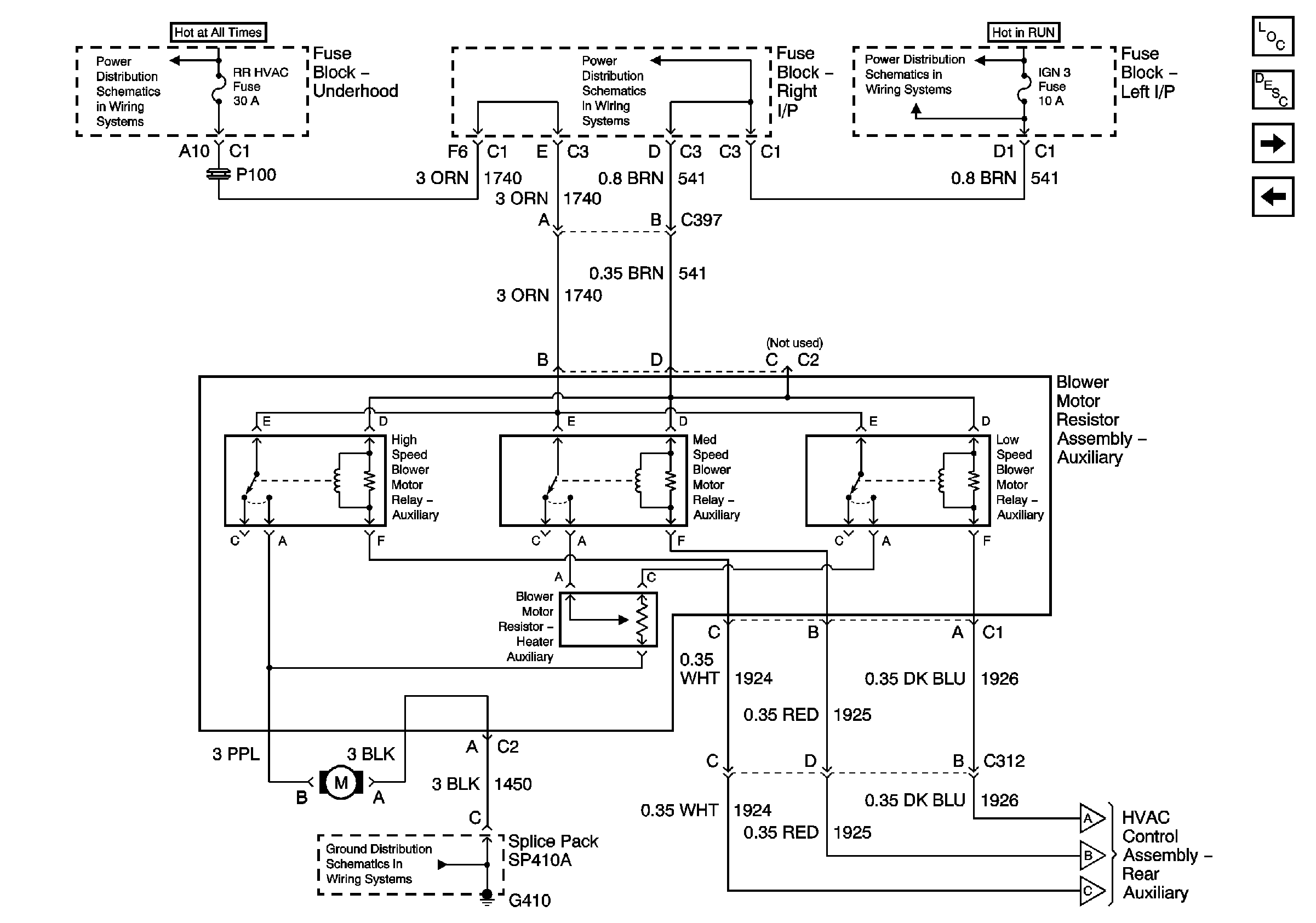
Figure 6:

Auxiliary Blower Controls (w/o Sunroof) - Device Controls (w/Heat or A/C Only)


Object Number: 775508  Size: FS
Master Electrical Component List
Air Delivery Description and Operation
Auxiliary Blower Controls (w/o Sunroof) - Relays and Blower Motor (w/Heat and A/C)
Auxiliary Blower Controls (w/o Sunroof), Relays and Blower Motor (w/Heater A/C Only)
HVAC Auxiliary Control
Auxiliary Blower Controls (w/o Sunroof), Relays and Blower Motor (w/Heater A/C Only)
Auxiliary Blower Controls (w/o Sunroof), Relays and Blower Motor (w/Heater A/C Only)
Auxiliary Blower Controls (w/o Sunroof), Relays and Blower Motor (w/Heater A/C Only)
G410 - 1 of 2
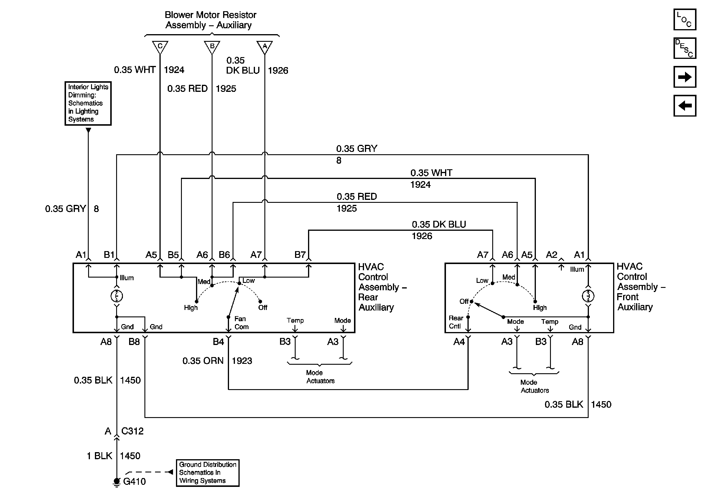
Figure 7:

Auxiliary Blower Controls (w/o Sunroof) - Relays and Blower Motor (w/Heat and A/C)


Object Number: 775513  Size: FS
Master Electrical Component List
Air Delivery Description and Operation
Auxiliary Blower Controls (w/o Sunroof) - Device Controls (w/Heat and A/C)
Auxiliary Blower Controls (w/o Sunroof) - Device Controls (w/Heat or A/C Only)
RR HVAC, EXP LPS, ATC, and RR WPR B Fuses
IGN 3 Fuse
IGN 3 Fuse
Auxiliary Blower Controls (w/o Sunroof) - Device Controls (w/Heat and A/C)
G410 - 1 of 2
Auxiliary Blower Controls (w/o Sunroof) - Device Controls (w/Heat and A/C)
Auxiliary Blower Controls (w/o Sunroof) - Device Controls (w/Heat and A/C)
Auxiliary Blower Controls (w/o Sunroof) - Device Controls (w/Heat and A/C)
Figure 8:

Auxiliary Blower Controls (w/o Sunroof) - Device Controls (w/Heat and A/C)


Object Number: 775514  Size: FS
Master Electrical Component List
Air Delivery Description and Operation
Auxiliary Blower Controls (w/Sunroof) - (w/Heat or A/C Only)
Auxiliary Blower Controls (w/o Sunroof) - Relays and Blower Motor (w/Heat and A/C)
HVAC Auxiliary Control
Auxiliary Blower Controls (w/o Sunroof) - Relays and Blower Motor (w/Heat and A/C)
Auxiliary Blower Controls (w/o Sunroof) - Relays and Blower Motor (w/Heat and A/C)
Auxiliary Blower Controls (w/o Sunroof) - Relays and Blower Motor (w/Heat and A/C)
Auxiliary Blower Controls (w/o Sunroof) - Relays and Blower Motor (w/Heat and A/C)
G410 - 1 of 2
Figure 9:

Auxiliary Blower Controls (w/Sunroof) - (w/Heat or A/C Only)


Object Number: 775501  Size: FS
Master Electrical Component List
Air Delivery Description and Operation
Auxiliary Blower Controls (w/Sunroof) - (w/Heat and A/C)
Auxiliary Blower Controls (w/o Sunroof) - Device Controls (w/Heat and A/C)
RR HVAC, EXP LPS, ATC, and RR WPR B Fuses
IGN 3 Fuse
IGN 3 Fuse
G410 - 1 of 2
HVAC Auxiliary Control
Figure 10:

Auxiliary Blower Controls (w/Sunroof) - (w/Heat and A/C)


Object Number: 775505  Size: FS
Master Electrical Component List
Air Delivery Description and Operation
HVAC Auxiliary Control
Auxiliary Air Delivery Controls (w/o Sunroof)
Auxiliary Blower Controls (w/Sunroof) - (w/Heat or A/C Only)
B+ Bus Bar
IGN 3 Fuse
IGN 3 Fuse
HVAC Auxiliary Control
G410 - 1 of 2
G410 - 1 of 2
Figure 11:

Auxiliary Air Delivery Controls (w/o Sunroof)


Object Number: 775523  Size: FS
Master Electrical Component List
Air Delivery Description and Operation
Auxiliary Air Delivery Controls (w/Sunroof)
Auxiliary Blower Controls (w/Sunroof) - (w/Heat and A/C)
IGN 3 Fuse
IGN 3 Fuse
G410 - 1 of 2
Auxiliary Blower Controls (w/o Sunroof) - Relays and Blower Motor (w/Heat and A/C)
Figure 12:

Auxiliary Air Delivery Controls (w/Sunroof)


Object Number: 775525  Size: FS
Master Electrical Component List
Air Delivery Description and Operation
Auxiliary Air Delivery Controls (w/o Sunroof)
IGN 3 Fuse
IGN 3 Fuse
Auxiliary Blower Controls (w/o Sunroof) - Relays and Blower Motor (w/Heat and A/C)
G410 - 1 of 2