GM Service Manual Online
For 1990-2009 cars only
Makes
🢒
Chevrolet
🢒
2007
🢒
Tahoe - 4WD
🢒
Power and Signal Distribution
🢒
Wiring Systems and Power Management
🢒 Trailer Connector/Provision Schematics
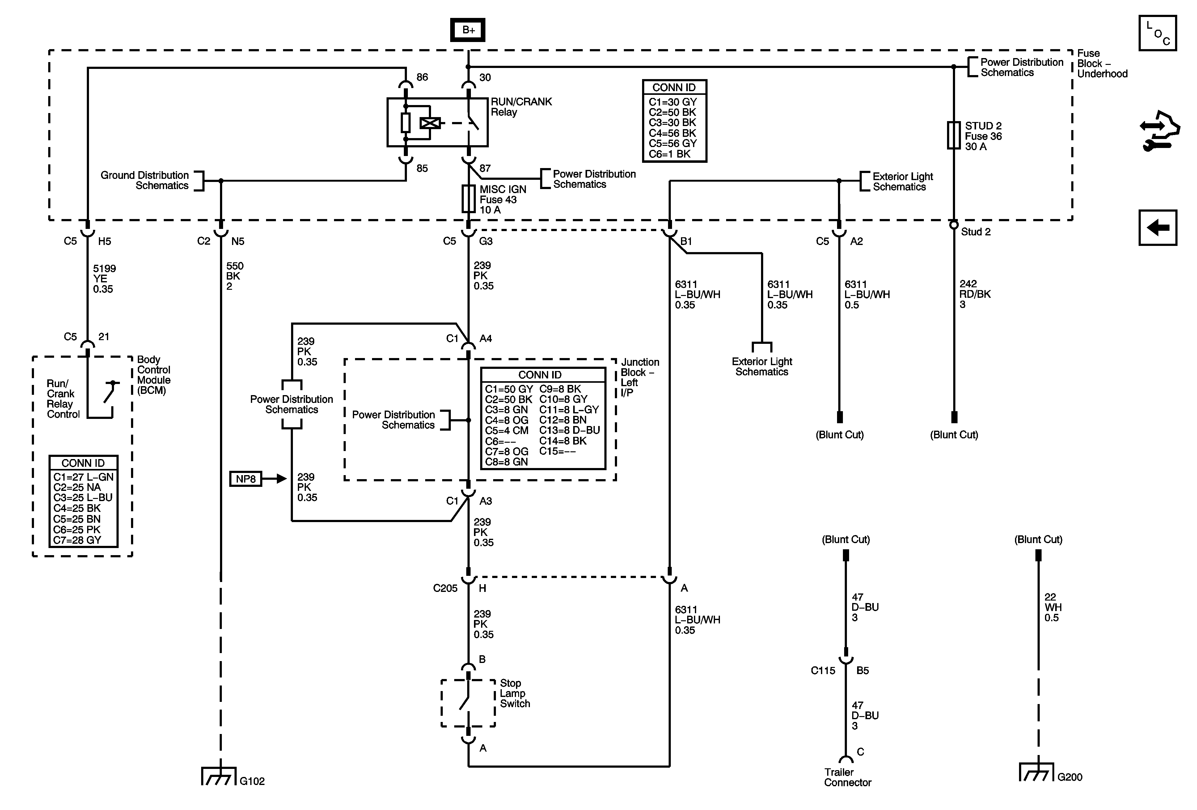
Figure
1:
Trailer Lighting Control - Export 1 of 2 and all Domestic
Master Electrical Component List
Control Module References
Export Trailer Wiring - 2 of 2
B+ Bus - 1 of 3
Backup Lamps
Park Lamp Controls and Front Park Lamps
Export Trailer Wiring - 2 of 2
Export Trailer Wiring - 2 of 2
Export Trailer Wiring - 2 of 2
Export Trailer Wiring - 2 of 2
Export Trailer Wiring - 2 of 2
Export Trailer Wiring - 2 of 2
Export Trailer Wiring - 2 of 2
G400
Figure
2:
Export Trailer Wiring -- 2 of 2
Master Electrical Component List
Control Module References
Trailer Brake Control - Domestic
Trailer Lighting Control - Export 1 of 2 and all Domestic
Park Lamp Controls and Front Park Lamps
Trailer Lighting Control - Export 1 of 2 and all Domestic
Trailer Lighting Control - Export 1 of 2 and all Domestic
Stop Lamp Controls and CHMSL
G200 - 1 of 2
G303, G304, and G305
G400
Trailer Lighting Control - Export 1 of 2 and all Domestic
Trailer Lighting Control - Export 1 of 2 and all Domestic
Trailer Lighting Control - Export 1 of 2 and all Domestic
Trailer Lighting Control - Export 1 of 2 and all Domestic
Trailer Lighting Control - Export 1 of 2 and all Domestic
Figure
3:
Trailer Brake Control - Domestic
Master Electrical Component List
Control Module References
Export Trailer Wiring - 2 of 2
G102 and G108
RUN/CRANK Bus - AIRBAG IGN, MISC IGN, ans SEO/ALC Fuses
B+ Bus - 1 of 3
RUN/CRANK Bus - AIRBAG IGN, MISC IGN, ans SEO/ALC Fuses
RUN/CRANK Bus - AIRBAG IGN, MISC IGN, ans SEO/ALC Fuses
Stop Lamp Controls and CHMSL
G102 and G108
G200 - 1 of 2