GM Service Manual Online
For 1990-2009 cars only

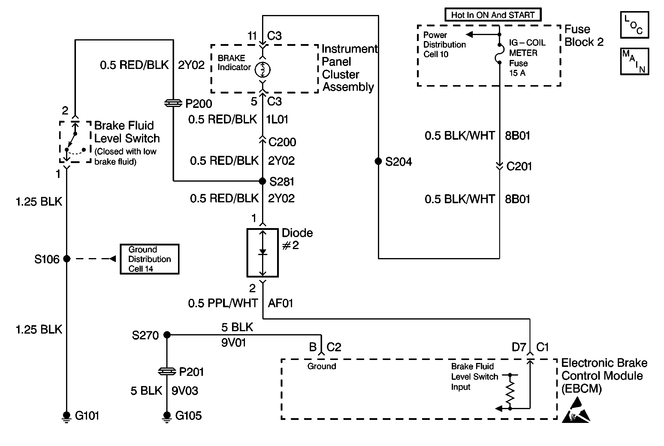
Object Number: 233574  Size: MF
ABS Components
Antilock Brake System Schematics

Circuit Description

DTC C1286 is provided as an "information only" test and reflects the status of the command issued by the EBCM to illuminate the red BRAKE warning indicator.

Conditions for Setting the DTC

When another diagnostic DTC issues a command to illuminate the red BRAKE warning indicator, DTC C1286 will be stored in memory as a history DTC at the conclusion of the ignition cycle if the other DTC is an intermittent condition.

Action Taken When the DTC Sets

If another DTC issues a command to illuminate the BRAKE warning indicator, DTC C1286 is stored as a history DTC at the conclusion of the ignition cycle.

Conditions for Clearing the DTC

    • The condition responsible for setting the DTC no longer exists and the Scan Tool Clear DTCs function is used.
    • 100 drive cycles pass with no DTCs detected. A drive cycle consists of starting the vehicle, driving the vehicle over 16 km/h (10 mph), stopping and then turning the ignition off.

Diagnostic Aids

The following ABS mechanical DTCs command the red BRAKE warning indicator to illuminate. The DTCs will also cause the EBCM to store DTC C1286 during shutdown:

    • C1242
    • C1246
    • C1251

If the motors are not in their home position, the following electrical DTCs will also command the red BRAKE warning indicator ON:

    • C1214
    • C1216
    • C1218
    • C1236
    • C1255
    • C1264
    • C1265
    • C1266

If any of the electrical DTCs are indicated along with DTC C1286, correct the electrical DTCs prior to addressing a DTC C1286 malfunction.

Step

Action

Value(s)

Yes

No

1

Was the Diagnostic System Check performed?

--

Go to Step 2

Go to Diagnostic System Check

2

  1. Turn the ignition switch to ON.
  2. Install the Scan Tool .
  3. Use the Scan Tool in order to inspect for DTCs.

Are any other DTCs set with DTC C1286 as a current or history DTC?

--

Go to Diagnostic System Check

Go to Step 3

3

  1. Use the Scan Tool in order to clear DTC C1286.
  2. Use the Scan Tool in order to recheck for current DTCs.

Did DTC C1286 reset as a current DTC?

--

Go to Step 4

Go to Diagnostic System Check

4

Replace the EBCM. Refer to Electronic Brake Control Module Replacement .

Is the repair complete?

--

Go to Diagnostic System Check

--