GM Service Manual Online
For 1990-2009 cars only
Makes
🢒
Chevrolet
🢒
1998
🢒
Tracker - 2WD
🢒
HVAC
🢒
HVAC Systems - Manual
🢒 HVAC Blower Control Schematics
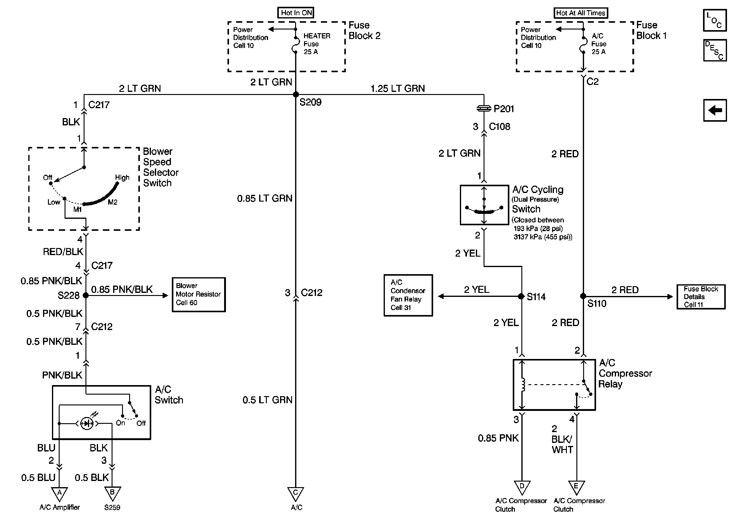
Figure
1:
Cell 63: HVAC Blower Controls, 1 of 2
HVAC Components
HVAC Blower Controls Circuit Description
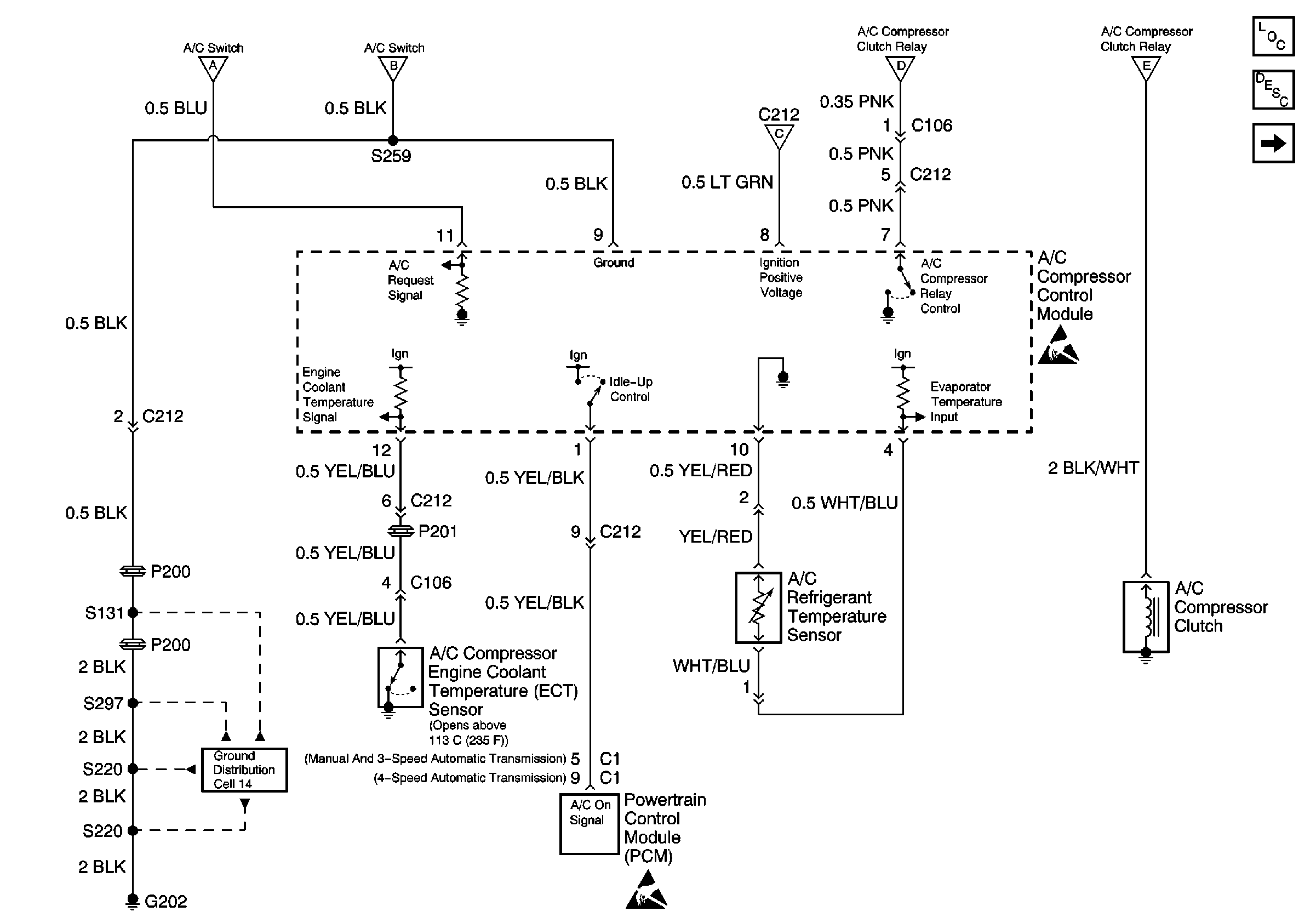
Cell 63: HVAC Blower Controls, 2 of 2
Handling ESD Sensitive Parts Notice
Handling ESD Sensitive Parts Notice
Ground Distribution Schematics
Figure
2:
Cell 63: HVAC Blower Controls, 2 of 2
Power Distribution Schematics
Power Distribution Schematics
Heater Blower Controls Schematics
Fuse Block Schematics
HVAC Components
HVAC Blower Controls Circuit Description
Cell 63: HVAC Blower Controls, 1 of 2