GM Service Manual Online
For 1990-2009 cars only
Makes
🢒
Chevrolet
🢒
1998
🢒
Tracker - 2WD
🢒
Body and Accessories
🢒
Lighting Systems
🢒 Headlights/Daytime Running Lights (DRL) Schematics
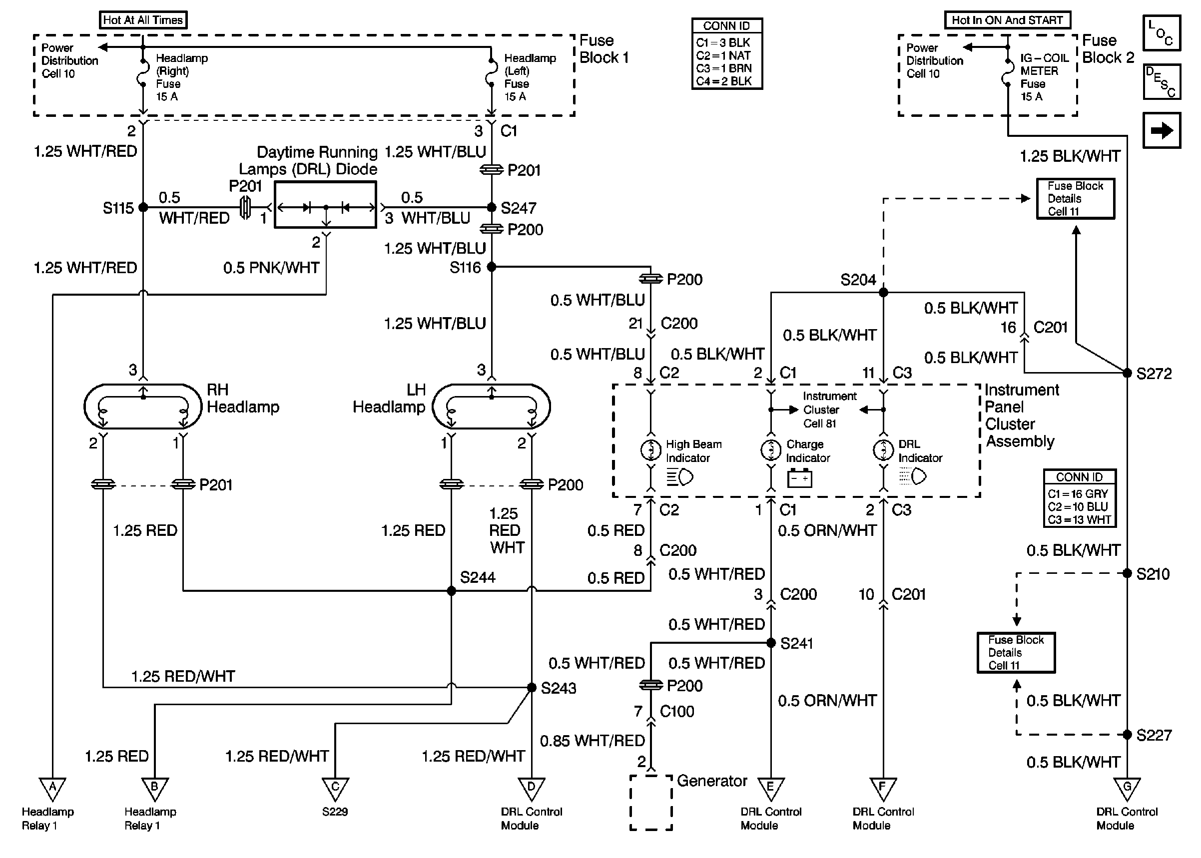
Figure
1:
Cell 102: IP Cluster Assembly
Power Distribution Schematics
Power Distribution Schematics
Lighting Systems Components
Lighting System Description
Cell 102: Control Module
Fuse Block Schematics
Fuse Block Schematics
Instrument Cluster: Analog Schematics
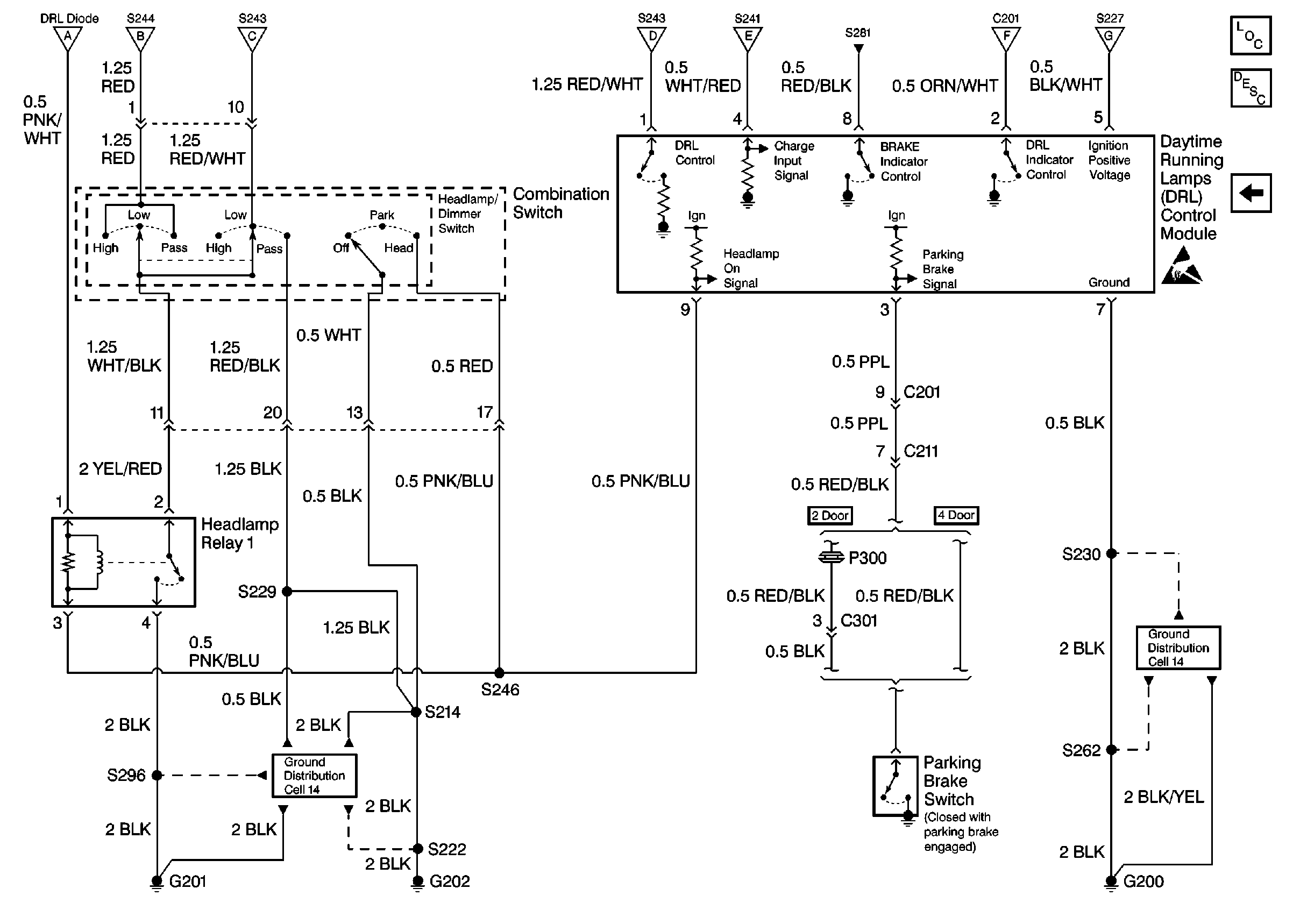
Figure
2:
Cell 102: Control Module
Ground Distribution Schematics
Lighting Systems Components
Headlights/Daytime Running Lights (DRL) Circuit Description
Cell 102: IP Cluster Assembly
Handling ESD Sensitive Parts Notice
Ground Distribution Schematics