GM Service Manual Online
For 1990-2009 cars only
Makes
🢒
Chevrolet
🢒
2000
🢒
Tracker - 2WD
🢒
Body and Accessories
🢒
Lighting Systems
🢒 Headlights/Daytime Running Lights (DRL) Schematics
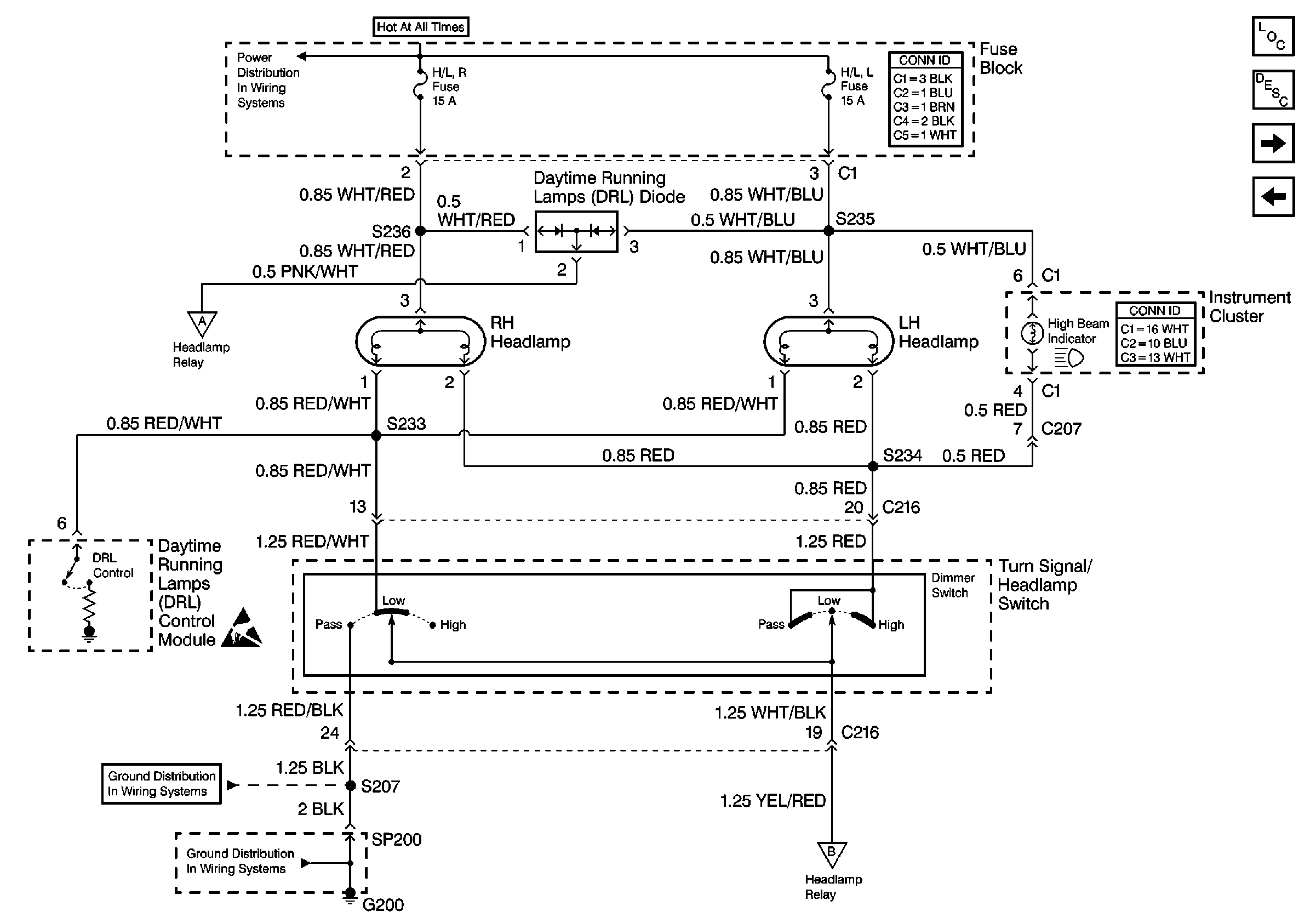
Figure
1:
Power, Ground, Park Brake Switch, Generator
Lighting Systems Components
Headlights/Daytime Running Lights (DRL) Circuit Description
Headlamps, DRL Diode, Instrument Cluster
Handling ESD Sensitive Parts Notice
Charging System
HAZ, D/L, TAIL, STOP and DOME Fuses
G200 (1 of 2)
G200 (1 of 2)
IG Fuse
IG Fuse
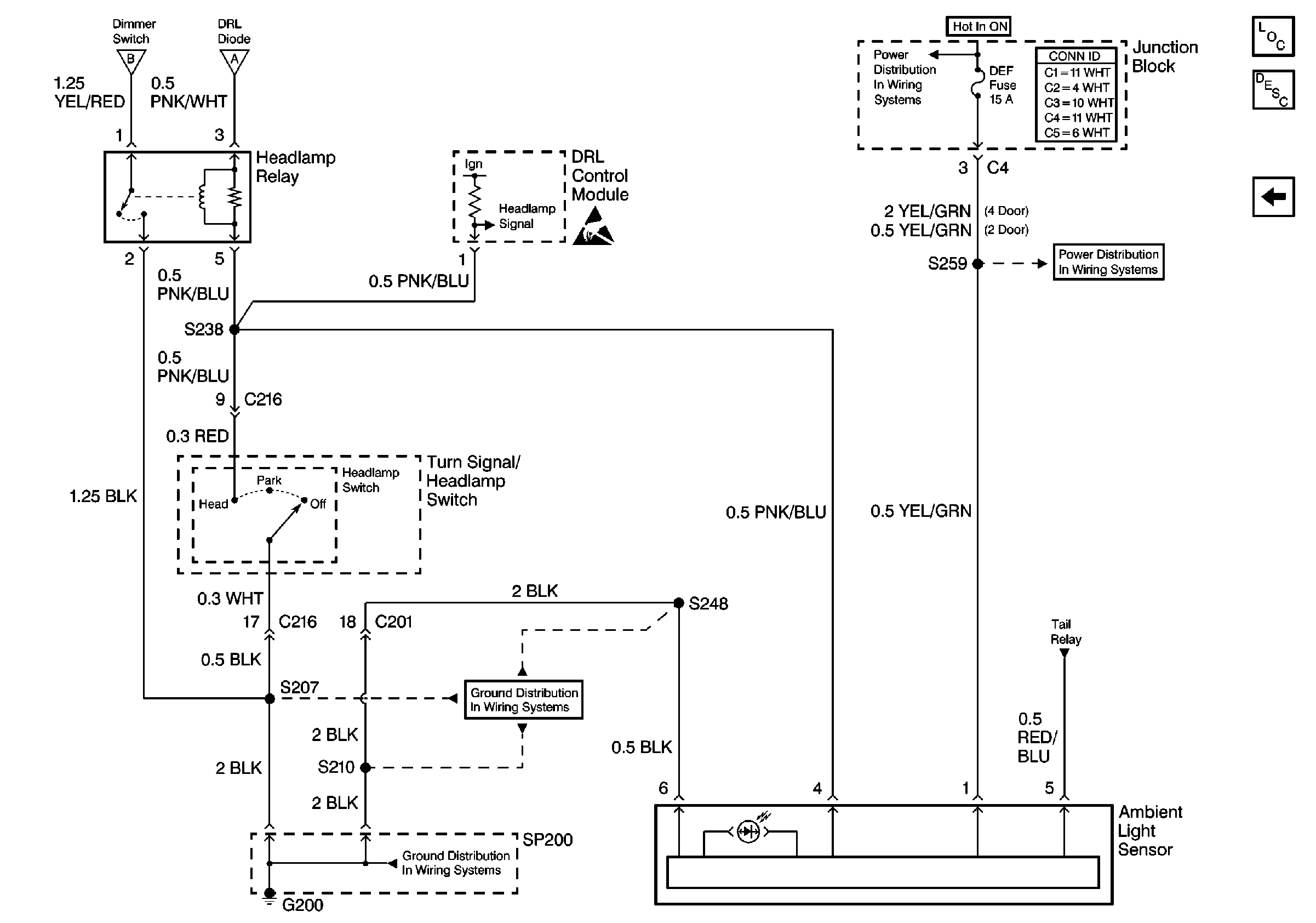
Figure
2:
Headlamps, DRL Diode, Instrument Cluster
Lighting Systems Components
Headlights/Daytime Running Lights (DRL) Circuit Description
Ambient Light Sensor, Turn Signal/Headlamp Switch, HEAdlAmp RelAy
Power, Ground, Park Brake Switch, Generator
H/L, HTR, IG and LAMP Fuses
G200 (1 of 2)
G200-G201
Handling ESD Sensitive Parts Notice
Figure
3:
Ambient Light Sensor, Turn Signal/Headlamp Switch, Headlamp Relay
Lighting Systems Components
Headlights/Daytime Running Lights (DRL) Circuit Description
Headlamps, DRL Diode, Instrument Cluster
CIG, DEF and P/W Fuses
CIG, DEF and P/W Fuses
G200 (1 of 2)
G200 (1 of 2)
Handling ESD Sensitive Parts Notice