GM Service Manual Online
For 1990-2009 cars only
Makes
🢒
Chevrolet
🢒
2000
🢒
Tracker - 2WD
🢒
Body and Accessories
🢒
Lighting Systems
🢒 Interior Lights Dimming Schematics
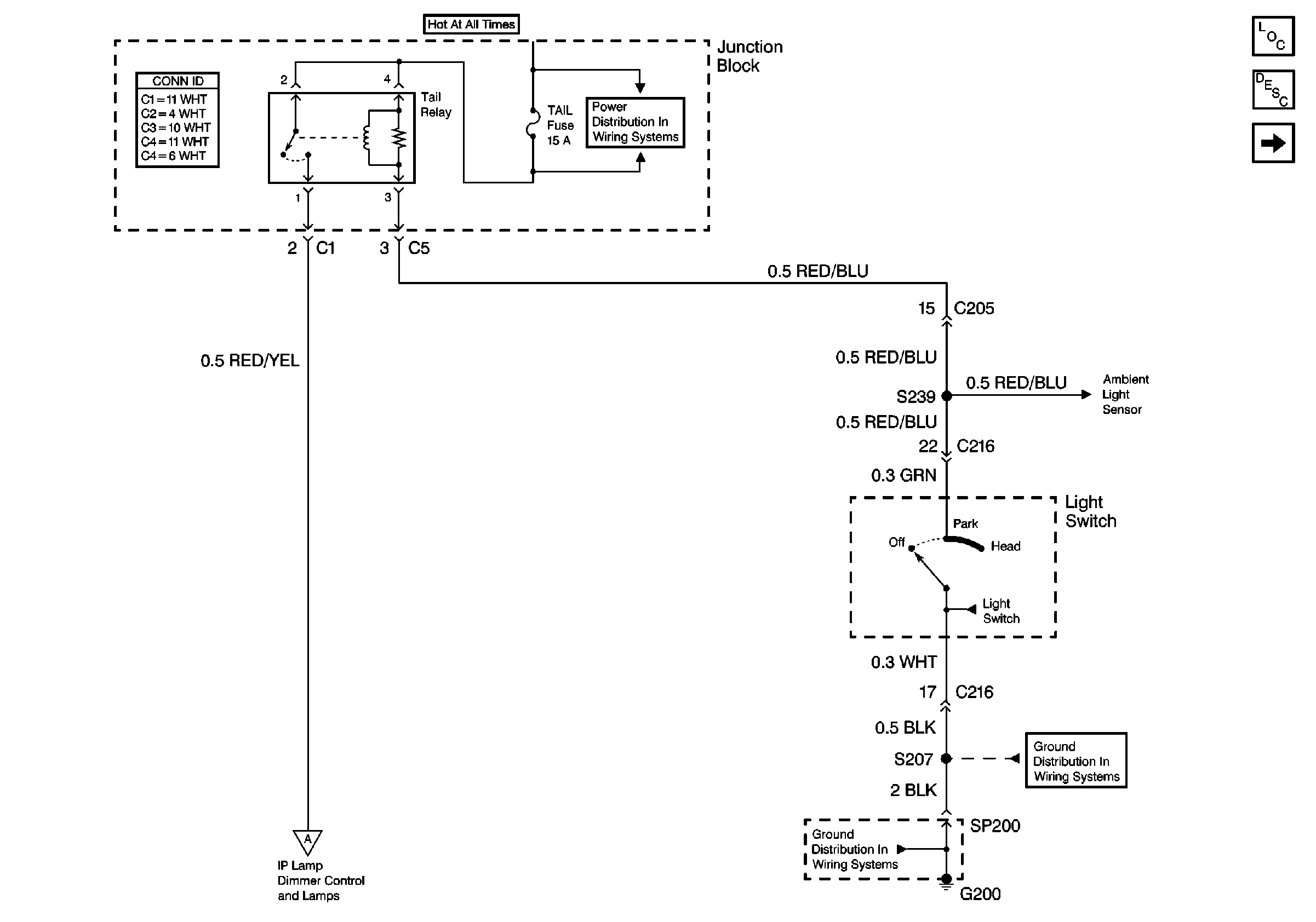
Figure
1:
Light Switch and Tail Relay
Figure
2:
Instrument Panel Lamp Dimmer Control and Lamps
Lighting Systems Components
Interior Lights Dimming Circuit Description
Light Switch and Tail Relay
G200 (2 of 2)
G200 (1 of 2)