 
The heated oxygen sensors (HO2S) increase the amount of time the sensor spends in Closed Loop fuel control operation or catalyst monitoring operation. The oxygen sensor heater greatly reduces the amount of time required for the fuel control HO2S 1 to become active. The oxygen sensor heater is required by the post-catalyst HO2S 2 in order to maintain the high operating temperatures. The heater helps provide accurate oxygen content readings of the engine exhaust by the HO2S.
The engine is running.
| • | The current of the HO2S heater is more than 5.3 amps or less than 0.15 amps when the heater is On. | 
| • | The voltage of the HO2S heater is more than 13.8 volts or less than 8.7 volts when the heater is On. | 
| • | The voltage of the HO2S heater is 6 volts with the heater Off. | 
| • | One of the above conditions is present for 3 seconds. | 
| • | The powertrain control module (PCM) illuminates the malfunction indicator lamp (MIL) after 2 consecutive ignition cycles in which the diagnostic runs with the fault active. | 
| • | The PCM records the operating conditions at the time the diagnostic fails. This information is stored in the Freeze Frame buffer. | 
| • | The MIL turns off after 3 consecutively passing trips without a fault present. | 
| • | A history DTC will clear after 40 consecutive warm-up cycles without a fault. | 
| • | Perform the scan tool Clear DTC Information function in order to clear the DTC. | 
Check for a faulty electrical connection to the PCM.
If a DTC P0135 is intermittent, driving the vehicle under the following conditions can verify whether the fault is present. Perform the scan tool clear DTC information function. Road test the vehicle while monitoring the DTC P0135 diagnostic on the scan tool under the Not Ran Since Code Cleared selection in the DTC Information menu. If a DTC P0135 appears in the Not Ran Since Code Cleared list, the P0135 diagnostic has not yet run. When the DTC P0135 does not appear in the Not Ran Since Code Cleared list, the P0135 diagnostic has run. If the MIL is NOT illuminated, and there is no Pending DTC Status in DTC Information, the P0135 diagnostic has passed. The DTCs MUST be cleared in order to view the Current Status of the Not Ran Since Code Cleared list. DO NOT forget that the Not Ran Since Code Cleared list only indicates that the test has run, not whether the test passed or failed. The DTC Information screen must be checked for Current or Pending status in order to determine the outcome of the diagnostic test involved.
An intermittent malfunction may be caused by a problem in the HO2S 2 sensor electrical circuit. Inspect the wiring harness and components for any of the following conditions:
| • | Any backed-out terminals | 
| • | Any improper mating of terminals | 
| • | Any broken electrical connector locks | 
| • | Any improperly formed or damaged terminals | 
| • | Any faulty terminal-to-wire connections | 
| • | Any physical damage to the wiring harness | 
| • | A broken wire inside the insulation | 
| • | Any corrosion of the electrical connections, the splices, or the terminals | 
If the DTC P0135 cannot be duplicated, the information included in the Freeze Frame data can be useful in determining vehicle operating conditions when the DTC was first set.
The numbers below refer to the step numbers in the diagnostic table.
The Powertrain OBD System Check prompts the technician to complete some basic checks and store the freeze frame data on the scan tool if applicable. This creates an electronic copy of the data taken when the fault occurred. The information is then stored in the scan tool for later reference.
This step checks whether the malfunction that caused the DTC P0135 is still present. Driving the vehicle under these conditions will verify whether the fault is present. After performing the scan tool clear DTC information function, the DTC P0135 diagnostic can be monitored on the scan tool under the Not Ran Since Code Cleared selection in the DTC Information menu. If DTC P0135 appears in the Not Ran Since Code Cleared list, the P0135 diagnostic has not yet run. When DTC P0135 does not appear in the Not Ran Since Code Cleared list, the P0135 diagnostic has run. If the MIL is NOT illuminated and there is no Pending DTC Status in DTC Information, the P0135 diagnostic has passed. The DTCs MUST be cleared in order to view the Current Status of the Not Ran Since Code Cleared list. DO NOT forget that the Not Ran Since Code Cleared list only indicates that the test has run, not whether the test passed or failed. The DTC Information screen must be checked for Current or Pending status in order to determine the outcome of the diagnostic test involved.
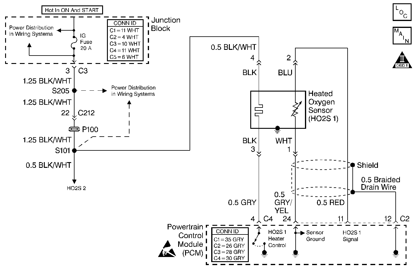
The HO2S 1 heater is powered by the IG-COIL fuse located in the juction block.
This step measures the resistance of the heater circuit of the HO2S 1.
This step checks for a short to ground in the HO2S 1 heater circuit. If no problem is found in the HO2S 1 heater circuit, the problem may be a faulty or shorted HO2S 1.
| Step | Action | Value(s) | Yes | No | 
|---|---|---|---|---|
| Did you perform the Powertrain On-Board Diagnostic (OBD) System Check? | -- | |||
| 
 Does the scan tool indicate DTC P0135 in Last Test Failed? | -- | Go to Diagnostic Aids | ||
| 
 Does the test lamp illuminate? | -- | |||
| 4 | 
 Is the voltage more than the specified value? | 10 V | ||
| 
 Is the HO2S 1 heater resistance within the specified range? | 11.7-15.6 ohms at 20°C (68°F) | |||
| 6 | Inspect the IG-COIL fuse in the fuse block. Is the fuse open? | -- | ||
| 7 | 
 Was a repair necessary? | -- | ||
| 
 Was a repair necessary? | -- | |||
| 9 | Repair the open in the ignition feed circuit. Refer to Wiring Repairs in Wiring Systems. Is the action complete? | -- | -- | |
| 10 | Check for a faulty connection at the HO2S 1 electrical connector. Repair as necessary. Was a repair necessary? | -- | ||
| 11 | Replace the HO2S 1. Refer to Heated Oxygen Sensor Replacement . Is the action complete? | -- | -- | |
| 12 | Important: The replacement PCM must be programmed. Replace the PCM. Refer to Powertrain Control Module Replacement/Programming . Is the action complete? | -- | -- | |
| 13 | 
 Are any DTCs displayed on the scan tool? | -- | System OK |