GM Service Manual Online
For 1990-2009 cars only
Figure 1:

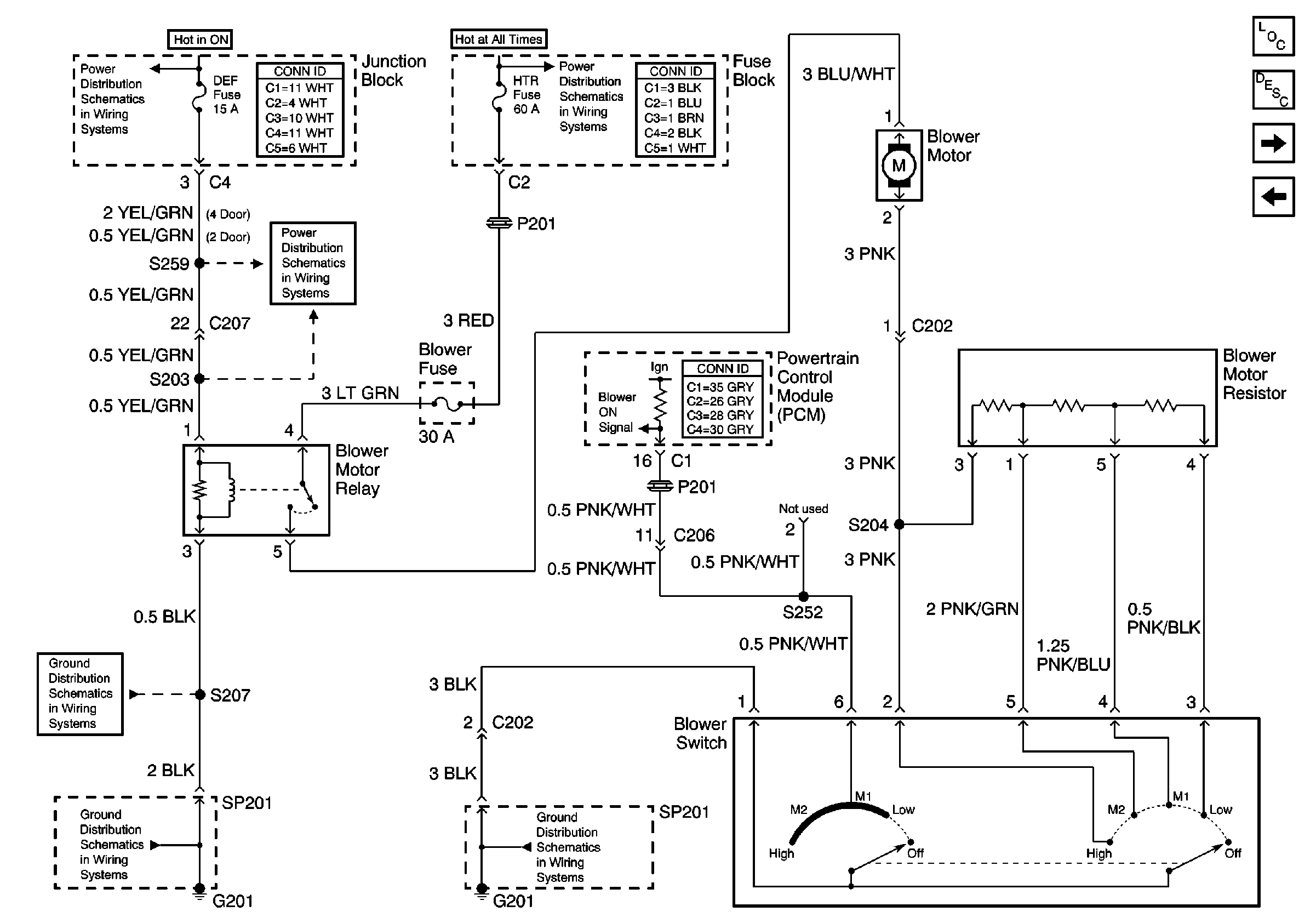
Blower Control w/o A/C


Object Number: 674878  Size: FS
Master Electrical Component List
Air Delivery Description and Operation
Blower Control w/ A/C
H/L, HTR, IG, and Lamp Fuses
G200 (1 of 2)
G200 and G201
CIG, DEF and P/W Fuses
CIG, DEF and P/W Fuses
G201
Figure 2:

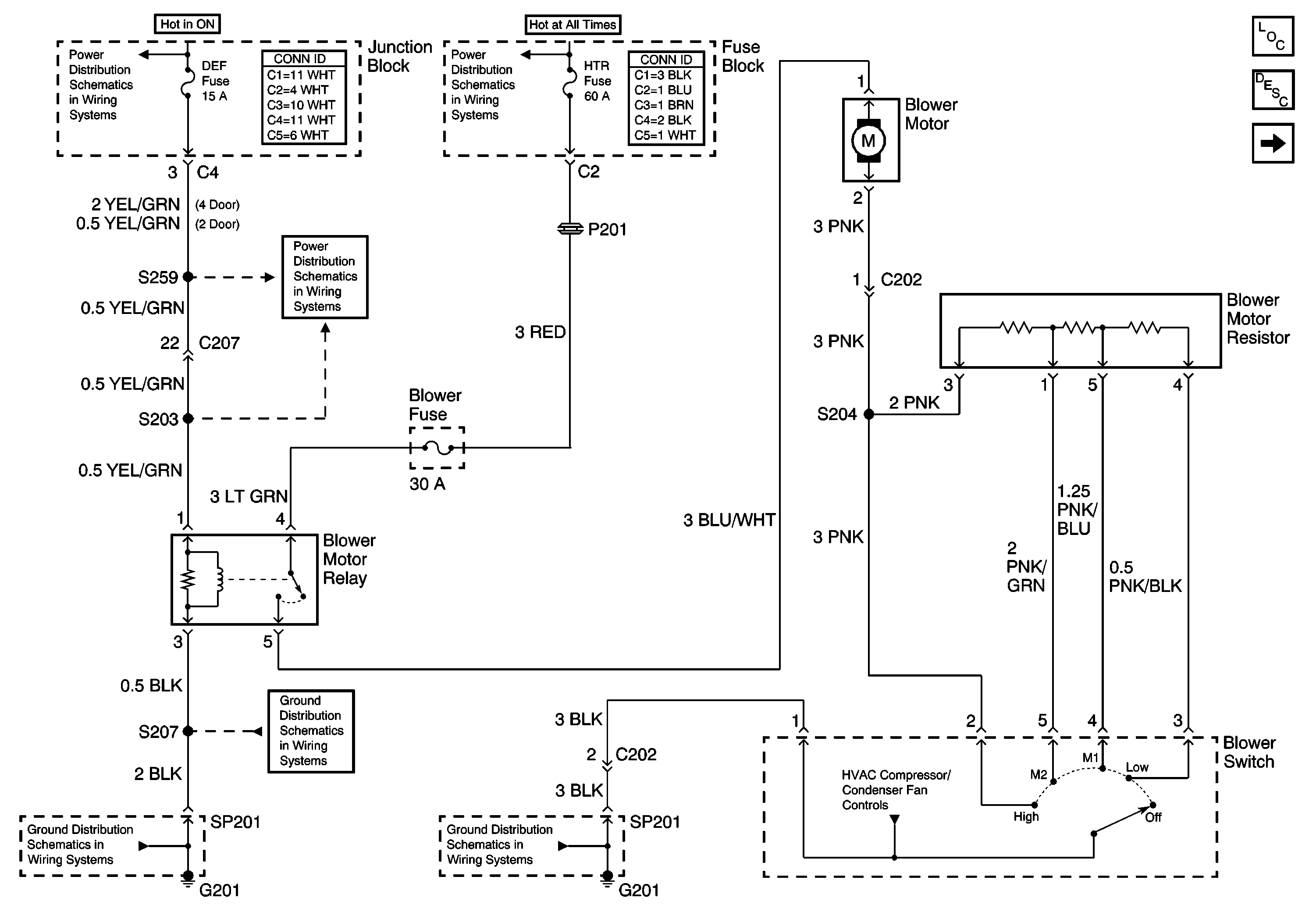
Blower Control w/A/C


Object Number: 489949  Size: FS
Master Electrical Component List
Air Delivery Description and Operation
ECT Sensor, Evaporator Temperature Sensor, A/C Compressor Control Module
Blower Control w/o A/C
G200 (1 of 2)
H/L, HTR, IG, and Lamp Fuses
G201
G200 and G201
CIG, DEF and P/W Fuses
CIG, DEF and P/W Fuses
Figure 3:

Compressor Control Module, ECT, Evaporator Temp Sensor and PCM


Object Number: 674884  Size: FS
Master Electrical Component List
Air Temperature Description and Operation
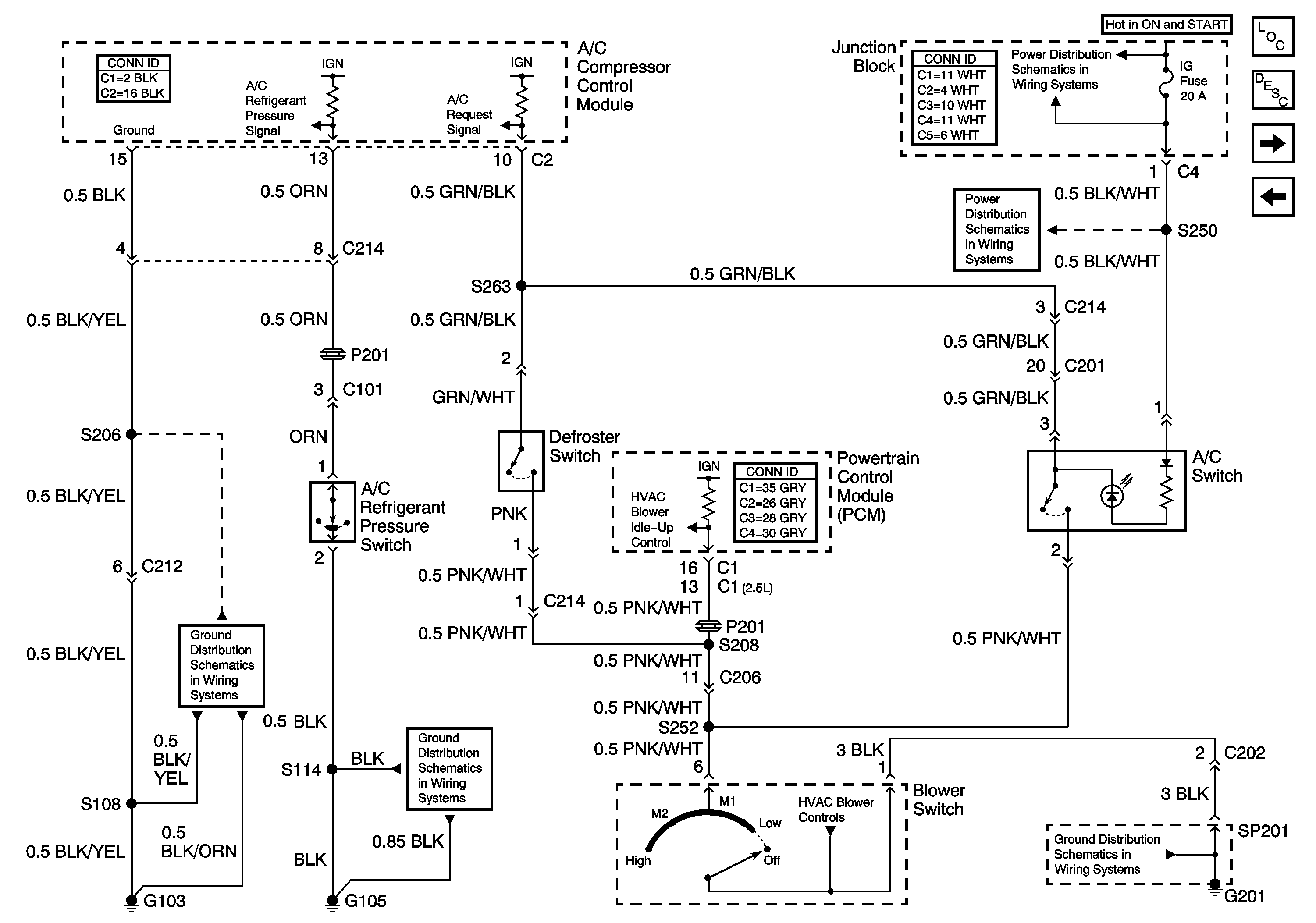
Ground, A/C and Pressure Switches
Blower Control w/ A/C
Figure 4:

Ground, A/C and Pressure Switches


Object Number: 674894  Size: FS
Master Electrical Component List
Air Temperature Description and Operation
Compressor Clutch and Condenser Fan Control
ECT Sensor, Evaporator Temperature Sensor, A/C Compressor Control Module
IG Fuse
IG Fuse
G200 (1 of 2)
G105
G103
Figure 5:

Compressor Clutch and Condenser Fan Control


Object Number: 674895  Size: FS
Master Electrical Component List
Air Temperature Description and Operation
Ground, A/C and Pressure Switches
G105
H/L, HTR, IG, and Lamp Fuses
CIG, DEF and P/W Fuses
CIG, DEF and P/W Fuses