GM Service Manual Online
For 1990-2009 cars only
Makes
🢒
Chevrolet
🢒
2002
🢒
Tracker - 2WD
🢒
Body and Accessories
🢒
Wipers/Washer Systems
🢒 Wiper/Washer Schematics
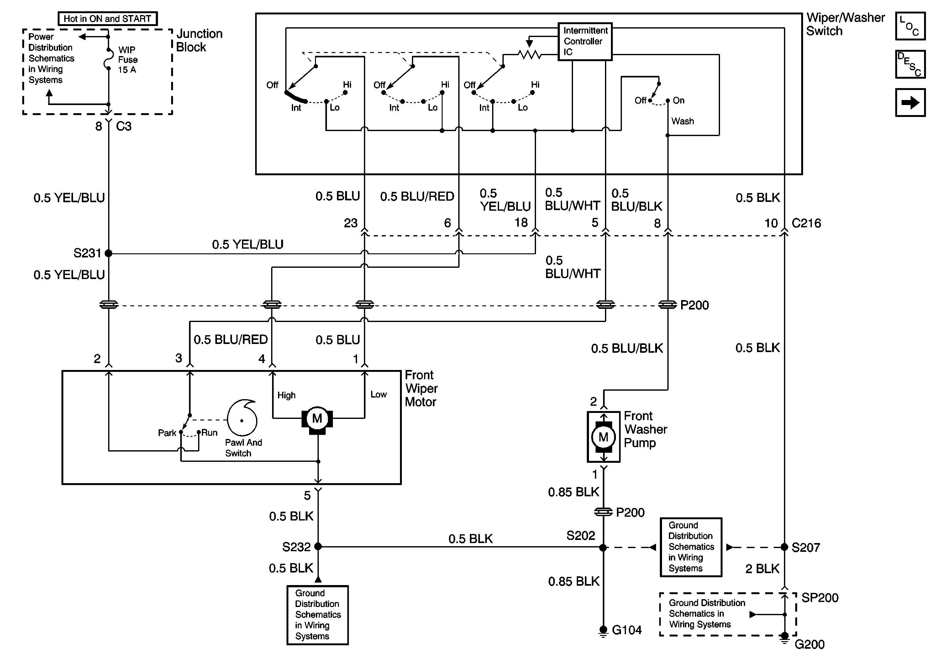
Figure
1:
Front Wiper/Washer
Master Electrical Component List
Wiper/Washer System Description and Operation
Rear Wiper System
G200 (1 of 2)
G200 and G201
G104
G202
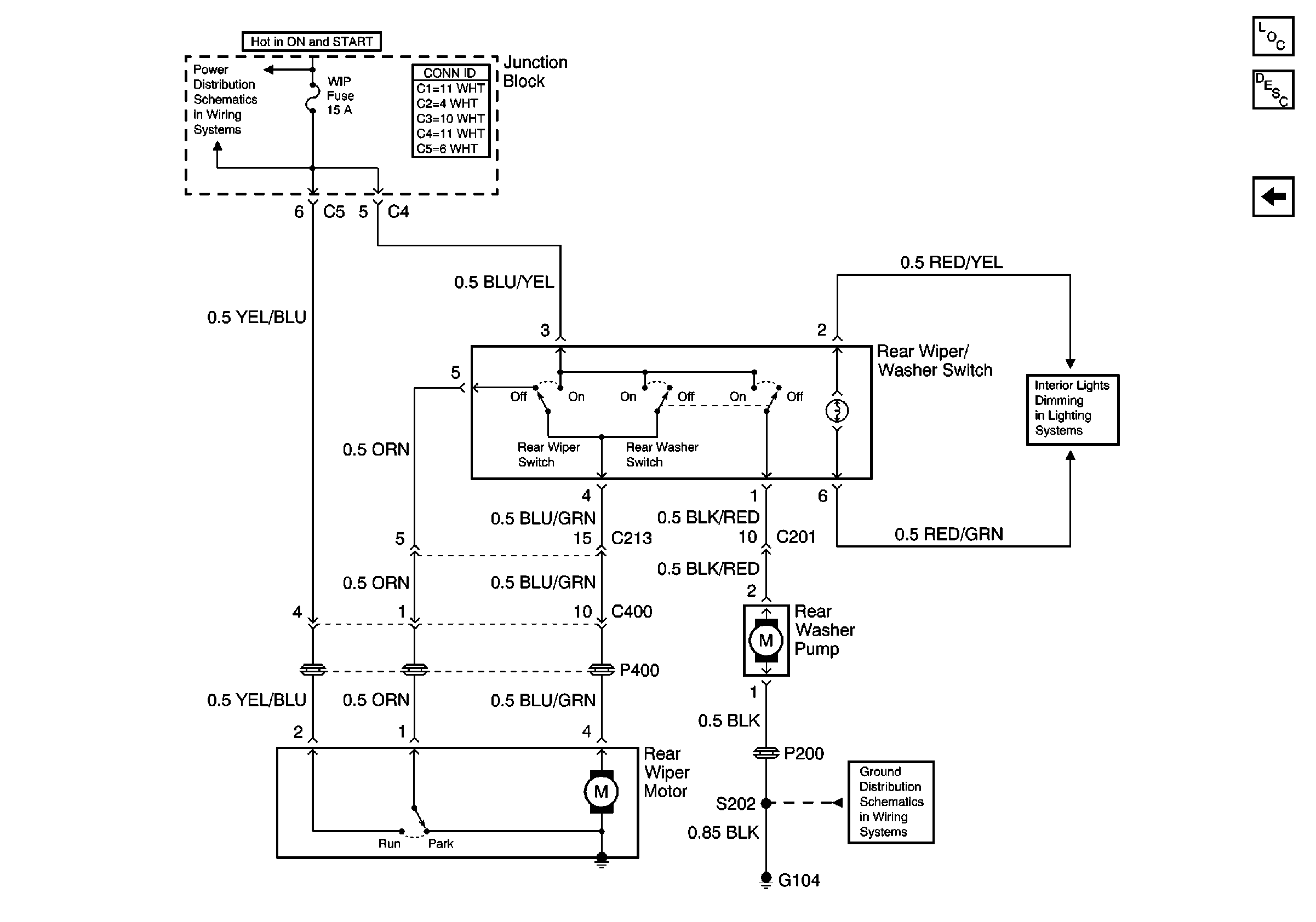
Figure
2:
Rear Wiper/Washer
Master Electrical Component List
Rear Wiper/Washer System Description and Operation
Front Wiper System
G104
TURN, WIP Fuses