GM Service Manual Online
For 1990-2009 cars only
Makes
🢒
Chevrolet
🢒
2006
🢒
TrailBlazer - 2WD
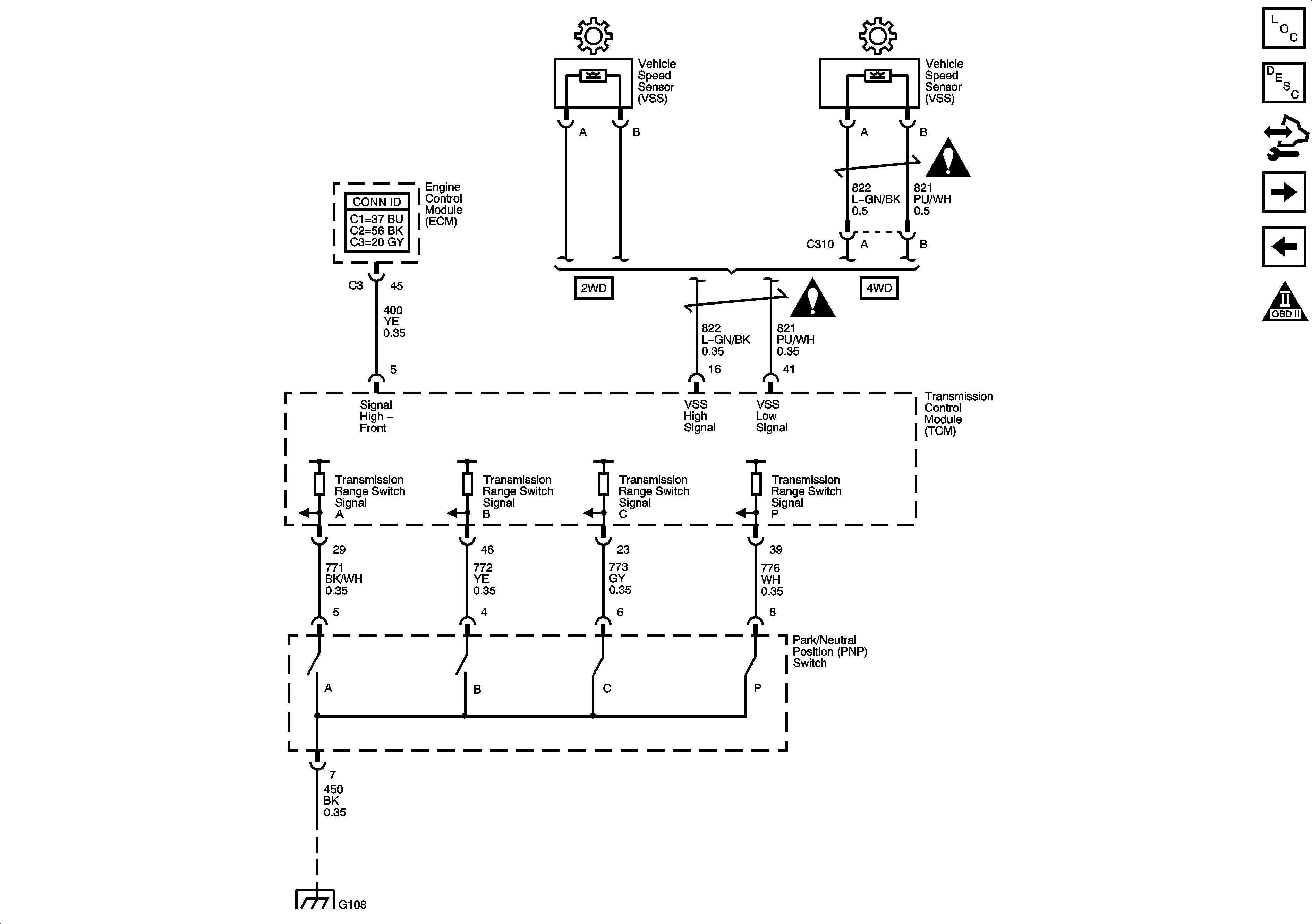
🢒 PNP Switch and VSS
PNP Switch and VSS
PNP Switch and VSS
Master Electrical Component List
Electronic Component Description (TCM)
Control Module References
Shift Controls
Module Power, Ground, Serial Data and Stop Lamp Switch
Engine Controls Schematic Icons
Automatic Transmission Schematic Icons
Automatic Transmission Schematic Icons
G108