GM Service Manual Online
For 1990-2009 cars only
Makes
🢒
Chevrolet
🢒
2008
🢒
TrailBlazer - 2WD
🢒
Diagnostic Navigation
🢒
Vehicle Diagnostic Information
🢒 Passenger Seat Schematics
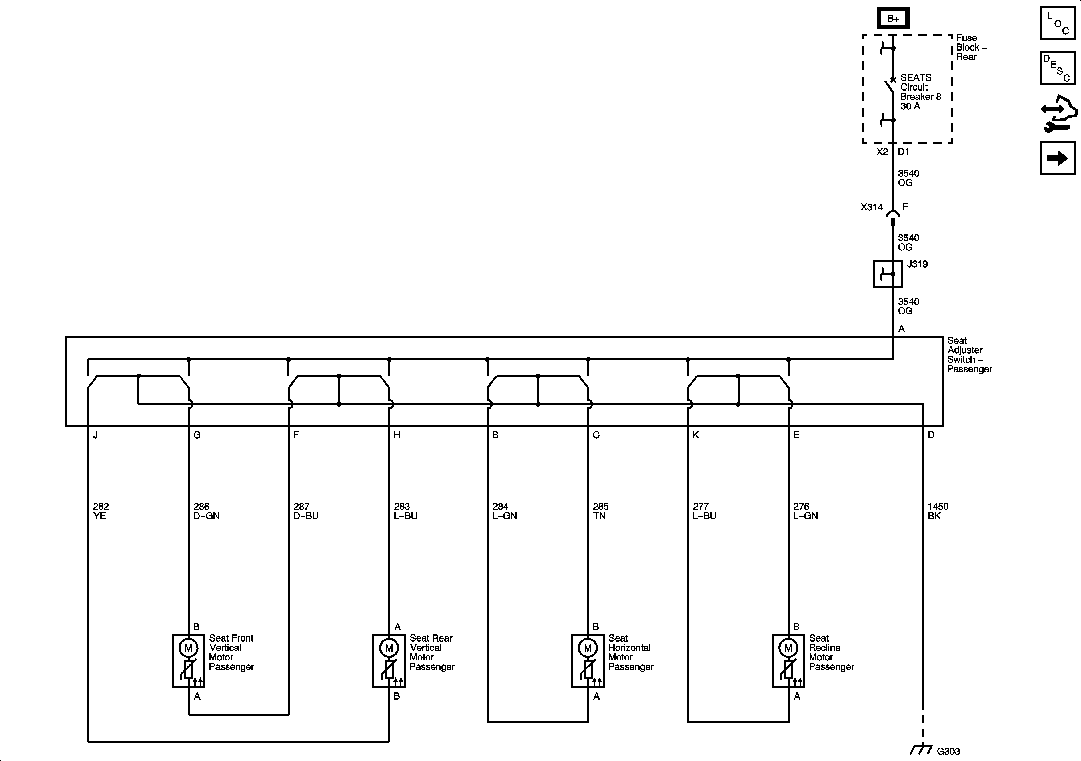
Figure
1:
Power Seat Controls
Master Electrical Component List
Power Seats System Description and Operation
Control Module References
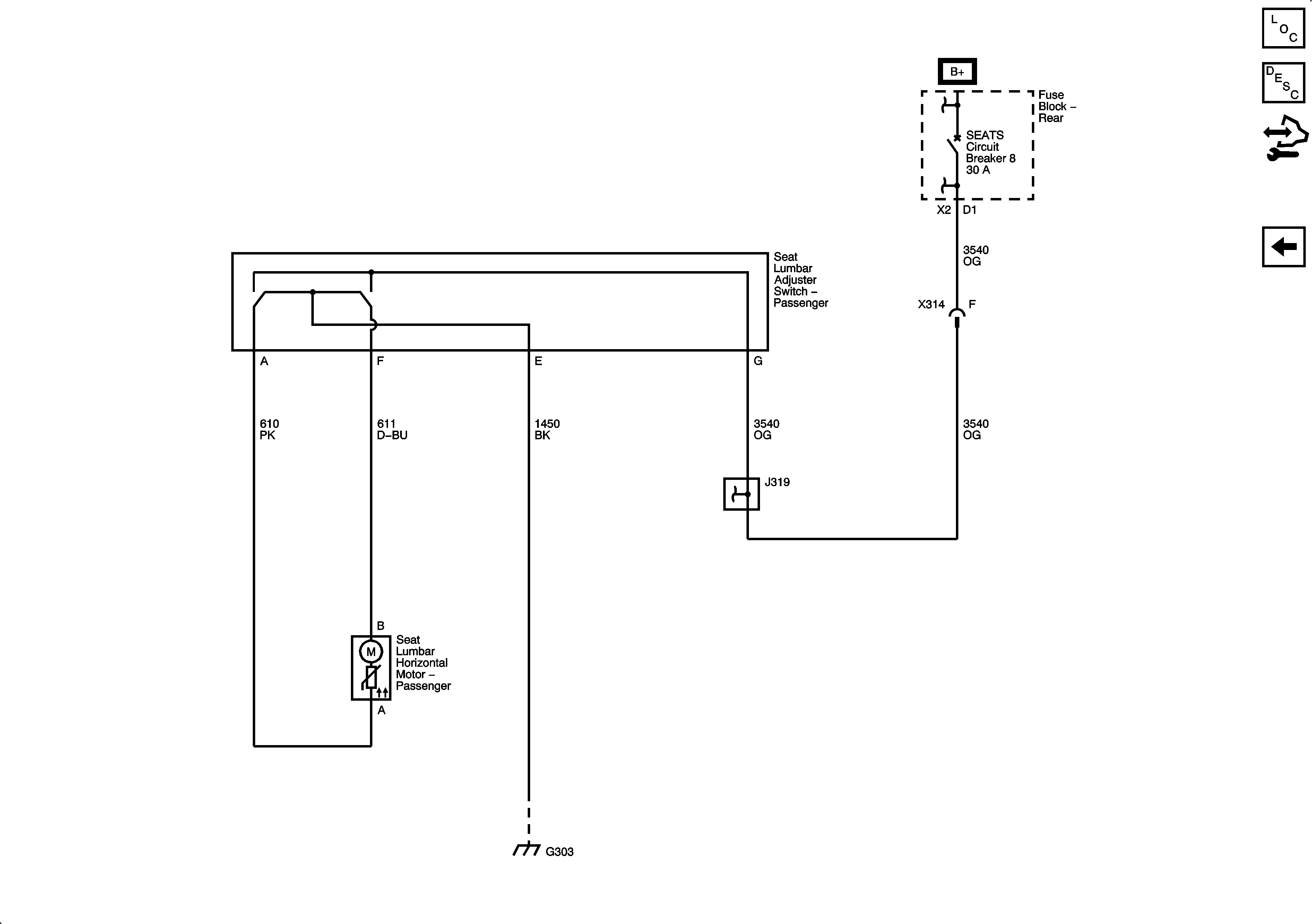
Lumbar Controls
Figure
2:
Lumbar Controls
Master Electrical Component List
Lumbar Support Description and Operation
Control Module References
Power Seat Controls