GM Service Manual Online
For 1990-2009 cars only
Figure 1:

BCM Module Power and Ground


Object Number: 1923901  Size: FS
Master Electrical Component List
Body Control System Description and Operation
Control Module References
BCM Controlled/Monitored Subsystem References - 1 of 3
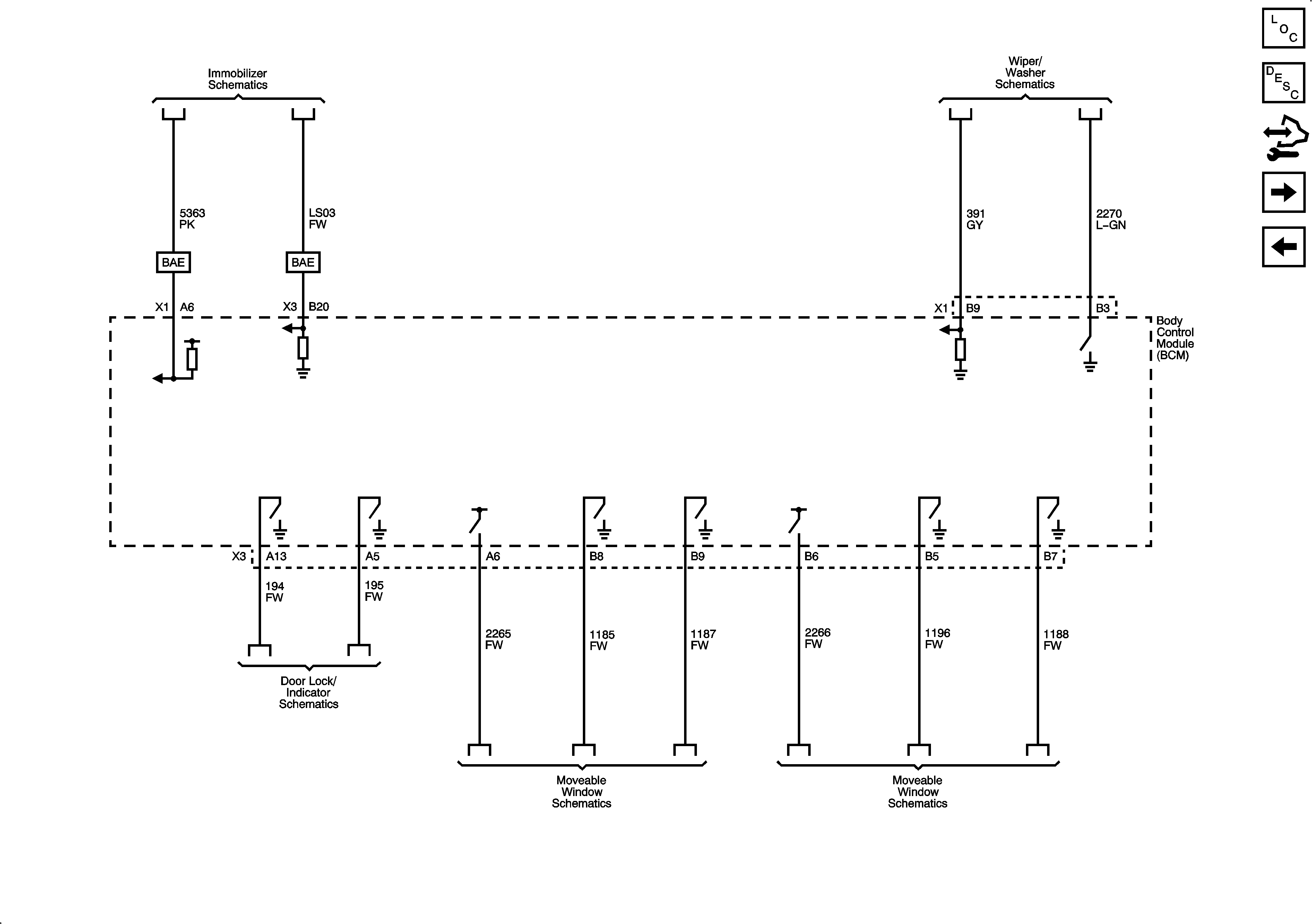
Figure 2:

BCM Controlled/Monitored Subsystem References - 1 of 3


Object Number: 1923902  Size: FS
Master Electrical Component List
Body Control System Description and Operation
Control Module References
BCM Controlled/Monitored Subsystem References - 2 of 3
BCM Module Power and Ground
Figure 3:

BCM Controlled/Monitored Subsystem References - 2 of 3


Object Number: 1923906  Size: FS
Master Electrical Component List
Body Control System Description and Operation
Control Module References
BCM Controlled/Monitored Subsystem References - 3 of 3
BCM Controlled/Monitored Subsystem References - 1 of 3
Figure 4:

BCM Controlled/Monitored Subsystem References - 3 of 3


Object Number: 1923907  Size: FS
Master Electrical Component List
Body Control System Description and Operation
Control Module References
Liftgate Module
BCM Controlled/Monitored Subsystem References - 2 of 3
Figure 5:

Liftgate Module


Object Number: 1923908  Size: FS
Master Electrical Component List
Power Door Locks Description and Operation
Control Module References