GM Service Manual Online
For 1990-2009 cars only
Figure 1:

Module Power, Ground, Serial Data, and MIL


Object Number: 2081721  Size: FS
Figure 2:

Engine Data Sensors - 5-Volt and Low Reference


Object Number: 2081731  Size: FS
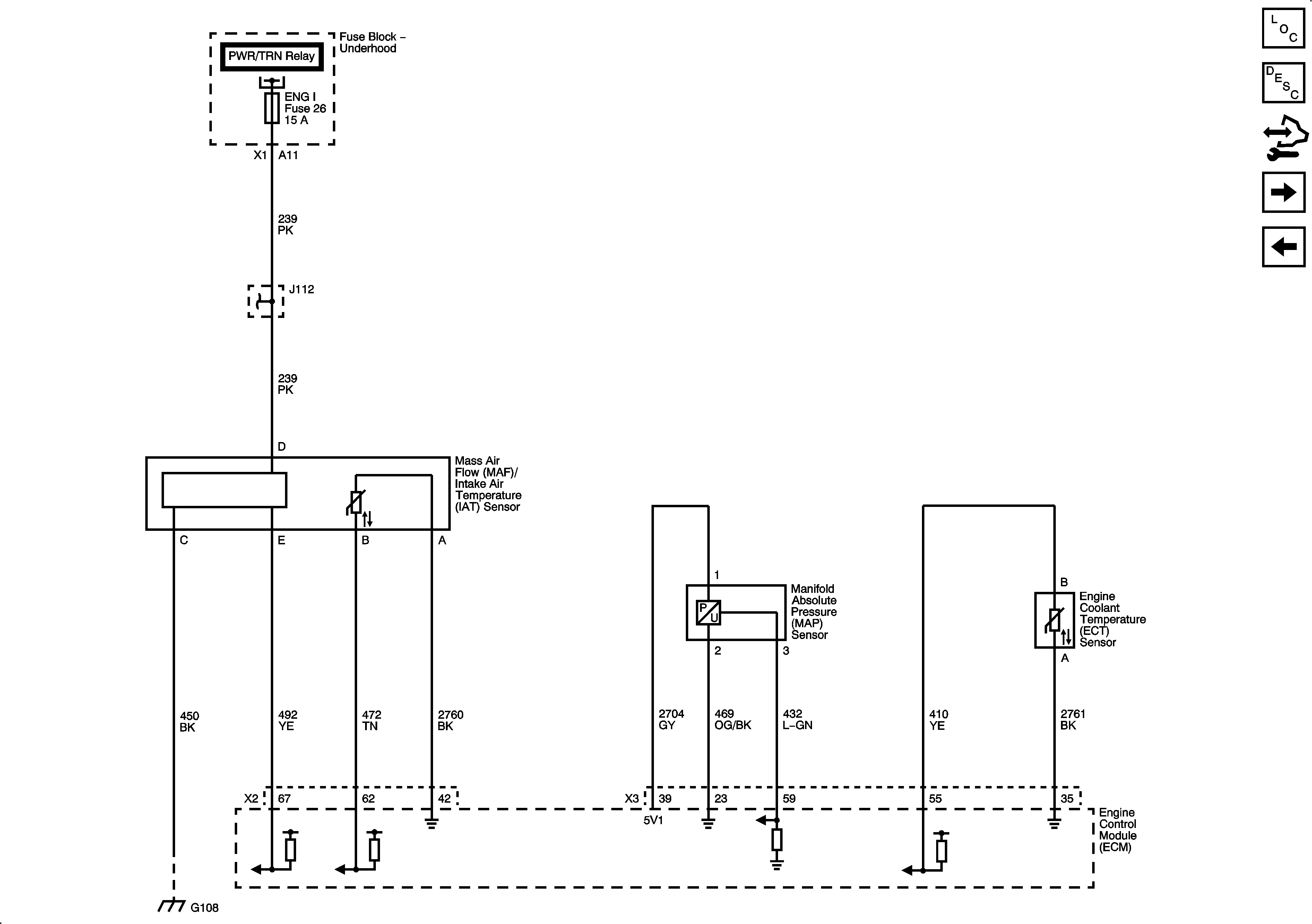
Figure 3:

Engine Data Sensors - MAF, Pressure, Temperature, and VSS


Object Number: 2081735  Size: FS
Figure 4:

Engine Data Sensors - Oxygen Sensors


Object Number: 2081738  Size: FS
Figure 5:

Engine Data Sensors - Throttle Actuator Controls


Object Number: 2081740  Size: FS
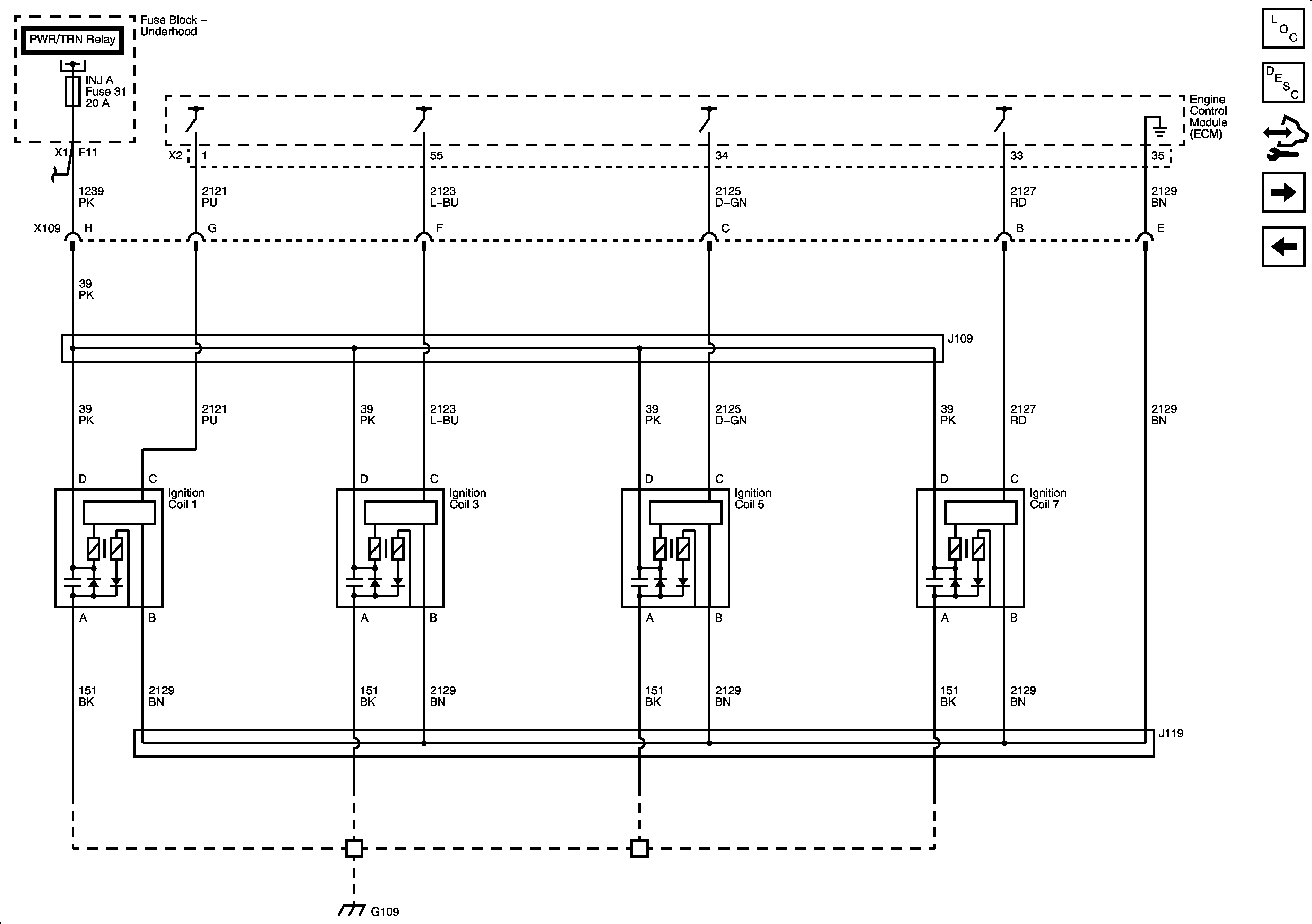
Figure 6:

Ignition Controls - Ignition Coils 1, 3, 5, and 7


Object Number: 2081743  Size: FS
Figure 7:

Ignition Controls - Ignition Coils 2, 4, 6, and 8


Object Number: 2081745  Size: FS
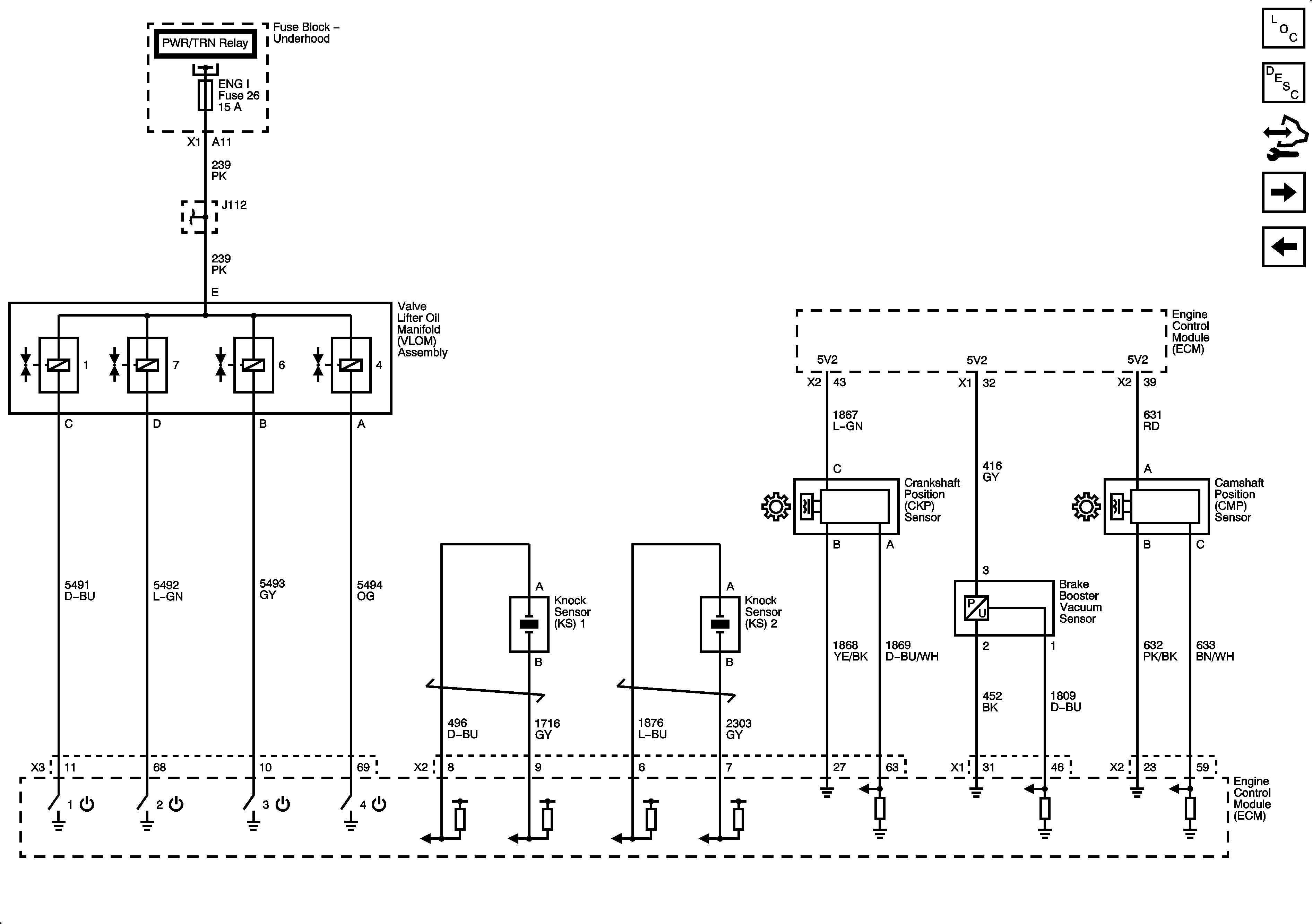
Figure 8:

Ignition Controls - Sensors and DOD Controls


Object Number: 2081747  Size: FS
Figure 9:

Fuel Controls - Fuel Pump and Fuel Injectors


Object Number: 2081750  Size: FS
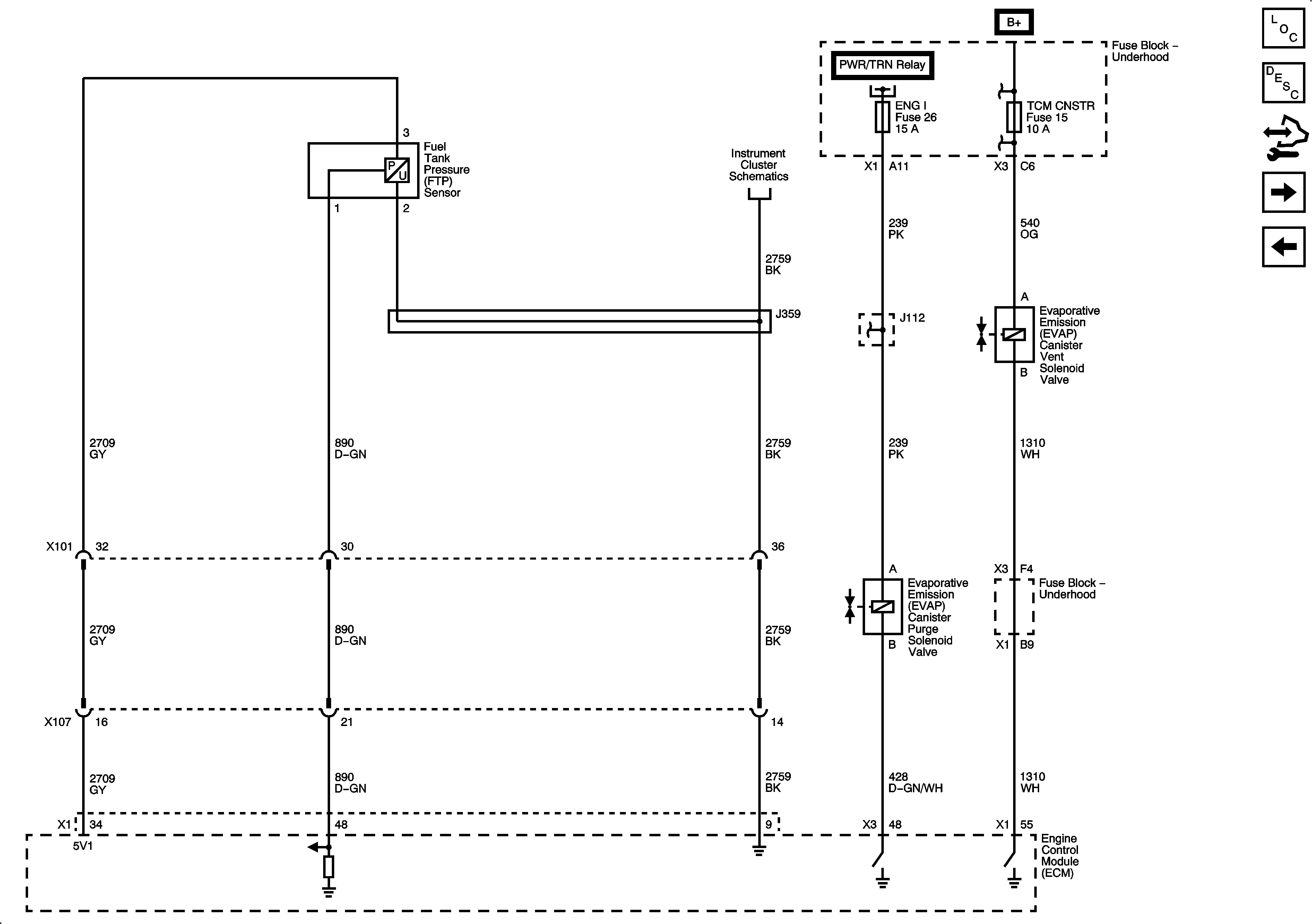
Figure 10:

Fuel Controls - FTP Sensor and EVAP Controls


Object Number: 2081752  Size: FS
Figure 11:

Controlled/Monitored Subsystem References


Object Number: 2081755  Size: FS